北京市经济和信息化局关于组织开展2025年度北京市先进级智能工厂(第三批)申报工作的通知
政
策
导
读
一、申报条件:
(一)申报主体应为北京市内注册、具有独立法人资格、规模以上工业企业,已认定为基础级智能工厂并完成在所在区经济和信息化主管部门备案。
(二)工厂已经建成并投入正常使用,企业和产品均具有较强市场竞争力。企业所生产的主导产品符合北京市产业政策,有技术先进性与良好市场前景,并采用行业先进工艺。
(三)企业近三年经营和财务状况良好,无不良信用记录、无较大及以上安全、环保等事故,无违法违规行为。
(四)工厂使用的关键技术装备、工业软件、工业操作系统、系统解决方案等安全可控,网络安全和数据安全风险可控。
(五)企业应建立智能工厂统筹规划、建设和运营的组织机制,拥有一批智能制造专业人才。
(六)智能制造能力成熟度评估水平达到GB/T39116-2020《智能制造能力成熟度模型》二级及以上。
(七)申报主体应满足《北京市智能工厂认定管理办法》中关于先进级智能工厂的建设内容、建设成效等方面要求。
二、申报材料
1.申报书
2.企业营业执照
3.企业最近三年财务审计报告简报
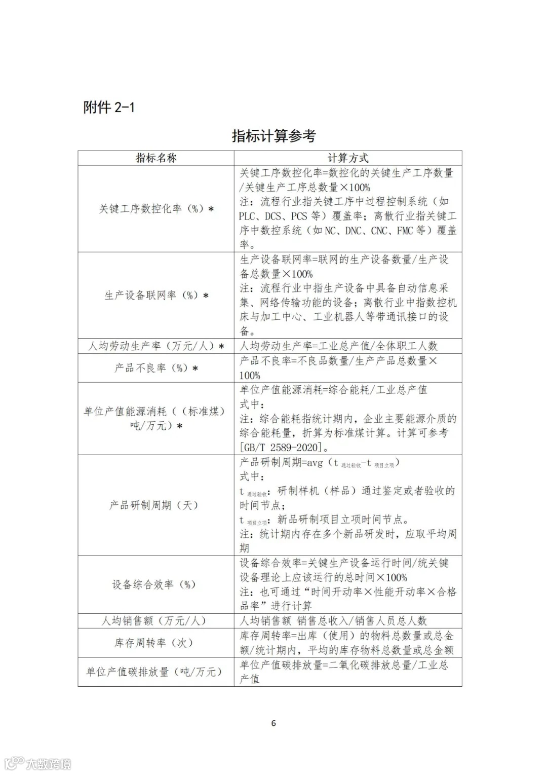
4.智能制造能力成熟度评估报告
(企业可在智能制造评估评价公共服务平台https://www.c3mep.cn/home中“企业自诊断”模块开展自评估并导出评估结果)
5.基础能力证明材料(近三年相关奖项、专利、软件著作权等)
三、截止日期
2025年12月10日(星期三)12:00前
各区经济和信息化主管部门,北京经济技术开发区科技和产业促进局,各有关企业:
为深入贯彻落实《智能工厂梯度培育行动实施方案》《北京市制造业数字化转型实施方案(2024—2026年)》《北京市智能工厂认定管理办法》等文件要求,进一步完善北京市智能工厂梯度培育体系,现组织开展2025年度北京市先进级智能工厂(第三批)申报工作,有关事项通知如下。
一、构建智能工厂梯度培育体系
(一)鼓励制造业企业参考智能制造能力成熟度评估结果制定智能工厂建设提升计划,加强智能制造装备、工业软件与操作系统和工业网络设备等集成应用,对照基础级智能工厂要素条件开展自建自评,在数字化转型服务平台北京市数字化转型服务专区(填报网址
https://beijing.dlttx.com/zhenduan/;问卷名称:北京市企业数字化转型暨智能制造评估)上填报建设情况,并将自评结果报所在区经济和信息化主管部门备案。
(二)各区经济和信息化主管部门结合数字化转型达标工作,制定本地区智能工厂梯度培育计划和支持政策,根据《北京市智能工厂认定管理办法》组织开展基础级智能工厂备案工作,并推荐符合条件的企业申报先进级智能工厂。
(三)北京市经济和信息化局组织开展先进级智能工厂培育认定工作。鼓励有意愿、有条件的先进级智能工厂积极申报卓越级、领航级智能工厂。
二、申报条件
(一)申报主体应为北京市内注册、具有独立法人资格、规模以上工业企业,已认定为基础级智能工厂并完成在所在区经济和信息化主管部门备案。
(二)工厂已经建成并投入正常使用,企业和产品均具有较强市场竞争力。企业所生产的主导产品符合北京市产业政策,有技术先进性与良好市场前景,并采用行业先进工艺。
(三)企业近三年经营和财务状况良好,无不良信用记录、无较大及以上安全、环保等事故,无违法违规行为。
(四)工厂使用的关键技术装备、工业软件、工业操作系统、系统解决方案等安全可控,网络安全和数据安全风险可控。
(五)企业应建立智能工厂统筹规划、建设和运营的组织机制,拥有一批智能制造专业人才。
(六)智能制造能力成熟度评估水平达到GB/T39116-2020《智能制造能力成熟度模型》二级及以上。
(七)申报主体应满足《北京市智能工厂认定管理办法》中关于先进级智能工厂的建设内容、建设成效等方面要求。
三、组织实施
(一)按照自主申报原则,鼓励已获评北京市智能工厂或数字化车间的企业按照要求编制补充认定材料(附件1),其他有意向的申报主体按照要求编制申报材料(附件2)。申报主体应对申报内容真实性负责,确保申报材料不涉及国家秘密、商业秘密,并将纸质材料(按顺序装订成册,一式三份)连同电子版报送至各区经济和信息化主管部门。
(二)各区经济和信息化主管部门对企业申报材料进行汇总,初审后以书面形式向市经济和信息化局推荐。
(三)市经济和信息化局组织对申报企业进行综合评审,公布认定名单。
四、工作要求
推荐申报工作应遵循政府引导、企业自愿原则。请各区经济和信息化主管部门于2025年12月10日(星期三)12:00前将企业申报材料(附件1或附件2)、基础级智能工厂名单(附件3)、先进级智能工厂推荐汇总表(附件4)纸质版各1份报送市经济和信息化局,电子版发送至邮箱:wangyonghua@jxj.beijing.gov.cn。
四、联系方式
曲 悦 15522035527 王永华 55520969
材料报送:杜老师,010-63266510,18612219529;北京市西城区广安门外大街甲397号2层222室。
北京市经济和信息化局
2025年11月10日
附件:1.2025年北京市先进级智能工厂认定申请书
2.2025年北京市先进级智能工厂申报书
3.2025年北京市基础级智能工厂名单
4.2025年北京市先进级智能工厂推荐汇总表
温馨提示
文章内容来源于网络,版权归作者所有。
本文转载的目的仅为共享信息,如有侵权,请联系删除。
知晟权
微信号 : zhishengquan
温馨提示
文章内容来源于网络,版权归作者所有。
本文转载的目的仅为共享信息,如有侵权,请联系删除。
知晟权
微信号 : zhishengquan

