北京市科学技术委员会 北京市经济和信息化局关于对实施北京市高精尖产业技能提升培训补贴政策有关事项的通知
各相关部门:
为进一步加大本市高精尖产业技能培训力度,根据《北京市高精尖产业技能提升培训补贴实施办法》(京科发〔2020〕3号,以下简称《实施办法》),现就实施高精尖产业技能提升培训补贴政策中的有关事项通知如下:
一、享受补贴政策的人员范围
企业中从事研发、生产、科技服务以及技术市场化等技能岗位的人员均可享受补贴政策。
二、享受补贴政策的产业方向
符合《实施办法》规定条件的企业,可根据所选择培训项目涉及的产业方向,向市科委或市经济和信息化局申报补贴,不受企业所属产业限制。
三、培训项目要求
根据《实施办法》,允许企业根据自身需求,依据公布的培训项目目录,灵活选择同一产业内不同培训项目中的课程进行组合,形成个性化的、符合企业需求的子项目。原则上不可跨产业组合课程。鼓励企业根据个人专业技能与企业发展需要,选派研发、技术人员到已公布的培训机构中参加高精尖产业相关的证书类培训项目。
四、培训形式和人数要求
培训可通过线上、线下或线上线下相结合的方式开展,线上、线下学时计算方式相同。规下企业和成长型企业若开展内训,每班次可少于20人,但在提交申请时须附相关说明;企业若委托培训机构开展培训,则对参训人数不作要求。
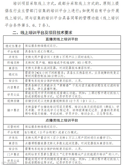
市科委、市经济和信息化局将面向社会征集线上培训平台,原则上线上培训应在培训平台上进行;如企业使用自有平台开展线上培训,须与征集的培训平台具备同等的管理功能。线上平台的条件和管理办法详见附件。
五、系统注册及填报时间
向市科委申报补贴的企业须在培训开班前完成系统注册及企业申报表、参训人员名册和培训方案的在线填写和上传;其中,线上培训须填写使用的平台名称及PC端和移动端地址。
六、申报材料要求
(一)绩效说明应包括培训组织管理情况、考核结果、员工相关能力提升效果评估、对企业经济效益影响评估(在岗率、收入等)、学员满意度调查统计情况等。
(二)2020年1月1日至5月8日完成培训的,可提供考勤表、培训照片、培训方案、培训总结报告、培训课程表以及其他能够反映培训全过程的相关材料。委托机构开展培训的,还需提供培训协议。
(三)线上培训的考勤记录应包含课程名称、学员上线和下线时间、单次和累计学习时长。委托培训机构开展培训的,需在考勤和考核记录上同时加盖受托培训机构公章。
(四)所有相关原始材料(包括视频录像等)须留存5年备查,不得删改或者挪作他用。
七、培训费用核算方式及相关材料
(一)师资费。师资费包括讲课费及课程、教材、课件制作费,票据为支出凭证及签收凭证等。
1.企业内训可聘请本企业职工为讲师,但须提供相关的培训管理制度文件,且其中应包含课酬标准。师资费按如下标准掌握:
(1)师资费为单独发放。师资费依据培训管理制度规定的课酬标准计算,企业须提供签收凭证和师资费发放银行凭单;
(2)师资费随工资同时发放。课酬标准可依据职工工资折合日薪计算,师资费为课酬标准与课时量的乘积。企业须提供工资中包含师资费相关材料和该职工当月及前三个月的工资发放银行凭单。
2.企业内训聘请外部讲师,需提供专家签收凭证和讲课费发放银行凭单。若讲师因授课产生食宿费、城市间交通费、差旅费,则培训管理制度应包含上述费用标准,并提供相关票据和支出凭单。
(二)设备、平台、软件购置费。包括购买与培训相关、但除通用设备以外的培训所需设施设备等固定资产、平台、软件等,凭证为发票明细及银行转账凭证等。可根据市财政局及税务机关相关要求,按照加速折旧法计算年月折旧额计算购置费。若培训使用的平台或软件由企业自行开发,则开发费用按开发人员工资折合日薪与开发天数的乘积计算,并提供开发计划书或合同以及开发人员前三个月工资发放银行凭单。
(三)场地租赁费。指企业开展培训租用的场地费用,凭证为租赁协议、发票、银行转账凭证。若企业内训使用租用办公场地,则场地费可按照单位面积租金与使用面积、使用天数的乘积计算。办公用房已享受政府补贴的除外。
特此通知。
附件:线上培训平台和线上培训项目标准、条件和管理要求.docx





北京市科学技术委员会
北京市经济和信息化局
2020年8月28日
温馨提示
文章内容来源于网络,版权归作者所有。
本文转载的目的仅为共享信息,如有侵权,请联系删除。
知晟权
微信号 : zhishengquan

