为适应商标注册便利化改革需要,提高商标注册档案管理效能和管理水平,根据《中华人民共和国档案法》及《中华人民共和国档案法实施办法》的相关规定,国家知识产权局制定了《商标注册档案管理办法》,经国家档案局同意,现予以发布,并自公布之日起施行。
特此公告。
国家知识产权局
2020年8月20日
商标注册档案管理办法
第一条 为加强商标注册档案管理,根据《中华人民共和国档案法》《中华人民共和国商标法》和国家有关规定,制定本办法。
第二条 本办法所称商标注册档案,是指在商标注册申请、异议、撤销、复审、无效等过程中形成的具有保存和利用价值的各种形式和载体的历史记录。
第三条 国家知识产权局监督和指导商标注册档案工作,接受国家档案主管部门对商标注册档案工作的监督、指导和检查。商标注册档案的立档、归档和管理工作由商标局具体承办。
第四条 商标注册档案实行集中统一管理,维护商标注册档案完整与安全,便于社会各方面的利用。
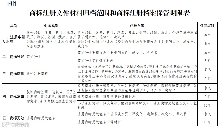
第五条 商标注册文件材料归档范围主要包括:
(一)商标注册申请及后续业务类;
(二)商标异议业务类;
(三)商标撤销业务类;
(四)商标复审业务类;
(五)商标无效业务类;
(六)其他类。
出具商标注册证明材料、补发商标注册证材料、补发商标变更、转让、续展证明材料等可不归档。
第六条 对属于归档范围的商标注册文件材料,商标业务经办部门在案件审结后应当按照归档要求及时整理并归档。
商标注册档案管理部门应当严格审查归档质量。对符合归档要求的,履行交接手续;对不符合归档要求的,退回业务经办部门重新整理。
归档的商标注册文件材料一般应当为原件,确实无法获得原件的,可以是与原件核对无异的复印件,但是应当注明原因。商标业务经办部门应当保证商标注册档案的系统性、完整性、准确性。
第七条 商标电子注册文件归档工作,应当按照国家有关电子文件管理标准执行。
商标电子注册文件应当采用适合长期保存的文件存储格式与元数据一并归档并建立持久有效的关联。
第八条 商标注册档案的管理以卷为保管单位,根据商标业务类型以申请号或者注册号等分别立卷保管。
商标注册档案的建立按照分类、组卷、排列、编号、装订、编目等顺序进行,做到分类清楚、排列有序、目录准确、装订整齐。
第九条 商标注册档案库房应当符合国家有关标准,具备防火、防盗、防高温、防潮、防尘、防光、防磁、防有害生物、防有害气体等保管条件,确保档案的安全。
第十条 商标注册档案的保管期限分为永久和定期两种,具体按照本办法附件《商标注册文件材料归档范围和商标注册档案保管期限表》执行。
对保管期限为永久的商标注册档案,按照国家有关规定向国家档案馆移交。
第十一条 商标电子注册档案可以采用在线或者离线方式保存,并定期备份。在线存储应当使用档案专用存储服务器,离线存储应当确保载体的耐久性。
商标电子注册档案的保管应当符合国家有关标准,通过数据备份、异地容灾等手段保证数据安全。
第十二条 商标局对保管期限届满的商标注册档案应当及时进行鉴定并形成鉴定报告,对仍有保存价值的档案,应当根据实际延长保管期限继续保存;对不再具有保存价值、确定销毁的档案,应当清点核对并编制档案销毁清册,经报国家知识产权局分管商标工作的领导审批后,按照有关规定销毁,销毁清册永久保存。
第十三条 除涉及国家秘密、商业秘密和个人隐私等内容外,任何人可以依照相关规定查阅、复制商标注册档案。
第十四条 开展商标注册档案的整理、数字化服务以及保管等外包工作应当符合国家有关规定。
第十五条 涉及国家秘密、商业秘密和个人隐私等内容的商标注册档案的保管、利用,应当依照国家有关规定办理。
第十六条 违反国家档案管理规定,造成商标注册档案失真、损毁、泄密、丢失的,依法追究相关人员责任;涉嫌犯罪的,移交司法机关依法追究刑事责任。
第十七条 商标局可以依据本办法,结合商标注册档案管理的工作实际制定档案管理工作规程。
第十八条 本办法自公布之日起施行。


温馨提示
文章内容来源于网络,版权归作者所有。
本文转载的目的仅为共享信息,如有侵权,请联系删除。
知晟权
微信号 : zhishengquan

