关于开展2021年北京市知识产权保险试点工作的通知
为持续深入优化首都营商环境,加强知识产权保护工作,进一步助力“两区”建设和打造改革开放的“北京样板”,根据《北京市知识产权保险试点工作管理办法》,我局将正式启动2021年北京市知识产权保险试点工作。现就有关事项通知如下:
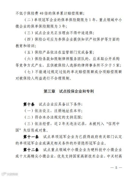
单项冠军企业包括国家工信部或本市评定的制造业单项冠军示范企业、制造业单项冠军产品企业、制造业单项冠军培育企业,以及符合《2021年北京市知识产权保险试点工作实施指南》相关要求的外资隐形冠军企业。
重点领域中小微企业包括硬科技中小微企业和十大高精尖产业小微企业,应符合《2021年北京市知识产权保险试点工作实施指南》相关要求,属于国家高新技术企业、中关村高新技术企业、北京市知识产权试点示范企业以及本市支持中小企业发展资金和基金支持的企业优先。
(一)投保人和被保险人一致,且投保人为投保专利的专利权人或被许可人。与其他专利权人共有的专利,应为第一权利人投保且取得其他专利权人的书面同意。专利权属关系以国家知识产权局有关专利数据为准。被许可人投保应取得专利权人同意;
(二)投保专利为有效中国专利,发明、实用新型、外观设计专利均可投保,发明专利优先;
(四)专利在投保时无正在发生的权属纠纷、侵权纠纷。
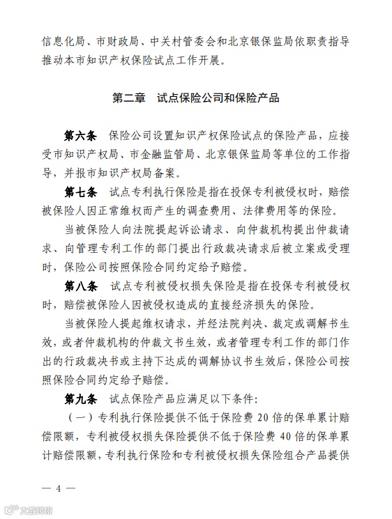
(一)试点保险公司。2021年,我局通过公开招标形式确定中国人民财产保险股份有限公司北京市分公司(“人保财险”)为本年度试点保险公司,对其保险产品进行备案,由其负责组织全市的知识产权保险试点投保工作。请符合条件的企业通过北京小微企业金融综合服务平台(https://www.smeservice.com/),积极开展专利执行险、专利被侵权损失险及其组合险的投保工作,由人保财险根据企业的投保情况组织评审,确定可以投保的公司和专利。我局将对人保财险承保的、符合《北京市知识产权保险试点工作管理办法》及其实施指南的企业购买保险的保费予以支持。
(二)试点保险产品。保险产品具体内容参照人保财险的保险产品介绍。
为集中对企业做好保费补贴工作,请有意向投保的企业于2021年5月24日至7月31日期间集中投保。
1.请各区知识产权局及北京经济技术开发区科技创新局、中关村各分园区及三城一区管委会配合做好知识产权保险试点工作的宣传和组织实施工作;
2.有关保费补贴方式及具体要求详见《北京市知识产权保险试点工作管理办法》《2021年北京市知识产权保险试点工作实施指南》,具体保费补贴申报通知在人保财险按照要求确定可以投保的企业及专利后发布。
联系电话:82359648;82356358-261/262/263
电子邮箱:cujinju@zscqj.beijing.gov.cn
联系电话:13911819793、18601180890
电子邮箱:wangxiaoran01@beij.picc.com.cn
liyanwen@beij.picc.com.cn
电子邮箱:contact@smeservice.com
1.《北京市知识产权保险试点工作管理办法》.pdf








2.《2021年北京市知识产权保险试点工作实施指南》.doc












3.2021年北京市知识产权保险试点产品介绍.docx





温馨提示
文章内容来源于网络,版权归作者所有。
本文转载的目的仅为共享信息,如有侵权,请联系删除。