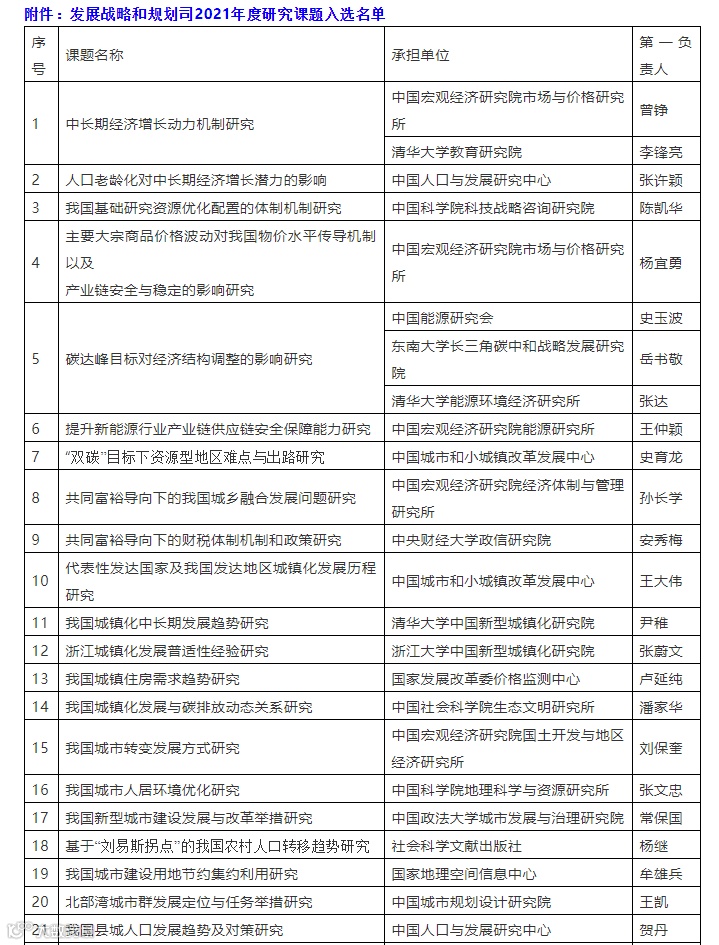
2021年7月16日,我司在国家发展改革委网站上公开发布《国家发展改革委发展战略和规划司2021年度研究课题征集公告》,得到了众多研究机构及科研院所的积极响应和大力支持。经严格评审,现确定了24个课题的承担单位及负责人(详见附件)。近日,我司将与各承担单位联系,办理相关手续。
在此向关心国家发展战略和规划工作、积极参与课题征集的有关单位和专家表示诚挚感谢!
特此公告。
温馨提示
文章内容来源于网络,版权归作者所有。
本文转载的目的仅为共享信息,如有侵权,请联系删除。
知晟权
微信号 : zhishengquan

