根据中国证监会2021年9月2日发布的公开信息及中国证监会2021年9月3日发布的《北京证券交易所向不特定合格投资者公开发行股票注册管理办法(试行)》,北交所将重点立足于“专精特新”中小企业,促进新兴产业发展。可以说,设立北交所的核心是为“专精特新”中小企业服务。本文将汇编全国主要省市认定“专精特新”标准,以供参考。
2021年1月23日,财政部、工业和信息化部联合印发《关于支持“专精特新”中小企业高质量发展的通知》,启动中央财政支持“专精特新”中小企业高质量发展政策。为让企业对申报相关事宜有更深入的了解,现对各地申报认定“专精特新”政策进行汇总。
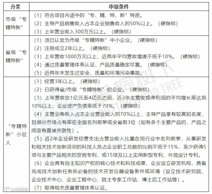
表1:“专精特新”企业分类及申报条件
各地“专精特新”的申报条件总体上符合国家相关条件要求,在根据地区实际情况及发展需要,各地“专精特新”申报条件也有所调整和创新。
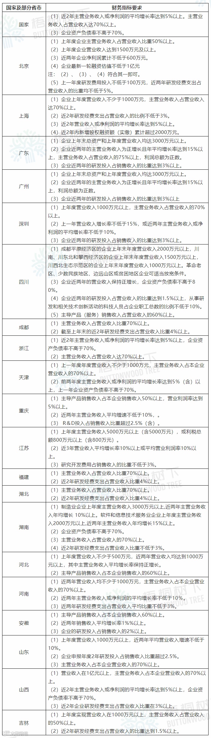
表2:各地“专精特新”申报财务指标要求
表3:各地“专精特新”申报政策汇总如下:
具体来说,国家及各省市“专精特新”企业申报条件如下文所示:
一、国家
国家级专精特新小巨人企业申报条件包括必备条件和专项条件。
(一)必备条件
1.已认定为“专精特新”中小企业
(1)在中华人民共和国境内工商注册登记、连续经营3年以上并具有独立法人资格的中小企业,符合《中小企业划型标准规定》(工信部联企业〔2011〕300号)规定。
(2)属于省级中小企业主管部门认定或重点培育的“专精特新”中小企业。
(3)拥有被认定为“专精特新”产品的中小企业以及其他创新能力强、市场竞争优势突出的中小企业。
2.坚持专业化发展战略
(1)长期专注并深耕于产业链某一环节或某一产品,能为大企业、大项目提供关键零部件、元器件和配套产品以及专业生产的成套产品。
(2)企业主导产品在国内细分行业中拥有较高的市场份额。
3.具有持续创新能力
在研发设计、生产制造、市场营销、内部管理等方面不断创新并取得比较显著的效益,具有一定的示范推广价值。
4.管理规范、信誉良好、社会责任感强
(1)生产技术、工艺及产品质量性能国内领先,具有较好的品牌影响力。
(2)企业重视并实施长期发展战略,重视人才队伍建设,核心团队具有较好专业背景和较强生产经营能力,有发展成为相关领域国际领先企业的潜力。
(二)专项条件
国家级专精特新小巨人申报专项条件包括经济效益、专业化程度、创新能力、经营管理四方面。
1.经济效益
截至上年末的近2年主营业务收入或净利润的平均增长率达到5%以上,企业资产负债率不高于70%。
2.专业化程度
(1)企业从事特定细分市场时间达到3年及以上,其主营业务收入占营业收入70%以上,主导产品享有较高知名度。
(2)主导产品在细分市场占有率位于全省前3位,且在国内细分行业中享有较高知名度和影响力。
3.创新能力
(1)企业拥有有效发明专利(含集成电路布图设计专有权,下同)2项或实用新型专利、外观设计专利、软件著作权5项及以上。
(2)自建或与高等院校、科研机构联合建立研发机构,设立技术研究院、企业技术中心、企业工程中心、院士专家工作站、博士后工作站等。
(3)企业在研发设计、生产制造、供应链管理等环节,至少1项核心业务采用信息系统支撑。
4、经营管理
(1)企业有完整的精细化管理方案,取得相关质量管理体系认证。
(2)企业实施系统化品牌培育战略并取得良好绩效,拥有自主品牌(含非物质文化遗产、地理标志商标等)。
(3)企业产品生产执行国际、国内、行业标准等,或是产品通过发达国家和地区产品认证(国际标准协会行业认证)。
二、北京
北京市“专精特新”中小企业认定条件包括基本条件和专项条件。
(一)基本条件
1.在北京市内工商注册登记并连续经营三年以上,具有独立法人资格,符合国家和北京市产业发展政策及“专精特新”内涵的中小企业。已列为工信部公布的制造业单项冠军企业不在申报范围内。
2.管理规范、信誉良好、社会责任感强,具有持续创新能力,在研发设计、生产制造、市场营销、内部管理等方面不断创新并取得比较显著的效益,生产技术、工艺及产品质量性能国内领先,重视人才队伍建设,核心团队具有较好的专业背景和较强的生产经营能力,有发展成为相关领域国际领先企业的潜力。
3.近三年无违法违规行为、失信行为,且未发生过安全、质量、环境污染等重大事故。
(二)专项条件
1.经济效益。企业营业收入达到一定规模;近两年主营业务收入或净利润增长较快;近两年企业资产负债率控制在合理范围。
2.专业化程度。企业从事特定细分市场时间达到三年及以上,且近两年主营业务收入占企业营业收入比重较高。
3.创新能力。近两年企业研发经费支出占企业营业收入的比重居行业前列,近两年从事研发和相关技术创新活动的科技人员占企业职工总数的比重较高。企业设立研发机构(包括但不限于技术研究院、技术中心、工程中心、工程实验室、院士专家工作站、博士后工作站等),具备完成技术创新任务所必备的技术开发仪器设备条件或环境。
4.经营管理。企业运营效率处于行业领先水平;有完整的精细化管理方案,取得相关质量管理体系认证,采用先进的企业管理方式;实施系统化品牌培育战略并取得良好成效,拥有自主品牌;已建立规范化的顾客满意度评测机制或产品追溯体系。
(三)其他条件
北京市“专精特新”中小企业应具有主导产品(服务)。主导产品(服务)应符合以下条件:
1.主导产品(服务)应属于制造强国战略明确的十大重点产业领域及其技术路线图中的有关产品;或符合《工业“四基”发展目录》所列重点领域;或符合北京市重点鼓励发展的高精尖产业,并根据产业发展实际适时调整。
2.主导产品(服务)近两年处于正常生产(运营)状态,并享有较高知名度,在细分市场占有率居全球或全国前列,对企业营业收入或利润总额贡献度较高。
3.主导产品(服务)技术水平达到国内同类产品的先进水平,具有与主导产品(服务)相关的发明专利,或一定数量的实用新型专利、外观设计专利,且产权明确,不存在知识产权纠纷。
4.主导产品须通过有资质的检验检测机构检测,生产执行标准达到国际或国内先进水平。
此外,北京市“专精特新”中小企业也可自荐,自荐条件分为基本条件、经营条件、创新能力、专业化程度、精细化程度、激励条件六类,符合基本条件的即具有申报资格,其余五类条件根据企业填报具体情况,由第三方机构进行评价。具体如下:
(一)基本条件(须同时符合)
1.在北京市内工商注册登记并连续经营两年以上,具有独立法人资格的中型、小型和微型企业,企业的划型按照《中小企业划型标准规定》(工信部联企业〔2011〕300号)执行。
2. 符合北京市城市战略定位和产业发展政策,优先支持十大高精尖产业和硬科技产业。
3.上年度企业主营业务收入占营业收入比重50%以上。
4.近三年无严重违法违规行为、失信行为,且未发生过安全、质量、环境污染事故。
(二)经营条件(须符合下列条件之一)
1. 营业收入。上年度企业营业收入达到1500万元及以上。
2. 净利润。近两年企业净利润累计不低于600万元。
3. 企业估值。企业最新一轮融资估值不低于1亿元。
(三)创新能力
1.主导产品属于产业链“卡脖子”环节,或属于关键领域“补短板”,或属于填补国内(国际)空白,或有效实现进口产品替代。
2.获得与主导产品(服务)相关的授权发明专利数量,首台套产品认定,新技术新产品的数量(包括在研创新药、改良型新药和生物类似药II期、III期临床批件数量和药品批准文号等数量)。
3.获得与主导产品(服务)相关的其他知识产权数量(如软件著作权,实用新型、外观专利等) 。
4.近两年研发经费支出占营业收入的比重均不低于5%。
5.上一年度研发费用投入不低于100万元。
(四)专业化程度
1.主导产品通过发达国家和地区的认证(国际标准协会行业认证)。
2.企业拥有自主品牌。
3.企业为龙头企业、大企业或重点工程项目提供配套产品(服务),并签订合同协议。
(五)精细化程度
1.企业获得技术、质量、工程、环保、安全等资质或资格认定。
2.企业至少1项核心业务采用信息系统支撑,或业务系统云端迁移。
(六)激励条件
1.近两年主营业务平均增长率10%以上,或近两年净利润平均增长率10%以上。
2.近两年企业主持或参与制(修)订相关领域国际标准、国家标准、行业标准或地方标准数量,或近两年主持或参与国家重大科研课题数量。
3. 企业自建或与高校、科研机构联合建立研发机构(技术研究院、企业技术中心、企业工程中心、院士专家工作站、博士后工作站等)。
4. 有上市计划(已向证监局提交IPO报辅申请并获受理;或已签订保荐机构)(含新三板精选层)
三、上海
上海市“专精特新”企业申报条件包括通用条件和专项条件。
(一)基本条件(须同时符合)
1.在本市进行工商注册登记、连续经营三年以上并具有独立法人资格。
2.企业上年度营业收入不少于1000万元。
3.近2年研发经费支出占营业收入的比例不低于3%。
4.符合本市城市战略定位和产业发展政策,优先支持“3+6”重点产业体系。
(二)专项条件
1.专业化。上年度主营业务收入占营业收入达70%以上,在行业细分市场领域内处于全市前三位或全国前十位;近2年营业收入或净利润的平均增长率达到5%以上。
2.精细化。拥有在有效期内的发明专利1项以上(含1项)或实用新型专利或软件著作权3项以上(含3项),自建或与高等院校、科研机构联合建立研发机构,设立技术研究院、企业技术中心、企业工程中心、院士专家工作站、博士后工作站等。
3.特色化。近2年内主持或者参与制(修)订国家标准或行业标准;企业拥有自主品牌,或获得区级(含)以上质量奖、质量标杆企业等。
4.新颖化。符合“新技术、新产业、新业态、新模式”等发展特征,具有一定规模的估值和融资吸引力,近2年内新增股权融资额(实缴)累计超过2000万元。
四、广东
广东省专精特新企业申报包括基本条件和四类评价指标。
(一)基本条件
1.依法在广州市内登记设立,具有独立企业法人资格,符合《中小企业划型标准规定》(工信部联企业〔2011〕300 号)的中小企业。
2.企业主营业务和发展重点符合国家产业政策及相关要求,具备健全的财务会计核算和管理制度。
3.企业上年末总资产和上年度营业收入均达3000万元以上。
4.企业近两年的主营业务收入为正增长且年平均增长率达到15%以上,利润总额为正数。
5.企业近两年的研发投入占销售收入的比重达到3%以上。以上3、4项指标要求,对于优先遴选领域的参评企业可适当降低不超过20%。
(二)评价指标
1.专业化。企业专注并深耕于产业链中某个环节或某个产品,主导产品为大企业、大项目的关键零部件、元器件或重要配套产品。从事特定细分市场时间达到2年及以上,主营业务收入占营业收入的75%以上;或拥有行业领军人才、省市引进的高层次人才,企业本科以上学历或中级以上职称员工数占企业员工总数的40%以上。
2.精细化。企业管理规范、信誉良好、社会责任感强。取得相关质量管理体系、知识产权管理体系认证;拥有自主品牌;产品生产执行标准达到国际或国内先进水平,未有标准除外;已建立规范化的顾客满意度测评机制或产品追溯体系。
3.特色化。企业具有行业或区域的独特性。拥有地域特色的产品或服务,且能利用特有的资源进行研发生产;掌握独有、可持续的工艺、技术或配方;有效期内的“中华老字号”、驰名商标、省级以上名牌产品。
4.新颖化。企业具有持续创新能力,并取得比较明显的成效。获得2项与主要产品相关的发明专利;或10项以上与主要产品相关的实用新型专利;或主持(参与)制(修)订相关业务领域国际标准、国家标准、行业标准、团体标准;或设立博士后工作站,市级(含)以上企业技术中心、技术研究院、企业工程中心等。
五、广州
申报省专精特新企业应同时符合下列条件:
(一)基本条件
1.依法在广州市内登记设立,具有独立企业法人资格,符合《中小企业划型标准规定》(工信部联企业〔2011〕300 号)的中小企业。
2.企业主营业务和发展重点符合国家产业政策及相关要求,具备健全的财务会计核算和管理制度。
3.企业上年末总资产和上年度营业收入均达3000万元以上。
4.企业近两年的主营业务收入为正增长且年平均增长率达到15%以上,利润总额为正数。
5.企业近两年的研发投入占销售收入的比重达到3%以上。以上3、4项指标要求,对于优先遴选领域的参评企业可适当降低不超过20%。
(二)评价指标
专业化、精细化、特色化、新颖化评价指标与广州省要求相同。
六、深圳
深圳市申报专精特新企业的申报条件包括基本条件和评价指标。
(一)基本条件(全部满足)
1.依法在深圳市(含深汕特别合作区)登记设立两年以上,具有独立企业法人资格的中小企业。
2.企业主营业务和发展重点符合国家产业政策及相关要求,具备健全的财务会计核算和管理制度。
3.上年度营业收入1000万元以上。
4.上一年营业收入增长率不低于15%,或者近两年主营业务收入或净利润的平均增长率不低于10%。
5.企业近两年的研发投入占销售收入的比重达到3%以上。
以上第三、四项指标要求,对于优先遴选领域的参评企业、获得国家、省、市科技进步奖、质量奖企业、“创客中国”深圳市专精特新企业创新创业大赛获奖企业及其他创新能力强、发展前景好的企业,可适当降低标准不超过50%。
(二)评价指标(至少满足一类)
1.专业化(主营业务专注专业)。企业专注核心业务,具备专业化生产、服务和协作配套的能力,其产品和服务在产业链某个环节中处于优势地位,为大企业、大项目和产业链提供优质零部件、元器件、配套产品和配套服务。从事特定细分市场时间达到2年及以上,主营业务收入占营业收入的70%以上;其产品和服务在产业链某个环节中处于优势或关键地位;或在细分市场占有率在全国或省市前列;或拥有行业领军人才、省市引进的高层次人才,企业本科以上学历或中级以上职称员工数占企业员工总数的40%以上。
2.精细化(经营管理精细高效)。企业经营管理精细高效,在经营管理中建立了精细高效的制度、流程和体系,实现了生产精细化、管理精细化、服务精细化,形成核心竞争力,其产品或者服务品质精良。取得相关质量管理体系、知识产权管理体系等国际国内通行的管理体系认证;采用先进管理方式,例如5S管理、卓越绩效、ERP、CRM、SCM等;产品生产执行标准达到国际或国内先进水平(未有国际或国内标准除外),或产品通过国际国内通行的质量、安全或品质等认证;或已建立规范化的顾客满意度测评机制或产品追溯体系。
3.特色化(产品服务独具特色)。企业针对特定市场或者特定消费群体,利用特色资源、传统技艺、地域文化或采用独特的工艺、技术、配方或特殊原料进行研制生产或者提供独具特色的产品或服务,具有独特性、独有性、独家生产特点,有较强影响力和品牌知名度。拥有自主品牌;企业实施系统化品牌培育战略并取得良好绩效;或有效期内的“中华老字号”、驰名商标、省级以上名牌产品;或获得“工业品牌培育示范企业”等国家、省市工信主管部门颁发的质量品牌荣誉称号。
4.新颖化(创新能力成果显著)。企业创新能力成效显著,具有持续创新能力,并取得比较明显的成效,企业产品或者服务属于新经济、新产业领域或新技术、新工艺、新创意、新模式等方面创新成果,拥有自主知识产权,应用前景广阔,具备较高技术含量或附加值,经济社会效益显著,具有良好的发展潜力。获得1项与主要产品相关的发明专利或者PCT国际专利申请(已公布);或5项以上与主要产品相关的实用新型专利或软件著作权或集成电路布图设计专有权;或主持(参与)制(修)订相关业务领域国际标准、国家标准、行业标准、团体标准;或设立博士后工作站,市级(含)以上企业技术中心、技术研究院、企业工程中心等。
七、四川
四川省“专精特新”中小企业认定包括基本条件和基本标准。
1.基本条件
(1)在四川省辖区内登记注册并已经营3年及以上,具有独立法人资格,具有健全的组织机构、管理制度和独立的财务核算制度,企业经营状况良好,创新能力强、市场竞争优势突出的中小企业。重点培育“5+1”现代工业体系、“4+6”现代服务业体系、“10+3”现代农业体系以及特色优势产业等省委、省政府确立的重要领域中的中小企业。优先培育主导产品属于《工业“四基”发展目录》所列重点领域或制造强国战略十大重点产业领域,或属于关键领域“补短板”、关键核心技术攻关、填补国内空白(国际空白),或与重点行业龙头企业协同创新、产能共享、供应链互通的中小企业。
(2)成都平原经济区的企业上年末年度营业收入2000万元以上,川南、川东北和攀西经济区的企业上年末年度营业收入1500万元以上,川西北生态示范区的企业上年末年度营业收入1000万元以上。革命老区、少数民族地区、边远山区或贫困地区企业可适当放宽条件。
(3)企业近两年的营业收入保持正增长,企业资产负债率不高于80%。
(4)企业近两年的研发投入占营业收入的比重达到1.5%以上,从事研发和相关技术创新活动的科技人员占企业职工总数的比例不低于10%。
(5)节能、环保和安全生产等符合国家和我省相关规定,银行信用、纳税信用和社会信用良好,依法规范缴纳各项社会保险,近两年内未发生重大安全、稳定、质量、环境污染事故。
2.基本标准
(1)专业化。企业专注于产业链中某个领域或环节,主导产品(服务)为大企业、大项目的关键零部件、元器件、新材料或重要配套产品(服务)。从事特定细分市场时间达到3年及以上,主导产品(服务)销售收入占营业收入的60%以上。成都平原经济区的企业拥有大专及以上学历员工数或拥有中级以上专业技术职称员工数应占企业员工总数的35%以上,其他地区企业应在20%以上。
(2)精细化。企业管理规范、信誉良好、社会责任感强。企业建立精细高效的管理制度和流程,取得相关质量管理体系认证;开展精细化生产、精细化管理、精细化服务,管理效益突出、降本增效显著,产品品牌和服务美誉度高、性价比好、品质精良,在细分市场具有一定的比较优势。
(3)特色化。企业具有行业或区域的独特性。拥有地域特色的产品或服务,且能利用特有的资源进行研发生产;掌握独有、可持续的工艺、技术或配方,生产具有地方或企业特色的产品,具备区别于其他同类产品的独立属性;企业拥有“中华老字号”、非物质文化遗产、地理标志商标或被认定为省级及以上首台(套)、首版(次)、首批(次)产品等自主品牌。
(4)新颖化。企业具备完成技术创新任务所必备的技术开发仪器设备条件或环境(设立技术研究院、院士专家工作站、博士后工作站,企业技术中心、企业工程中心、工程技术研究中心等),具有持续创新能力,并取得比较明显的成效。拥有与主要产品相关的有效发明专利(含集成电路布图设计专有权)2项及以上,或与主要产品相关的实用新型专利/外观设计专利/软件著作权5项及以上,或授权植物新品种权3件及以上;或主持(参与)制(修)订相关业务领域国际标准、国家标准、行业标准等。
八、成都
成都市“专精特新”中小企业申报条件如下:
1.产业导向方面。属于《工业“四基”发展目录》所列重点领域或制造强国战略十大重点产业领域;或主导产品属于关键领域“补短板”“锻长板”、关键核心技术攻关、填补国际国内空白;或与重点行业龙头企业协同创新。
2.专业化程度方面。主营业务收入占营业收入比重70%以上。
3.创新能力方面。截至上年末的近2年研发经费支出占营业收入比重4%以上;且满足以下三项条件之一:拥有有效发明专利2项以上、自建或与高校和科研机构联合建立研发机构、主持或参与制(修)订国际国家或行业标准1个以上。
4.经营管理方面。取得相关质量管理体系认证(如ISO9000质量管理体系、ISO14000环境管理体系认证等)。
5.成长性方面。上年主营业务收入增长(不作为第二批申报条件);或有上市计划(已递交申请书或已进入辅导期)。
九、浙江
浙江省的专精特新“小巨人”企业申报条件包括基本条件、专项条件、分类条件。
(一)基本条件
1.在省内工商注册登记、连续经营3年以上、具有独立法人资格、符合《中小企业划型标准规定》(工信部联企业〔2011〕300号)的中小企业,且属于省级认定为“隐形冠军”企业及“隐形冠军”培育企业,或其他创新能力强、市场竞争优势突出的中小企业。
2.坚持专业化发展战略,长期专注并深耕于产业链某一环节或某一产品。
3.具有持续创新能力和研发投入,在研发设计、生产制造、市场营销、内部管理等方面具有一定的示范推广价值。
4.重视并实施长期发展战略,注重绿色发展,加强人才队伍建设,有较好的品牌影响力,具备发展成为相关领域国际知名企业的潜力。
(二)专项条件
1.经济效益。近2年主营业务收入或净利润的平均增长率达到5%以上,企业资产负债率不高于70%。
2.专业化程度。企业从事特定细分市场时间达到3年及以上;主营业务收入占营业收入达70%以上;主导产品在细分市场占有率位于全省前3位,且在国内细分行业中享有较高知名度和影响力。
3.创新能力。企业拥有有效发明专利(含集成电路布图设计专有权)2项或实用新型专利、外观设计专利、软件著作权5项及以上;自建或与高等院校、科研机构联合建立研发机构,设立技术研究院、企业技术中心、企业工程中心、院士专家工作站、博士后工作站等;企业在研发设计、生产制造、供应链管理等环节,至少1项核心业务采用信息系统支撑。
4.经营管理。(与国家级专精特新小巨人企业申报专项条件同)
(三)分类条件
1.上年度营业收入在1亿元及以上,且近2年研发经费支出占营业收入比重不低于3%;4%以上的优先推荐。
2.上年度营业收入5000万元(含)—1亿元(不含),且近2年研发经费支出占营业收入比重不低于6%。
3.上年度营业收入不足5000万元,同时满足近2年内新增股权融资额(实缴)8000万元(含)以上,且研发投入经费3000万元(含)以上,研发人员占企业职工总数比例50%(含)以上。
十、天津
天津市专精特新企业申报条件包括基本条件和专项条件。
(一)基本条件
1. 在天津市工商注册登记满两年,具有独立法人资格,符合《中小企业划型标准规定》(工信部联企业〔2011〕300号),且属于制造业、信息传输、软件和信息技术服务业、科学研究和技术服务业的中小企业。
2. 坚持专业化发展战略,长期专注并深耕于产业链中某个环节或某个产品,能为大企业、大项目提供关键零部件、元器件和配套产品,以及专业生产的成套产品。企业主导产品或服务在国内外或本市细分行业中拥有较高的市场份额。
3. 具有持续创新能力,在研发设计、生产制造、市场营销、内部管理等方面不断创新并取得比较显著的效益,具有一定的示范推广价值。
4. 管理规范、信誉良好、社会责任感强,生产技术、工艺及产品质量性能国内或本市领先,有较为完善的知识产权管理体系。企业重视并实施长期发展战略,重视人才队伍建设,核心团队具有较好的专业背景和较强的生产经营能力,有发展成为相关领域国际或国内领先企业的潜力。
(二)专项指标
1. 经济效益。上一年度年度营业收入不少于1000万元,前两年度主营业务收入或净利润的平均增长率达到5%(含)以上,上一年企业资产负债率不高于70%。
2. 专业化程度。企业从事特定细分市场时间达到2年及以上,其上一年度主营业务收入占本企业营业收入的70%以上,主导产品享有较高知名度,且细分市场占有率在全国或本市名列前茅(如有多个主要产品的,产品之间应有直接关联性)。
3. 创新能力。前两年企业研发经费支出占营业收入比重超过3%;上一年度从事研发和相关技术创新活动的科技人员占企业职工总数的比例不低于10%;三年以来(含)至少获得1项与主要产品相关的发明专利,或3项及以上实用新型专利、外观设计专利或软件著作权,企业具有自主知识产权的核心技术和科技成果;产品具有执行标准,通过取得国家或市级资质认定的检测机构、国际标准检测组织在中国授权的检测机构的检测;两年以来企业主持或者参与制(修)订至少1项相关业务领域国际标准、国家标准或行业标准;企业设立研发机构,具备完成技术创新任务所必备的技术开发仪器设备条件或环境。以上内容符合其中四项即可申报。
4. 经营管理。(与国家级专精特新小巨人企业申报专项条件同)。
十一、重庆
重庆市专精特新“小巨人”企业申报条件:
1. 营业利润率达到5%以上。
2. 近两年主营业务收入平均增速不低于10%。
3. 满足下列条件一项以上:
(1)企业专注核心业务,具有较高专业化生产和协作配套的能力。
A. 主导产品销售收入占本企业销售收入50%以上;
B. R&D投入占销售收入比重超过2.5%(含);
C. 企业拥有与主业相关的发明专利或实用新型、软件著作权等自主知识产权1项以上,或参与制定国家标准、行业标准或地方标准1件以上。
(2)企业实施科学的精益化管理,开展精细化生产,主导产品在全国细分市场占有率高且享有较高知名度(申报“小巨人”企业奖励的需达到单个产品细分市场占有率排名国内前五名;申报“隐形冠军”企业奖励的需达到单个产品细分市场占有率排名国内前两名)。企业取得质量管理体系认证且有效运行一年以上。
(3)企业利用特色资源,弘扬传统技艺和地域文化,采用独特工艺、技术、配方或原料,研制生产具有地方或企业特色的产品。
(4)企业以新取胜,培育新的增长点。开展技术创新、管理创新、业态创新和商业模式创新,形成新的竞争优势。新产品产值率达到15%以上。
十二、江苏
江苏“专精特新”申报企业需在江苏境内注册,具有独立法人资格,经营和信用状况良好。具体申报类别和需满足条件如下:
1.专精特新产品。
上一年度申报产品的销售收入占企业主营业务收入的60%以上,拥有2项发明(或实用新型)专利或具有专有技术,关键性能指标处于同类产品领先水平,产品的市场占有率位居国内前十位。
2.专精特新小巨人企业。
(1)制造类。上年度主营业务收入5000万元以上(含5000万元),或利税总额800万元以上(含800万元),主导产品(服务)市场占有率位居国内同行业前五位;近3年营业收入平均增长率10%以上或平均营业利润率10%以上;生产技术、工艺及产品质量性能国内领先,建立市级以上研发机构,研究开发费用占销售收入的比重不低于3%。
(2)创新类。四新模式(新技术、新产业、新业态、新模式)创业创新类企业,拥有原创技术或产品,且具有高成长潜力。
十三、福建
福建省重点“小巨人”企业须同时符合以下条件:
1.基础条件:工信部认定的专精特新“小巨人”企业(不含已在上交所主板、科创板和深交所主板、中小板、创业板,以及境外公开发行股票的)。
2.产业导向方面,属于《工业“四基”发展目录》所列重点领域或制造强国战略十大重点产业领域;或主导产品属于关键领域“补短板”、关键核心技术攻关、填补国内空白(国际空白);或与重点行业龙头企业协同创新。
3.专业化程度方面,主营业务收入占营业收入比重70%以上。
4.创新能力、经营管理、成长性要求:创新能力方面,截至上年末的近2年研发经费支出占营业收入比重4%以上;且满足以下三项条件之一:拥有有效发明专利2项以上、自建或与高校和科研机构联合建立研发机构、主持或参与制(修)订国际国家或行业标准1个以上。经营管理方面,取得相关质量管理体系认证(如ISO9000质量管理体系、ISO14000环境管理体系认证等)。成长性方面,上年主营业务收入增长;或有上市计划(已递交申请书或已进入辅导期)。
十四、湖北
申报重点国家级专精特新“小巨人”企业,需同时符合以下条件:
1.基础条件。从工信部已认定的专精特新“小巨人”企业中择优选定(以下简称重点“小巨人”企业,不含已在上交所主板、科创板和深交所主板、中小板、创业板,以及境外公开发行股票的)。
2.产业导向。属于《工业“四基”发展目录》所列重点领域或制造强国战略十大重点产业领域;或主导产品属于关键领域“补短板”、关键核心技术攻关、填补国际国内空白;或与重点行业龙头企业协同创新。
3.专业化程度。主营业务收入占营业收入比重70%以上。
4.其他方面。还应同时满足创新能力、经营管理、成长性要求。创新能力方面,截至上年末的近2年研发经费支出占营业收入比重4%以上,并达到以下三项条件之一:拥有有效发明专利2项以上、自建或与高校和科研机构联合建立研发机构、主持或参与制(修)订国际国家或行业标准1个以上。经营管理方面,取得相关质量管理体系认证(如ISO9000质量管理体系、ISO14000环境管理体系认证等)。成长性方面,上年主营业务收入增长(不作为此次第一批申报条件);或有上市计划(已递交申请书或已进入辅导期)。
十五、湖南
湖南省专精特新“小巨人”企业申报条件如下:
1.在湖南省内注册登记并具有独立法人资格、连续经营3年以上,坚持专精特新发展方向,符合《中小企业划型标准规定》的中小企业。
2.经济效益。制造业企业上年度主营业务收入3000万元以上,近两年主营业务收入年均增长10%以上。软件和信息技术服务业企业上年度主营业务收入2000万元以上,近两年主营业务收入年均增长15%以上。企业资产负债率不高于70%。
3.专业化程度。企业专注核心业务,具有较强的专业化生产、服务和协作配套能力,从事特定细分市场时间不少于3年,主营业务收入占营业收入的70%以上。企业主导产品享有较高知名度,且细分市场占有率位于国内前30位或省内前10位(如有多个主要产品的,产品之间应有直接关联性)。
4.创新能力。企业具有自主知识产权的核心技术和创新成果,具备良好的科技成果转化能力,拥有与主要产品相关的有效发明专利(含集成电路布图设计专有权)2项及以上。企业近2年研发经费支出占营业收入比重不低于3%,从事研发和相关技术创新活动的科技人员占企业职工总数的比例不低于15%。
5.数字化应用。企业深度“上云上平台”,积极推进数字化网络化智能化发展,在研发设计、生产制造、运营管理等环节,至少2项核心业务采用信息系统支撑。运用5G、人工智能、工业互联网等新一代信息技术,优化工艺流程与装备技术,精益生产、敏捷制造、精细管理水平较好。
6.经营管理。(与国家级专精特新小巨人企业申报专项条件同)
十六、河北
河北省“专精特新培育库”入库企业应符合以下条件:
企业在河北省辖区内登记注册并已经营两年以上,具有独立法人资格;上年度营业收入不少于500万元,主营业务收入保持正增长;具备持续研发能力,符合“专精特新”发展方向,具有培育发展潜力;诚信经营,环保达标,安全生产合规,产品质量合格。
河北省“专精特新”中小企业应符合以下基本条件和任何一项专项条件。
(一)基本条件
1. 纳入河北省“专精特新培育库”入库培育企业,符合国家产业政策、技术标准和相关行业政策,管理规范、信用良好,积极履行社会责任,具有较好的经济、社会效益和较强的社会影响力,近两年营业收入均达到1000万元以上,其中主营业务收入平均增长率保持正增长。
2. 坚持长期发展战略,注重加强管理制度、人才队伍和企业文化建设,能紧跟市场发展步伐,发展前景好,制定有未来两年或更长时期的发展计划。
3. 具有持续创新能力,在研发设计、生产制造、市场营销、内部管理等方面不断创新,注重质量管理提升、知识产权应用,工业企业(含软件和信息技术服务业企业)设立C级以上研发机构。
(二)专项条件
1.专业化:企业专注核心业务,具有较高专业化生产和协作配套能力,是产业链中某个环节的强者,能为大企业、大项目和龙头企业提供关键零部件、元器件和配套产品。某一产品在细分市场处于领先地位,主导产品销售收入占本企业销售收入的60%以上;拥有与主业相关的自主知识产权1项以上。
2.精细化:企业建立精细高效的管理制度和流程;产品执行标准达到国内或国际先进水平,或产品通过发达国家和地区产品认证;企业取得质量管理体系认证;拥有自主品牌或注册商标三年以上。
3.特色化:企业利用特色资源,弘扬传统技艺和地域文化,采用独特工艺、技术、配方或原料,研制生产具有地方或企业特色的产品,具有独特性、独有性、独家生产等特点;突出品牌、地域等特色优势,拥有区别于其它同类产品的独立属性;企业拥有专利权、软件著作权,或近2年经过专门机构认定的专有技术1项以上;企业研发投入占销售收入的比例超过2%。
4.新颖化:企业开展技术创新、管理创新和商业模式创新,培育新的增长点;积极发展新型业态;在研发设计、生产制造、供应链管理等环节,至少有1项核心业务采用信息化系统支撑。
十七、河南
河南省“专精特新”中小企业应符合省产业政策发展方向,满足以下基本条件和任何一项专项条件。
(一)基本条件
在省内工商注册登记存续三年以上;近两年营业收入均不少于1000万元;近两年主营业务收入或净利润的平均增长率不低于10%;近两年研发经费支出占营业收入平均比重不低于3%。
(二)专项条件
1.专业化。主营业务收入占本企业营业收入的70%以上;企业设立研发机构,具备完成技术创新任务所必备的技术开发仪器设备条件或环境;近两年内主持或者参与制(修)订国家标准或行业标准;为大企业或龙头企业配套生产关键零部件、元器件。
2.精细化。企业采用流程化、标准化和信息化等方式使组织管理精确、高效、协同,实现精细化生产、管理和服务;主攻某一特殊的客户群、某一产品的细分区段,主导产品享有较高知名度,且细分市场占有率在全省前5位。
3.特色化。产品或服务具有独特性、独有性、独家生产的特点,或具有典型的资源、地域特色,能够带动本地特色产业的规模及影响力;掌握自主知识产权或先进知识,拥有在有效期内的发明专利2项以上(含2项)、实用新型专利或外观设计专利5项以上(含5项);企业获得省级及以上质量标杆、名牌产品或驰名商标等荣誉(称号)1项以上。
4.新颖化。采用现代信息技术,进行资源的嫁接,对产品和服务提供的手段、形式、渠道进行创新;具有一定规模的估值和融资吸引力,符合“新技术、新产业、新业态、新模式”等四新经济发展特征。
十八、安徽
安徽省“专精特新”中小企业申报条件:
1.在安徽省行政区域内进行工商注册登记、连续经营三年以上、具有独立法人资格、规模以上的中小工业企业即生产性服务业企业(软件信息技术服务、技能环保服务、检验检测认证、研发设计、仓储物流等)。
2.原则上经市级中小企业主管部门认定的“专精特新”中小企业。
3.各地重点培育的支柱产业和战略性新兴产业中的骨干企业,在技术、市场、质量、效益等方面处于国内同行业领先水平,具备先进性和示范性。近两年销售收入平均增长率1%%以上。
4.企业主业突出,坚持走专业化发展道路,主导产品在细分市场领域内达到全国前十名或安徽前五名,主导产品销售收入占本企业销售收入60%以上。
5.企业拥有自主知识产权,拥有专利、软件著作权或专有技术1项以上,并在生产中应用。企业的研发投入占销售收入的2%以上。
十九、山东
山东省“专精特新”中小企业认定条件:
(一)基础指标(必须同时具备)
1.在山东省行政区域内依法注册登记并连续经营3年(含)以上,具有独立法人资格,符合国家中小企业划型标准,企业经营状况良好,财务制度健全,主导产品(技术)符合国家产业政策和行业政策导向,且进入市场(技术运用)一年以上。
2.已公布为市级“专精特新”中小企业。
3.企业上年度营业收入1000万元以上,近两年平均营业收入增速不低于10%。
4.企业现代化经营管理水平较高,采用先进的企业管理方式,通过质量管理体系认证,产品质量稳定可靠。
5.企业申报年度上2年研发投入占销售收入比重超过2.5%;从事研发和相关技术创新活动的技术人员占企业职工总数的比例不低于10%。
6.节能、环保和安全生产等符合国家和省里相关规定,银行信用、纳税信用和社会信用良好,依法规范缴纳各项社会保险。
(二)专项指标(至少具备一条)
1.专业化。企业坚持专业化发展战略,从事特定细分市场时间达到2年以上,专注核心业务,主营业务收入占本企业营业收入的70%以上,具有较高专业化生产、服务和协作配套能力,能为大企业、大项目提供关键零部件、关键元器件、配套产品和配套服务。
2.精细化。(与深圳精细化要求相同)
3.特色化。企业利用特色资源,弘扬传统技艺和地域文化,采用独特工艺、技术、配方或原料,研制生产具有地方或企业特色的产品,具备区别于其他同类产品的独立属性,获得国家授权的发明1项以上(含)或实用新型专利技术2项以上(含)。
4.创新化。开展技术创新、管理创新和商业模式创新,适应或创造消费新需求,拥有符合“新技术、新产业、新业态、新模式”等四新经济发展特征的产品或服务,拥有近2年内新授权的发明专利或独特、独有的工艺、配方等专有技术。近2年新授权的与主导产品相关的知识产权须满足以下所列任意一条:发明专利1项以上;实用新型专利、外观设计专利2项以上;软件著作权6项以上;参与制(修)定国家标准、主持(参与)制(修)订行业标准1项以上。
二十、山西
山西省专精特新“小巨人”企业评选的条件指标如下:
(一)基本条件
省局认定的“专精特新”中小企业 或是申报“专精特新”的中小企业。属于国家、省重点鼓励发展的产业领域、支柱和优势产业、优势产品的企业优先推荐。
(二)专项指标
1.经济效益。企业营业收入在1亿元以上,近2年主营业务收入或净利润的平均增长率达到5%以上,企业资产负债率不高于70%。
2.专业化程度。企业从事特定细分市场时间达到3年及以上,其主营业务收入占本企业营业收入的70%以上,主导产品享有较高知名度,且细分市场占有率在全省名列前茅(如有多个主要产品的,产品之间应有直接关联性)。
3.创新能力。近2年企业研发经费支出占营业收入比重在3%以上, 从事研发和相关技术创新活动的科技人员占企业职工总数的比例不低于15%,至少获得2项与主要产品相关的发明专利,或6项及以上实用新型专利、外观设计专利 (主持、参与制订或修改国家标注、行业标准的视同发明专利,获得软件著作权的视同实用新型专利)。企业具有自主知识产权的核心技术和科技成果,具备良好的科技成果转化能力。企业设立研发机构,具备完成技术创新任务所必备的技术开发仪器设备条件或环境(设立企业技术中心、博士工作站等)。
4.经营管理。(与国家级专精特新小巨人企业申报专项条件同)。
二十一、吉林
吉林省“专精特新”中小企业认定条件指标:
1.经营范围:(1)在吉林省行政区域内依法登记注册、符合《中小企业划型标准规定》(工信部联企业〔2011〕300号)的中小工业企业。(2)突出《工业“四基”发展目录》和制造强国战略十大重点产业领域。(3)以《吉林省重点产业强链指南》中所提出的13个行业领域中的中小企业为重点培育对象。(4)属于其他领域或行业的中小企业。
2.成立1年以上,具有独立法人资格。
3.上年度实现营业收入在1000万元以上,主营业务收入占营业收入的50%以上。
4.近2年研发经费支出占营业收入的比重达到1.5%以上。
5.满足以下三个条件之一:拥有有效发明专利1项以上;自建或与高校和科研机构联合建立研发机构;主持或参与制(修)订国际国家或行业标准1个以上。
温馨提示
文章内容来源于网络,版权归作者所有。
本文转载的目的仅为共享信息,如有侵权,请联系删除。
知晟权
微信号 : zhishengquan

