近日,国家知识产权局发布关于政协十三届全国委员会第四次会议第1839号(商贸旅游类078号)提案答复的函。其中提到,截至2021年6月,我国商标注册平均审查周期稳定在4个月以内,发明专利平均审查周期压减至19.4个月,高价值专利审查周期压减至13.4个月。同时,在全国31个省(区、市)设立5个京外商标审协中心和275个商标受理窗口;在中国商标网开通包括商标注册申请在内的33项业务的电子申请;持续完善国家知识产权公共服务网,初步实现专利、商标、地理标志、集成电路布图设计的申请、缴费、信息查询检索及知识产权基础数据开放等业务“一网通办”,为包括黄金珠宝业市场主体在内的申请人提供更多便利。
国家知识产权局关于政协十三届全国委员会第四次会议第1839号(商贸 旅游类078号)提案答复的函
何文波委员:
您提出的《关于加强黄金珠宝业优秀民族品牌保护的提案》收悉。结合商务部、市场监管总局意见,现答复如下。
近年来,随着民族品牌知名度不断提高,我国黄金珠宝消费市场加快发展,产品质量明显提升,但“山寨”冒牌等侵权行为也时有发生,既损害正规商家和消费者的利益,也扰乱市场秩序。您在提案中所提建议对促进民族品牌企业健康发展具有重要意义,我们深表认同。我局和商务部、市场监管总局等部门高度重视民族品牌保护工作,认真贯彻落实党中央、国务院决策部署,推动完成《商标法》第四次修改,制定印发《关于促进老字号改革创新发展的指导意见》《规范商标申请注册行为若干规定》《商标侵权判断标准》等文件,深入实施中华老字号保护发展工程,着力完善老字号发展环境,持续加强老字号品牌保护,取得积极成效。
一、关于“将优秀民族品牌字号权、域名权作为独立的知识产权予以规定,拓宽老 字号的保护途径”
我局和市场监管总局严格按照《商标法》《反不正当竞争法》相关规定,在商标异议、评审案件审理以及反不正当竞争执法工作中,加强对字号权、域名权的保护。同时,商务部不断完善中华老字号名录,推动建立“有进有出”的动态管理机制。市场监管总局持续将中华老字号、驰名商标等信息纳入全国名称规范管理系统,截至2020年11月底,已纳入知名企业字号信息5100多条,为加强相关权利保护提供信息支撑。
二、关于“指导和支持优秀民族品牌进行商标注册、专利申请工作,依法加以保护”
我局持续推进商标注册便利化改革和专利审查提质增效工作,通过拓展商标申请渠道、简化商标注册手续、加强专利审查能力建设、实施专利审查系统智能化升级等手段,提高审查效率和公共服务水平,进一步方便申请人申请注册商标专利。截至2021年6月,我国商标注册平均审查周期稳定在4个月以内,发明专利平均审查周期压减至19.4个月,高价值专利审查周期压减至13.4个月。同时,在全国31个省(区、市)设立5个京外商标审协中心和275个商标受理窗口;在中国商标网开通包括商标注册申请在内的33项业务的电子申请;持续完善国家知识产权公共服务网,初步实现专利、商标、地理标志、集成电路布图设计的申请、缴费、信息查询检索及知识产权基础数据开放等业务“一网通办”,为包括黄金珠宝业市场主体在内的申请人提供更多便利。
商务部持续推动老字号企业加快产权改革,建立现代企业制度。推动京东、阿里巴巴、苏宁等电商平台设立老字号专区,带动近1000家次老字号企业发展电子商务。连续两年在进博会上展示老字号,打造面向世界、弘扬中华优秀传统文化的展示平台,老字号创新发展更具活力,产品服务更趋多元,传承载体更加丰富。据统计,84%的中华老字号企业处于盈利状态,一大批老字号企业市场竞争力不断增强,品牌影响力明显提升,整体呈现良好发展势头。
三、关于“严厉打击侵犯知名商标权、著作权及企业、商标的行为”
我局聚焦电子商务、食品药品等重点领域和展会、进出口等重点环节,先后组织开展相关执法保护专项行动。2019年,印发《知识产权执法保护专项行动方案》。2020年,指导地方局深入开展元旦春节知识产权执法保护专项行动。2021年,印发《全国知识产权行政保护工作方案》,进一步提升知识产权行政保护的质量、效率和水平,持续营造良好创新环境和营商环境。
市场监管总局自2018年以来,连续三年开展重点领域反不正当竞争执法专项行动,加大对仿冒混淆等侵犯知识产权不正当竞争行为的打击力度,共查办仿冒混淆案件近万件,罚没金额1.9亿元。自2019年以来,连续两年印发知识产权执法“铁拳”行动方案,围绕互联网领域、重点商品交易市场,关系健康安全的重点商品,严查商标侵权、假冒专利等违法行为,共查处违法案件7万余件。
四、关于“在商标注册机制上严格把关,给知名商标和商号重点保护”
我局会同市场监管总局等部门,从商标审查授权、企业名称登记等环节加强协同配合,构建驰名商标大保护工作格局,实现跨类别、跨领域保护。一是及时在商标注册与管理自动化系统中加注驰名商标信息,在商标注册申请审查中,加大对抢注驰名商标等恶意注册行为的打击力度,严厉打击各类“傍名牌”和“搭便车”等不正当注册申请行为;在商标异议案件审查中,积极采取提前审查、并案集中审查、快速处置等措施,及时阻止恶意注册;在商标评审案件审理中,严厉打击恶意抢注或大量囤积商标严重扰乱商标注册秩序的行为,依法宣告所涉注册商标无效;同时,加大对驰名商标等高知名度商标的保护,对于抢注手段恶劣、恶意明显的,适当减轻被抢注人的举证责任。二是与市场监管总局建立驰名商标信息定期更新、快速共享机制,截至目前,已在全国名称规范管理系统中更新驰名商标信息超过8000条,并全部向地方推送。
五、关于“加强对典型案例的宣传工作”
我局建立知识产权行政执法案例指导工作制度,评选发布年度知识产权行政保护典型案例和第一批知识产权行政执法指导案例,统一执法标准,提升执法水平。先后组织开展“商标便利化改革成果宣讲活动”“地理标志精准扶贫西部宣讲”“马德里商标国际注册基层行”“提质增效记者体验行”等一系列活动,普及商标法律知识,提高市场主体和社会公众的商标品牌意识。每年和市场监管总局联合中央宣传部、最高人民法院等部委组织开展全国知识产权宣传周活动,通过电视、网络、报刊等多种渠道曝光典型案例,发布知识产权执法典型做法和优秀事迹,解读知识产权法律法规,提升全社会尊重和保护知识产权的意识和水平。
商务部支持中央电视台摄制播出首季中华老字号纪录片(微电影)和《焦点访谈》特别节目,联合相关部门开展“中华老字号故官过大年”文化交流活动,连续两年组织开展“老字号嘉年华”系列活动,支持近10个地方举办老字号博览会,为3000余家次老字号企业搭建文化展示平台,弘扬老字号工匠精神和商业文化。联合相关部门将符合条件的中华老字号传统技艺纳入国家级非遗名录,将符合条件的中华老字号企业确认为国家级非遗生产性保护示范基地,举办三期老字号非遗技艺传承人群研培班,开展“老字号经济文化价值”专题研究。
下一步,我局将推动《驰名商标认定和保护规定》尽快修订出台,在知识产权行政保护绩效考核中增加完善驰名商标保护等指标内容,进一步提升全系统行政保护的效率和水平。配合市场监管总局深入推进知识产权执法行动,依法加强对民族品牌保护,持续开展重点领域反不正当竞争执法专项行动,加大对擅自使用知名商标、字号等仿冒混淆行为的执法力度,依法维护公平竞争的市场秩序。加大知识产权宣传力度,适时曝光典型案件,以案释法,引导经营者依法合规经营,提高企业知识产权保护意识和维权水平。商务部将加强老字号保护法治建设,研究完善老字号保护管理相关制度,建立健全老字号名录管理和共享机制 。推动国有老字号企业深化产权制度改革,激发老字号创新活力。建设“老字号数字博物馆”,继续举办“老字号嘉年华”活动,支持老字号集聚区建设,优化老字号金融服务,推动“金字招牌”走出国门、走向国际,讲好中国故事,增强文化自信。
最后,衷心感谢您对知识产权保护工作的关心和支持,希望继续关注知识产权事业发展,对我们的工作提出宝贵意见建议。
国家知识产权局
2021年8月16日
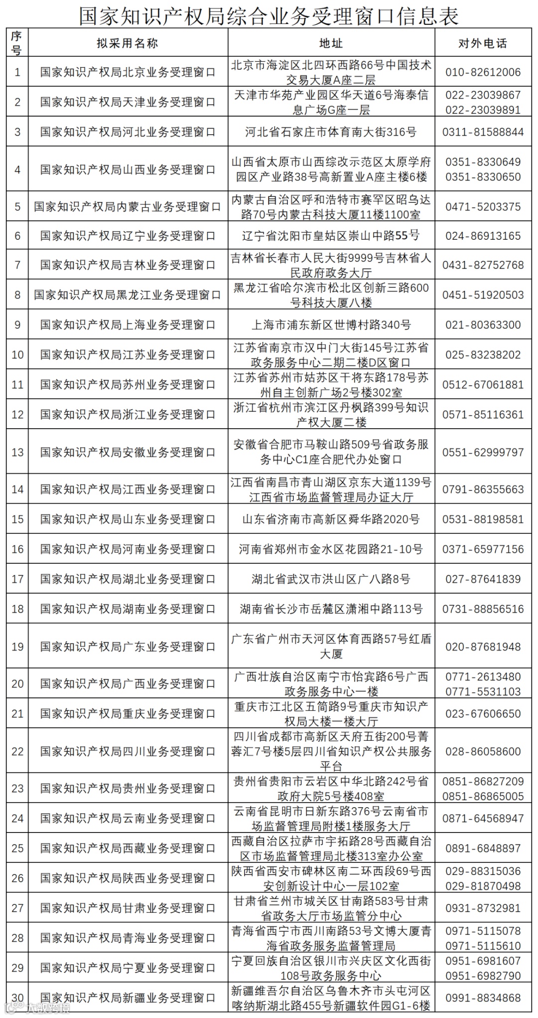
附京外商标审查协作中心和地方商标受理窗口汇总表
国家知识产权局综合业务受理窗口信息表(截至2021年7月20日)
国家知识产权局商标业务受理窗口信息表(截至2021年7月20日)
温馨提示
文章内容来源于网络,版权归作者所有。
本文转载的目的仅为共享信息,如有侵权,请联系删除。
知晟权
微信号 : zhishengquan

