大数跨境

北京市知识产权局关于开展北京地区第二十四届中国专利奖申报推荐工作的通知

北京市知识产权局关于开展北京地区第二十四届中国专利奖申报推荐工作的通知 知晟权
2022-09-05
2
导读:各有关单位:根据《中关村国家自主创新示范区促进科技金融深度融合发展支持资金管理办法(试行)》(京科发〔20


北京市知识产权局关于开展北京地区第二十四届中国专利奖申报推荐工作的通知


各有关单位、专利权人:
按照《国家知识产权局关于评选第二十四届中国专利奖的通知》(国知发运函字﹝2022﹞134号)的要求,现将北京地区第二十四届中国专利奖申报推荐工作有关事项通知如下:

一、奖项设置
中国专利奖设中国专利金奖、中国专利银奖、中国专利优秀奖,中国外观设计金奖、中国外观设计银奖、中国外观设计优秀奖。

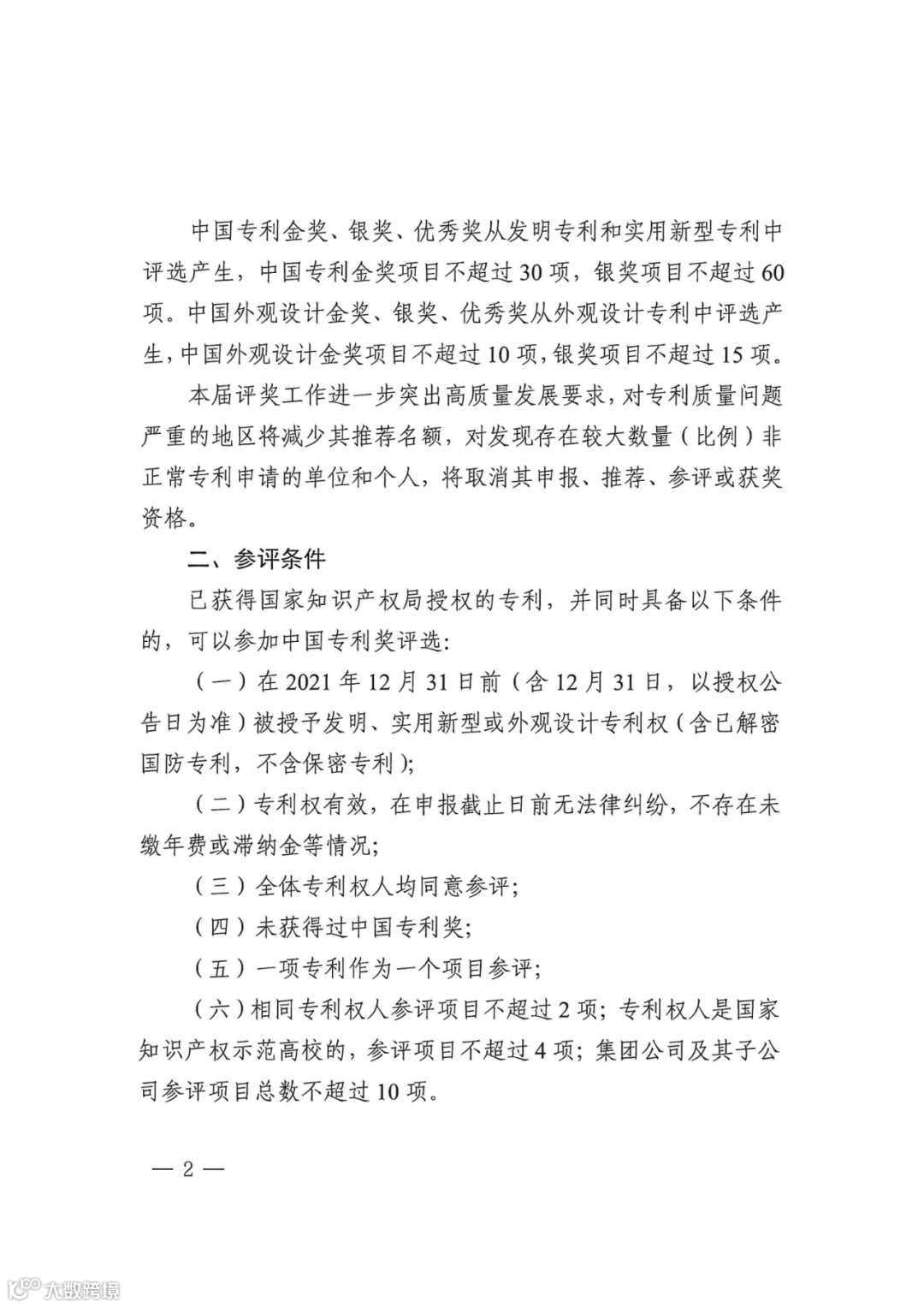
中国专利金奖、中国专利银奖、中国专利优秀奖从发明专利和实用新型专利中评选产生,中国专利金奖项目不超过30项,中国专利银奖项目不超过60项。中国外观设计金奖、中国外观设计银奖、中国外观设计优秀奖从外观设计专利中评选产生,中国外观设计金奖项目不超过10项,中国外观设计银奖项目不超过15项。

本届评奖工作进一步突出高质量发展要求。推荐工作以高质量发展为导向,优先推荐基础研究、应用基础研究、突破“卡脖子”技术难题等方面形成的核心专利。对发现存在较大数量(比例)非正常专利申请的单位和个人,将取消其申报、推荐、参评或获奖资格。

二、参评条件
已获得国家知识产权局授权的专利,并同时具备以下条件的,可以参加中国专利奖评选:
(一)在2021年12月31日前(含12月31日,以授权公告日为准)被授予发明、实用新型或外观设计专利权(含已解密国防专利,不含保密专利);

(二)专利权有效,在申报截止日前无法律纠纷,不存在未缴年费或滞纳金等情况;

(三)全体专利权人均同意参评;

(四)未获得过中国专利奖;

(五)一项专利作为一个项目参评;

(六)相同专利权人参评项目不超过2项;专利权人是国家知识产权示范高校的,参评项目不超过4项;集团公司及其子公司参评项目总数不超过10项。

三、参评方式及推荐项目数量
中国专利奖采用项目推荐方式。
1.北京市知识产权局负责本市行政区域内中国专利奖项目推荐工作。根据《国家知识产权局关于评选第二十四届中国专利奖的通知》推荐项目分配表,本届中国专利奖北京市知识产权局推荐名额上限为21项,其中发明、实用新型专利推荐项目数量上限12项,外观设计专利推荐项目数量上限9项。

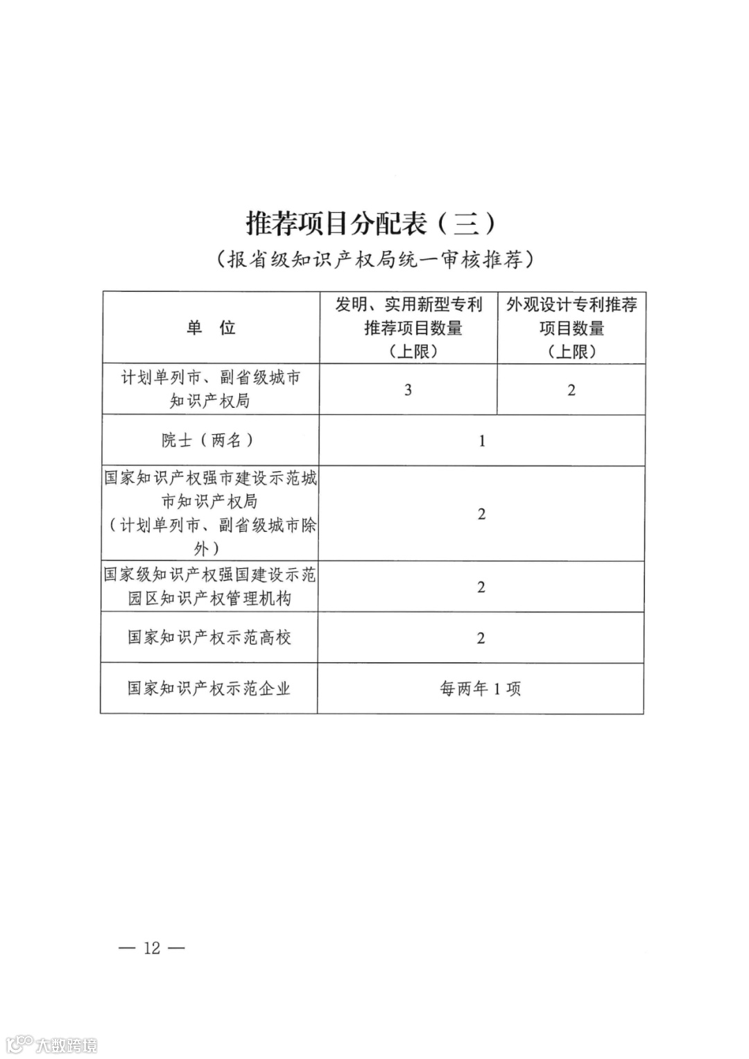
2.中国科学院院士或中国工程院院士(以下简称院士)、本市国家知识产权强市建设示范城市、国家级知识产权强国建设示范园区以及本市行政区域国家知识产权示范高校、示范企业可以自行推荐项目。推荐项目须报北京市知识产权局对参评条件及材料真实性进行审核、公示后,统一推荐,不占北京市知识产权局推荐名额。

3.同专业领域的两名院士可联名推荐1项本专业领域的发明专利,每名院士仅限推荐一次。

4.国家知识产权示范高校每年可自荐2个项目参评,国家知识产权示范企业每两年可自荐1个项目参评。

四、报送材料及要求
(一)报送材料
1.院士推荐
(1)院士推荐意见书1份(纸件,需院士签名,附院士证书复印件,格式见附件1);

(2)项目资料1份(电子件),包含:①中国专利奖申报书(WORD文档,格式见附件2、3);②附件,如图片、照片、获奖证书、项目应用证明等材料扫描件,其中,专利质押融资情况的,应当提交专利权质押登记通知书;对于主要依靠参评专利取得市场竞争优势的,应当提交参评专利涉及的产品在国家专利密集型产品备案认定试点平台上的备案证明(平台网址:
http://www.zlcp.org.cn/,具体备案流程可参考网站上的《专利密集型产品备案认定公共平台操作手册》);填写经济效益数据的,可以提交有资质的会计师事务所出具的参评专利经济效益专项审计报告等证明材料。所有附件应嵌入一个PDF文档,大小不超过20M;③专利授权文本(PDF文档);④共有专利权人声明(如有,见附件4,纸件1份,全部专利权共有人签章)。

(3)项目电子件以U盘存储。文件夹名称为:“专利号+推荐院士姓名+专利权人名称”。

2.单位推荐
(1)推荐函1份(纸件和电子件各1份,正式公函,纸件加盖公章,格式见附件5);

(2)项目资料1份(电子件),每个推荐项目包含:①中国专利奖申报书(WORD文档,格式见附件2、3);②附件,如图片、照片、获奖证书、项目应用证明等材料扫描件,其中,专利质押融资情况的,应当提交专利权质押登记通知书;对于主要依靠参评专利取得市场竞争优势的,应当提交参评专利涉及的产品在国家专利密集型产品备案认定试点平台上的备案证明;填写经济效益数据的,可以提交有资质的会计师事务所出具的参评专利经济效益专项审计报告等证明材料。所有附件应嵌入一个PDF文档,大小不超过20M;③专利授权文本(PDF文档);④共有专利权人声明(如有,格式见附件4,纸件1份,全部专利权共有人签章);

(3)项目电子件以U盘存储。文件夹名称为:“专利号+推荐单位名称+专利权人名称”;

(4)项目资料中需要提交的纸件(如推荐函、共有专利权人声明等)应与电子件内容保持完全一致。

(二)报送时间
2022年北京地区中国专利奖申报材料受理截止日期为2022年9月28日(以快递寄出日为准)。

逾期申报、材料不符合要求以及未在截止日期内补正或更正的申报项目,不予受理。

(三)报送要求
1.申报材料电子件的存储U盘需和纸件一并快递。

2.材料统一以快递方式报送,不接受现场申报。

3.报送地址:北京市西城区德胜门东大街8号东联大厦325室(注明“中国专利奖申报”)。

4.申报材料电子件同时压缩成zip格式(文件名称:专利号+推荐单位名称+专利权人名称)发送至邮箱:
chanyechu@zscqj.beijing.gov.cn,电子邮件标题统一为:“中国专利奖申报”。

特此通知。

附件:1.院士推荐意见书


2.第二十四届中国专利奖申报书(发明、实用新型)


3.第二十四届中国专利奖申报书(外观设计)


4.共有专利权人声明


5.单位推荐函


6.国家知识产权局关于评选第二十四届中国专利奖的通知


北京市知识产权局
2022年9月5日

(此文件公开发布)
联系电话:84080084
联系地址:北京市西城区德胜门东大街8号东联大厦325室(注明“中国专利奖申报”)
邮政编码:100009

温馨提示

文章内容来源于网络,版权归作者所有。

本文转载的目的仅为共享信息,如有侵权,请联系删除。

扫码关注我们

知晟权

微信号 : zhishengquan

【声明】内容源于网络
0
0
知晟权
权天下(北京)科技有限公司通过打造一站式知识产权服务,持续帮助企业用市场低成本(时间、人力、经济)创造商业价值。
内容 4044
粉丝 0
知晟权 权天下(北京)科技有限公司通过打造一站式知识产权服务,持续帮助企业用市场低成本(时间、人力、经济)创造商业价值。
总阅读861
粉丝0
内容4.0k