北京市经济和信息化局关于组织推荐第五批工业产品绿色设计示范企业的通知
点击蓝字,关注我们
各有关企业:
为贯彻党中央、国务院碳达峰碳中和决策部署,落实《“十四五”工业绿色发展规划》,根据工业和信息化部《关于组织推荐第五批工业产品绿色设计示范企业的通知》(工信厅节函〔2023〕73号)有关要求,现开展本市第五批工业产品绿色设计示范企业申报工作。有关事项通知如下:
一、申报要求
(一)基本要求
企业在本市具有独立法人资格,符合国家和本市的法律法规及标准规范要求,近三年无以下情况:发生较大及以上重大生产安全和质量安全事故、Ⅲ级(较大)及以上突发环境污染事件,在国务院及有关部委相关督查工作中发现存在严重问题,被列入工业节能监察整改名单且未完成整改等。
(二)综合水平
企业拥有明确的绿色低碳发展战略和措施,建立完善的质量、环境、能源、职业健康安全等管理体系,各项管理制度健全,具有较强行业影响力和市场竞争力,经营管理状况较好。
(三)绿色设计专项水平
企业绿色设计实力强,具有夯实的绿色设计服务基础,研发和应用推广绿色设计与制造关键技术;产品符合绿色产品评价相关标准并积极推广绿色产品,或者具有较强的绿色设计资源整合和服务能力并为行业客户提供优质绿色服务;企业自身绿色发展水平较高,或者绿色服务实施效果和成效显著。
二、申报程序
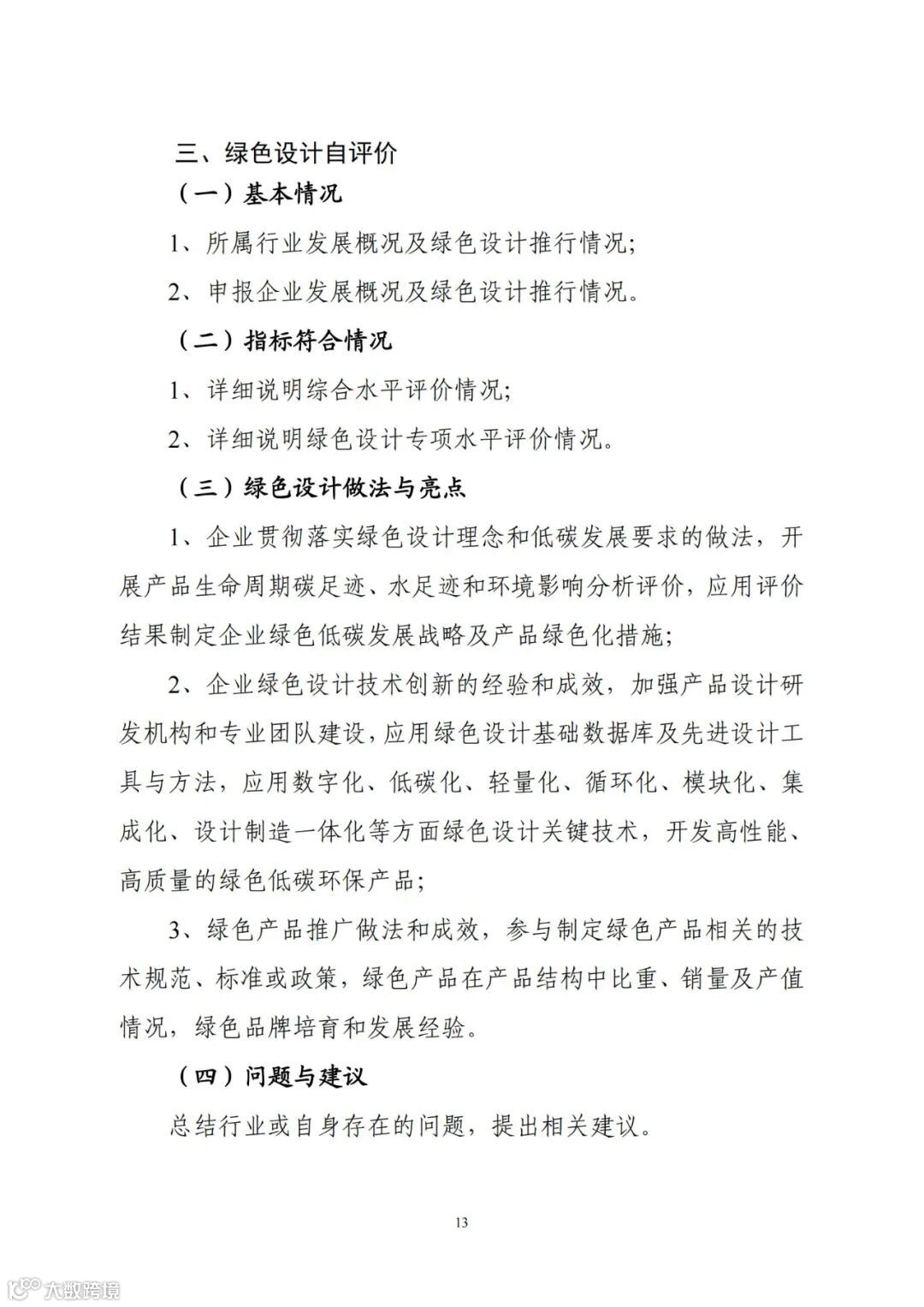
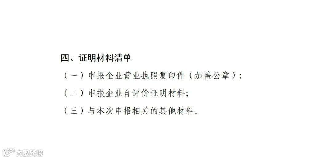
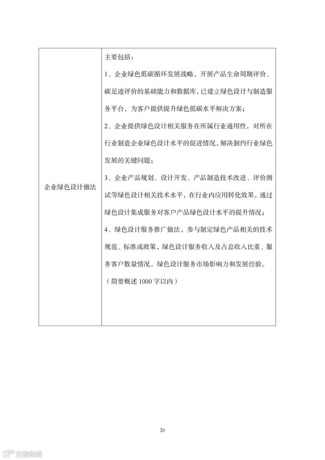
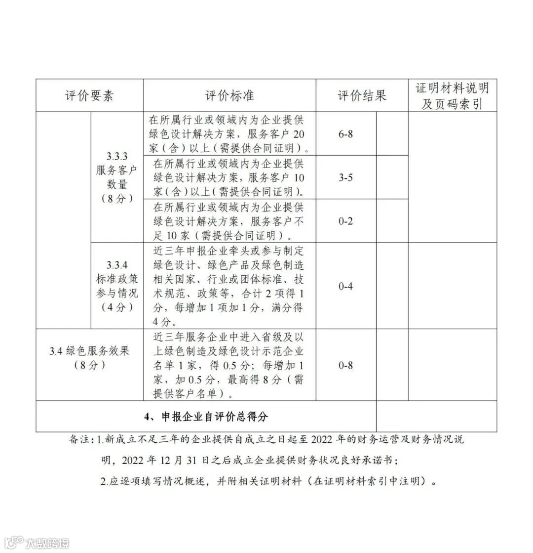
请申报企业按照《工业产品绿色设计示范企业申报书》(附件2)有关要求开展自评价和打分,编制申报书。
请申报企业2023年6月16日前将工业产品绿色设计示范企业(第五批)申请表(附件1)、第五批工业产品绿色设计示范企业申报书(附件2)等电子版材料通过工业节能与绿色发展管理平台
https://green.miit.gov.cn报送至北京市经济和信息化局。
三、动态管理要求
请本市已公示的示范企业填报工业产品绿色设计示范企业动态管理表(附件3),于2023年6月16日前通过工业节能与绿色发展管理平台
(https://green.miit.gov.cn)报送至北京市经济和信息化局。我局将加强对示范企业名单的监督管理,对各示范企业上报的动态管理表进行评估,对不再符合示范企业要求的单位从名单中予以除名。
北京市经济和信息化局
2023年5月12日
(联系人:节能与综合利用处 孔志钢;电话:
010-55578379)
2023
附件:1.工业产品绿色设计示范企业(第五批)申请表

2.第五批工业产品绿色设计示范企业申报书






























3.工业产品绿色设计示范企业动态管理表



END
各有关企业:



































温馨提示
文章内容来源于网络,版权归作者所有。
本文转载的目的仅为共享信息,如有侵权,请联系删除。
知晟权
微信号 : zhishengquan

