北京市经济和信息化局关于组织开展2023年度绿色诊断工作的通知
点击蓝字,关注我们
各有关单位:
为落实《“十四五”工业绿色发展规划》,深入推进绿色制造体系建设,进一步提升制造业绿色发展水平,现组织开展第二批绿色诊断工作,有关事项通知如下:
一、诊断对象
本批次绿色诊断工作的服务对象为在京有生产制造的规模以上制造业企业,以及2022年工业产值占园区总收入不低于30%的市级及以上开发区。
二、诊断内容
2023年入围绿色诊断服务商(附件1)参照《北京市制造业企业绿色诊断工作指南》(附件2)和《北京市工业园区绿色诊断工作指南》(附件3)为企业和园区开展公益性绿色诊断服务。制造业企业诊断范围原则上应为独立厂区,工业园区诊断范围应为开发区管委会实际管辖范围,或其中部分区域。
三、相关工作安排
1.绿色诊断按照自愿参与原则开展,重点鼓励电子、医药、汽车、新材料等本市鼓励发展的高精尖企业,食品饮料、印刷、建材等保障民生和城市运行的企业,空气重污染应急重点行业企业,以及拟申报2024年绿色工厂的企业和符合要求的开发区参与诊断工作。
2.有意愿参与诊断的企业和开发区请结合实际需求自主选择服务商,填写《绿色诊断申请表》(附件4)并加盖公章,报所在区工业主管部门。各区工业主管部门应于9月15日下班前将本区绿色诊断申请情况反馈我局。
3.为确保诊断服务工作质量,原则上每家服务商每批次服务企业和园区总数不超过10家。如有超过10家企业和开发区选择同一服务商的情况,我局将综合考虑被诊断单位服务商选择情况进行统筹安排。
四、联系人
诊断工作咨询,耿恩泽,
55578575;胡倩;55578375。
北京市经济和信息化局
2023年9月4日
2023
附件:1.2023年绿色诊断服务商名单



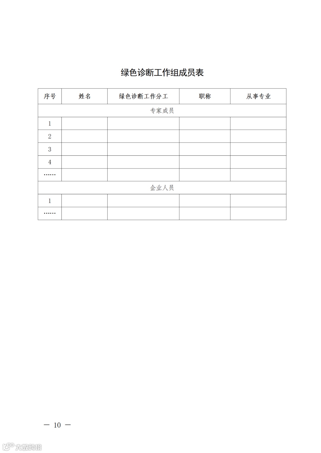
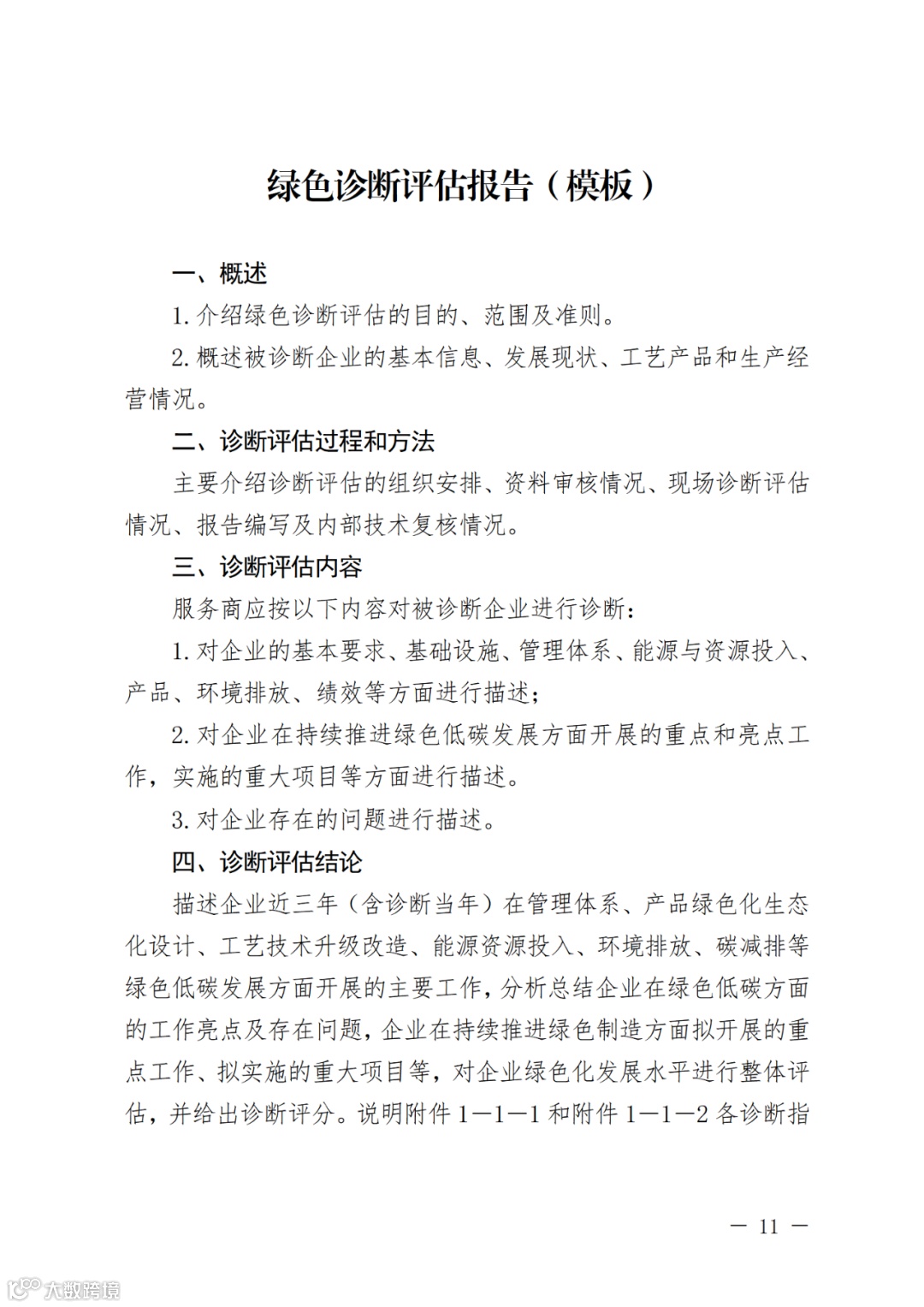
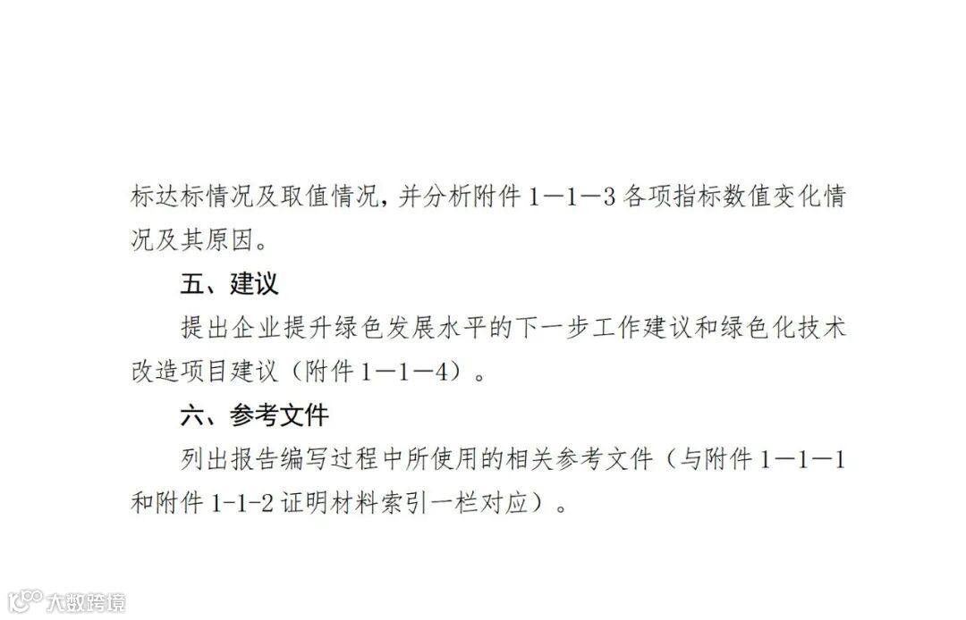
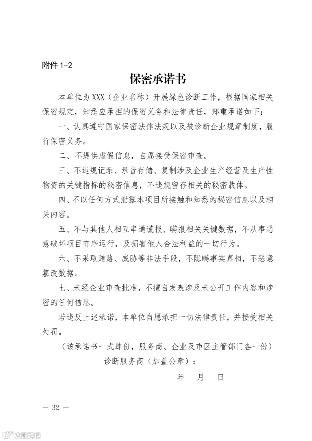
2.北京市制造业企业绿色诊断工作指南

































3.北京市工业园区绿色诊断工作指南





















4.绿色诊断申请表


END

温馨提示
文章内容来源于网络,版权归作者所有。
本文转载的目的仅为共享信息,如有侵权,请联系删除。
知晟权
微信号 : zhishengquan
北京市经济和信息化局关于组织开展2023年度绿色诊断工作的通知
点击蓝字,关注我们




































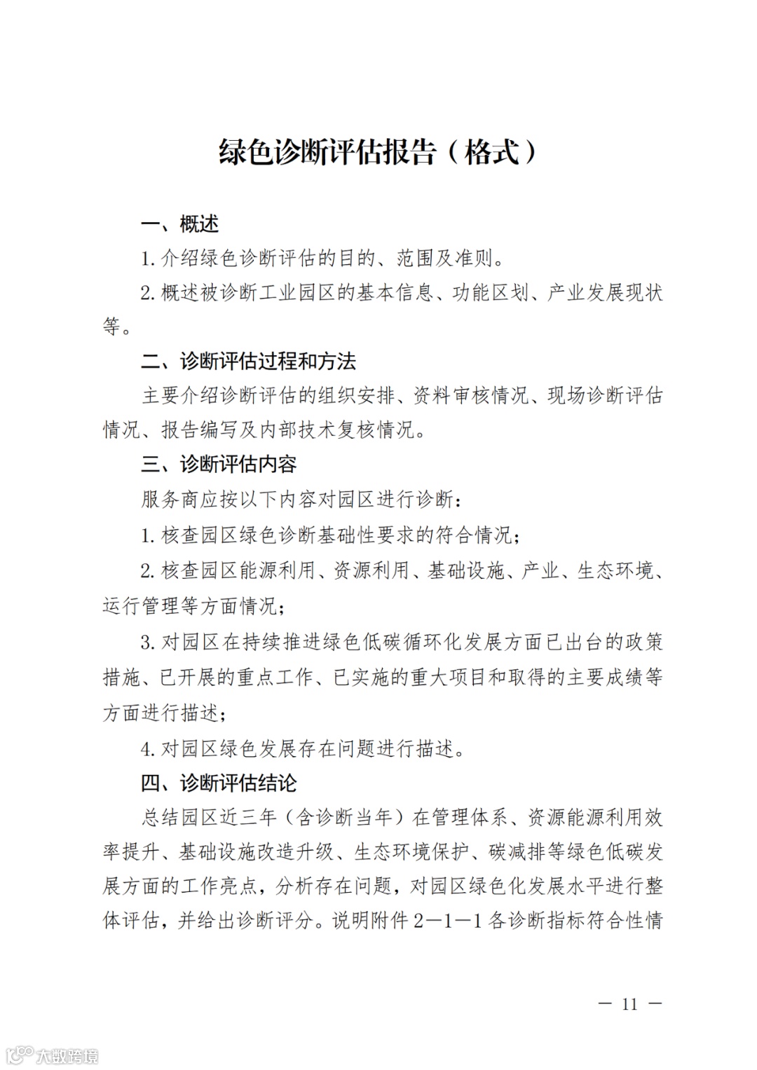
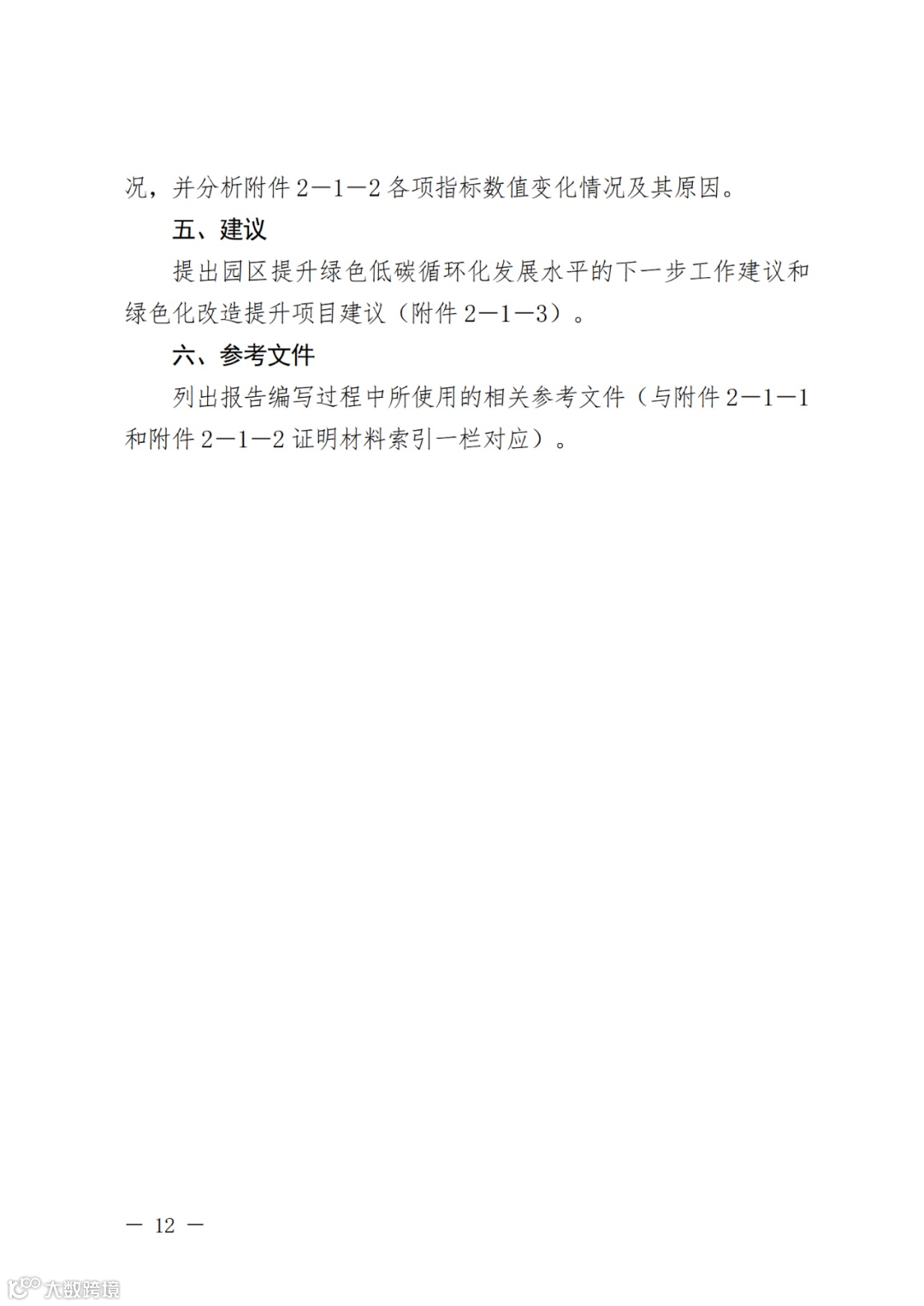
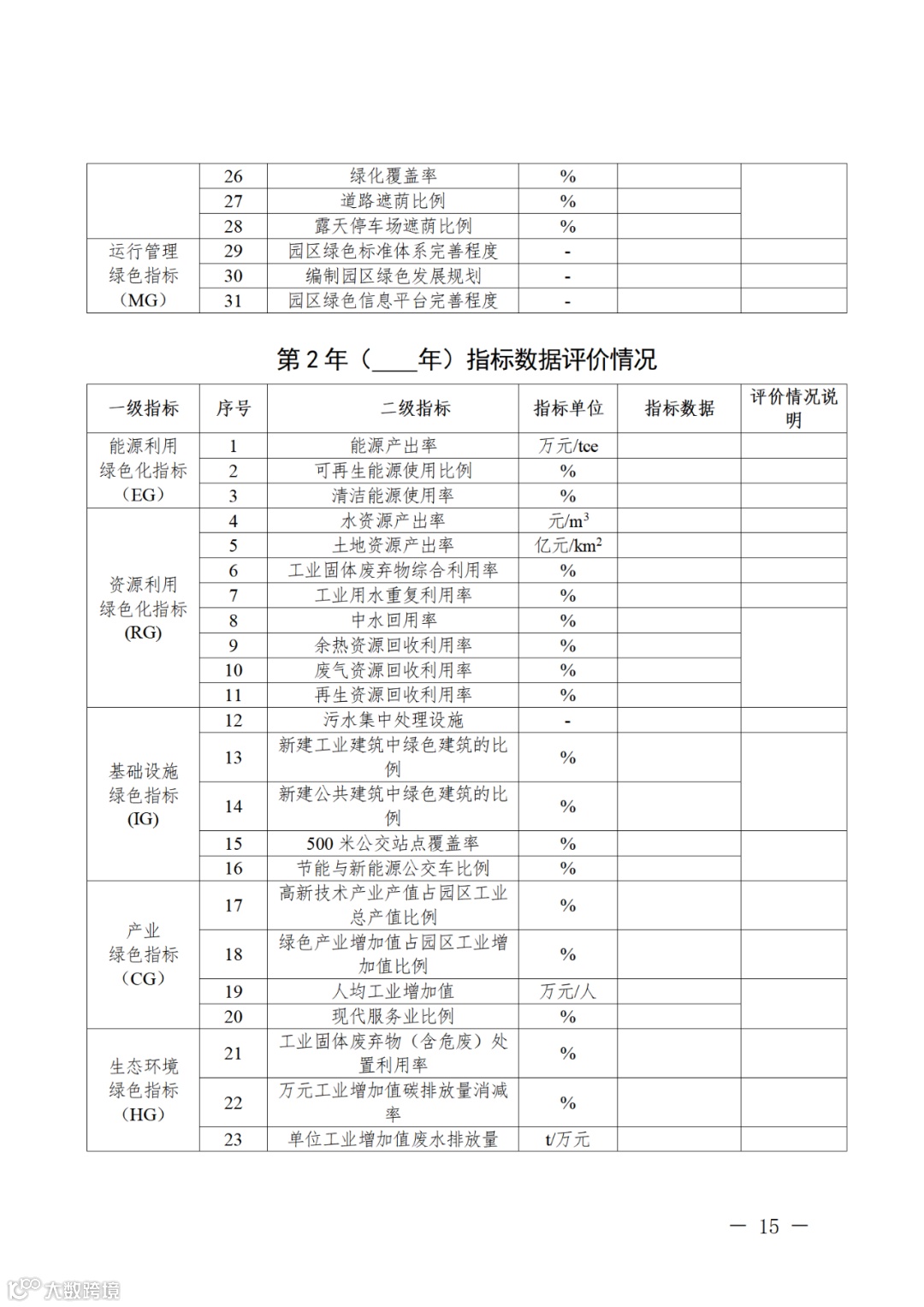
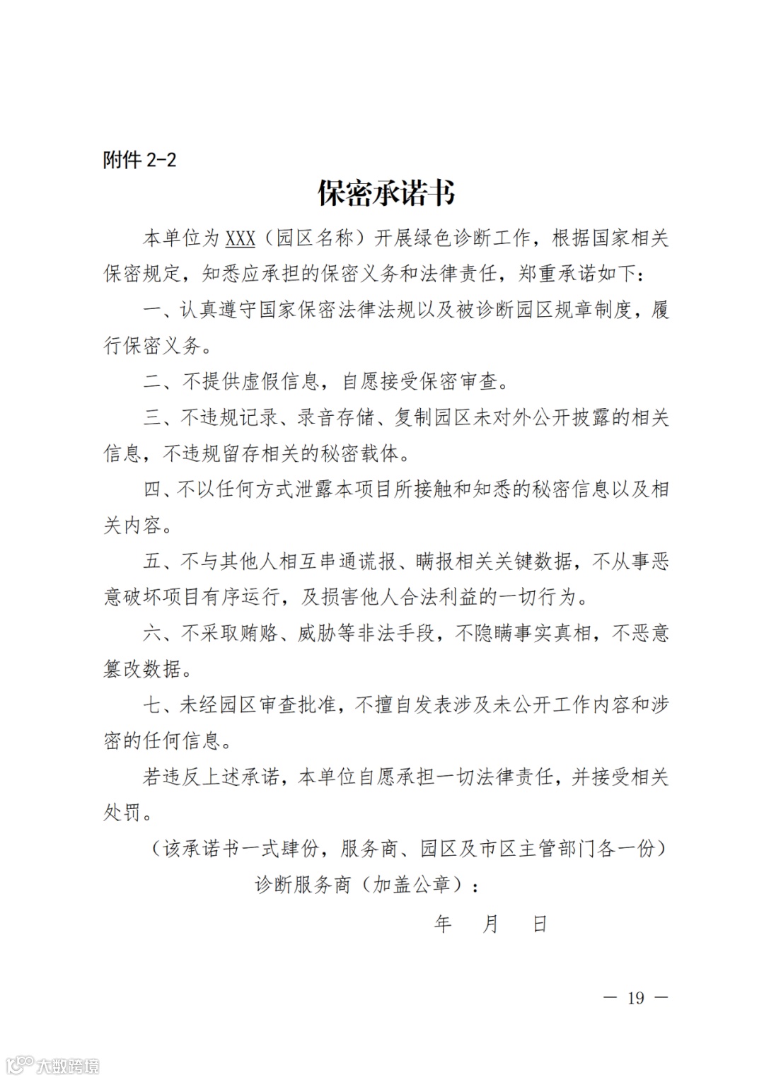
3.北京市工业园区绿色诊断工作指南























温馨提示
文章内容来源于网络,版权归作者所有。
本文转载的目的仅为共享信息,如有侵权,请联系删除。
知晟权
微信号 : zhishengquan

