国家知识产权局办公室关于启动第二批国家知识产权保护示范区建设遴选工作的通知
点击蓝字,关注我们
国知办函保字〔2023〕625号
各省、自治区、直辖市人民政府:
按照中共中央办公厅、国务院办公厅《关于强化知识产权保护的意见》和经国务院同意印发的《国家知识产权保护示范区建设方案》有关要求,现启动第二批国家知识产权保护示范区建设遴选工作。有关事项通知如下:
一、申报条件
(一)申报主体原则上应为地级以上城市(不含直辖市)或直辖市下属区(县)。
(二)申报主体党委、政府高度重视知识产权保护工作,工作整体部署科学合理,统筹协调和工作推进机制相对健全且运行良好。
(三)区域内知识产权保护工作基础较好,专利、商标、地理标志、商业秘密等各类型知识产权的行政、司法保护水平较高,全链条保护运行较为顺畅,知识产权代理机构监管水平较高。知识产权保护工作资源保障良好,知识产权保护机构专业化水平较高。
(四)区域内不存在以下否决情形:出现大规模知识产权侵权商品引发重大负面舆情事件;因知识产权侵权违法事件导致重大财政损失或造成严重负面影响;未及时办理知识产权案件导致当事人合法权益严重受损;群体侵权、恶意重复侵权等严重侵权违法行为。
二、遴选程序
(一)地方申报。首次申报示范区建设的城市(地区)需填写示范区建设申报表(附件1),制定本地区建设方案(参考提纲见附件2),提供说明本地区工作基础的证明材料。经所属省(自治区、直辖市)人民政府审核同意后,由所在省级知识产权管理部门汇总后统一向国家知识产权局提出申报。
再次申报示范区建设的城市(地区),可仅提供需要更新的材料内容,经所属省(自治区、直辖市)人民政府同意后,由所在省级知识产权管理部门汇总后统一报送。
示范区建设申报表和示范区建设方案需提供纸件(一式两份)及电子件,证明材料仅提供电子件,按顺序编号(邮箱:
bhszonghechu@cnipa.gov.cn)。以上材料请于2023年9月30日前报送国家知识产权局知识产权保护司。
(二)组织遴选。示范区建设工作领导小组按照示范区遴选指标(附件3)组织对申报城市(地区)进行评估论证,在全国范围内择优遴选15个以内城市(地区)开展第二批示范区建设。
(三)示范建设及认定。确定为示范区建设城市(地区)的,按照批复的建设方案开展工作,建设期为2年。建设期满通过验收评审的,挂牌认定为示范区,示范有效期为3年。未通过评审的城市(地区),可申请继续开展示范区建设工作。示范有效期满前3个月内可向国家知识产权局提出续展申请,经审核通过后继续认定为示范区。
(四)定期评估。示范区建设工作领导小组持续加强对示范区建设的监督管理,开展第三方监测,开展知识产权保护水平评估和社会满意度调查,及时总结有益经验,对工作推进不力、存在明显问题的责令整改,整改后仍不符合要求的取消示范区建设或认定资格。
三、支持政策
为进一步加强对示范区建设的指导和支持,现发布第二批示范区建设支持政策清单(附件4),继续从知识产权保护体系完善、人才队伍建设、资源保障等方面予以优先支持,在知识产权保护创新性工作中予以优先考虑。
特此通知。
国家知识产权局办公室
2023年7月28日
2023
附件:1. 国家知识产权保护示范区建设申报表





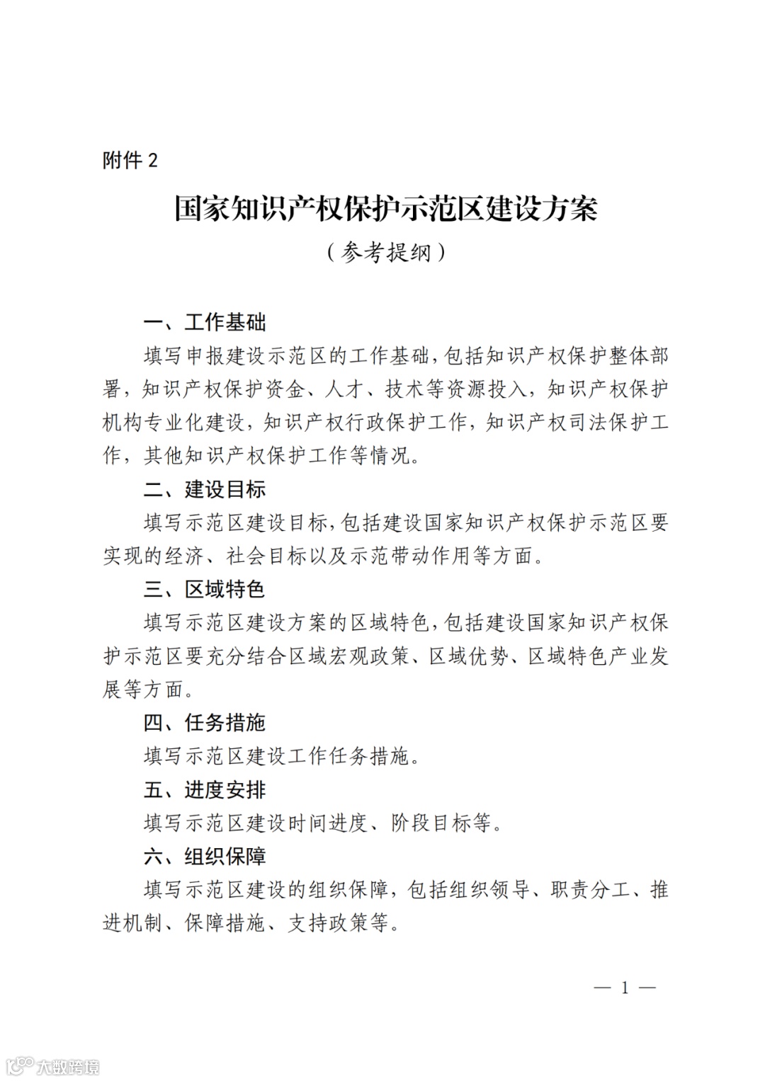
2. 国家知识产权保护示范区建设方案(参考提纲)

3. 国家知识产权保护示范区建设遴选指标


4. 第二批国家知识产权保护示范区支持政策清单


END










温馨提示
文章内容来源于网络,版权归作者所有。
本文转载的目的仅为共享信息,如有侵权,请联系删除。
知晟权
微信号 : zhishengquan


