关于开展绿色低碳先进技术示范工程项目申报工作的通知
点击蓝字,关注我们
各有关单位:
根据国家发展改革委等10部门印发的《绿色低碳先进技术示范工程实施方案》(发改环资〔2023〕1093号,详见附件)要求,结合本市构建市场导向的绿色技术创新体系工作基础,现组织开展本市绿色低碳先进技术示范工程项目申报工作。具体事项通知如下:
一、在京中央企业示范项目向国务院国资委申报,不通过本市推荐。
二、其他企业向我委报送绿色低碳先进技术示范工程项目申报表及相关材料。
三、我委将委托第三方专业机构对项目申报材料进行初步审核,组织专家、各行业主管部门对项目开展评审、合议,按照不超过10个的要求,向国家发展改革委汇总推荐2023年首批示范项目。
四、申报材料请于2023年9月18日前报送至我委(资环处)。纸质盖章材料一式两份请寄送至北京市通州区运河东大街55号院2号楼2511室。电子版(含扫描件及可编辑版)请同步以“XX项目-绿色低碳先进技术示范工程项目申报”为标题,报送至电子邮箱
hzc@fgw.beijing.gov.cn。逾期申报项目将不纳入首批示范项目评选推荐。
五、咨询电话:
66419876-0803、55590329。
特此通知。
附件:绿色低碳先进技术示范工程实施方案
北京市发展和改革委员会
2023年9月4日
2023
附件:绿色低碳先进技术示范工程实施方案














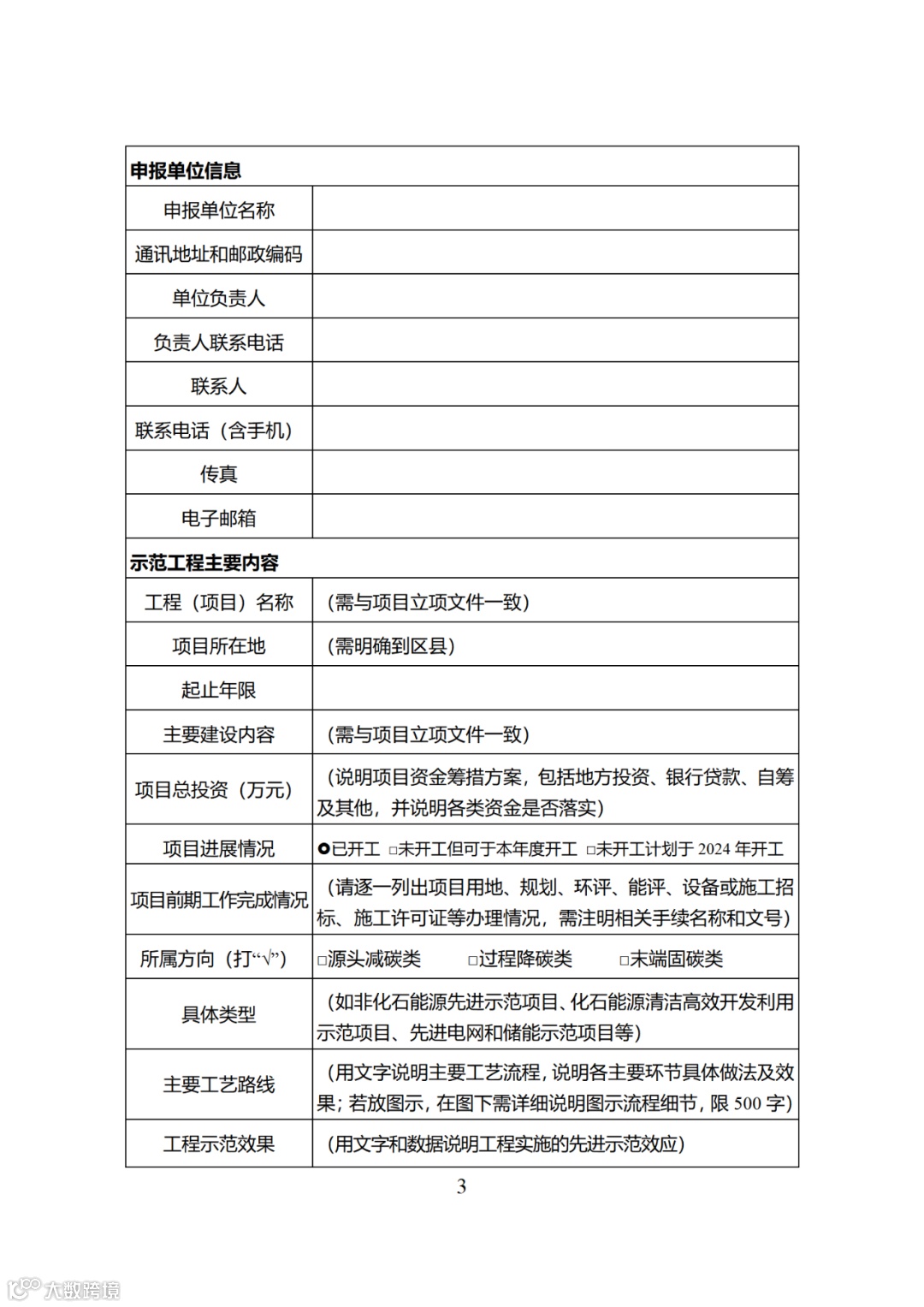
绿色低碳先进技术示范工程项目申报表




END

温馨提示
文章内容来源于网络,版权归作者所有。
本文转载的目的仅为共享信息,如有侵权,请联系删除。
知晟权
微信号 : zhishengquan
关于开展绿色低碳先进技术示范工程项目申报工作的通知
点击蓝字,关注我们
附件:绿色低碳先进技术示范工程实施方案


















温馨提示
文章内容来源于网络,版权归作者所有。
本文转载的目的仅为共享信息,如有侵权,请联系删除。
知晟权
微信号 : zhishengquan

