UAVnews
我们只关心无人机

导读:长期以来,从事无人机作业活动的企业和创业者都一直被一个问题所困扰着:企业使用无人驾驶航空器从事航空摄影、空中拍照、表演飞行等作业类经营活动时,都需要获得空域管理部门的批准,如果严格按照相关规定,批准条件之一是企业工商登记营业执照的经营范围要列明“空中拍照”等通用航空飞行活动,而此项登记需要依据行业管理部门颁发的经营许可证予以确认。
不过,让人感到发愁的是,这样的经营许可证并没有途径获得,即使是一些大型航拍项目,都无法从正规渠道进行申报。这样一来,事实上企业一直以“飞行演示”的名义规避管理,处于被动“黑飞”的状态。
如今,这个困扰了无人机经营活动企业与创业者多年的问题终于可以得到解决。后天,也就是6月1日起,民航局发布《民用无人驾驶航空器经营性飞行活动管理办法(暂行)》(以下简称《办法》)正式开始实施。《办法》对无人驾驶航空器运营商如何取得经营许可证等诸多问题进行了明确,企业从事经营性飞行活动将从此合法合规。
《办法》共3章20条,以“坚持放管结合、转变职能;坚持突出重点、分类管理;坚持包容审慎、拓展服务”为基本原则,对无人驾驶航空器经营许可证的申请条件及程序、无人驾驶航空器经营性飞行活动的监督管理方式等做了明确规定,具有适用范围边界清晰、准入条件大幅降低、在线操作简单便捷、管理条款符合情理、时间指标宽松充裕等特点。
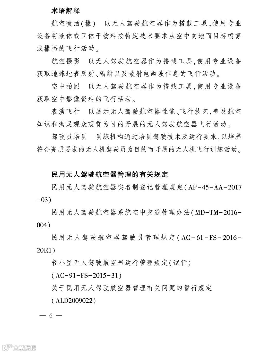
根据《办法》,最大空机重量为250克以上(含250克)的无人驾驶航空器开展航空喷洒(撒)、航空摄影、空中拍照、表演飞行等作业类和无人驾驶航空器驾驶员培训类的经营活动适用于本办法,而无人驾驶航空器开展载客类和载货类经营性飞行活动暂不适用。
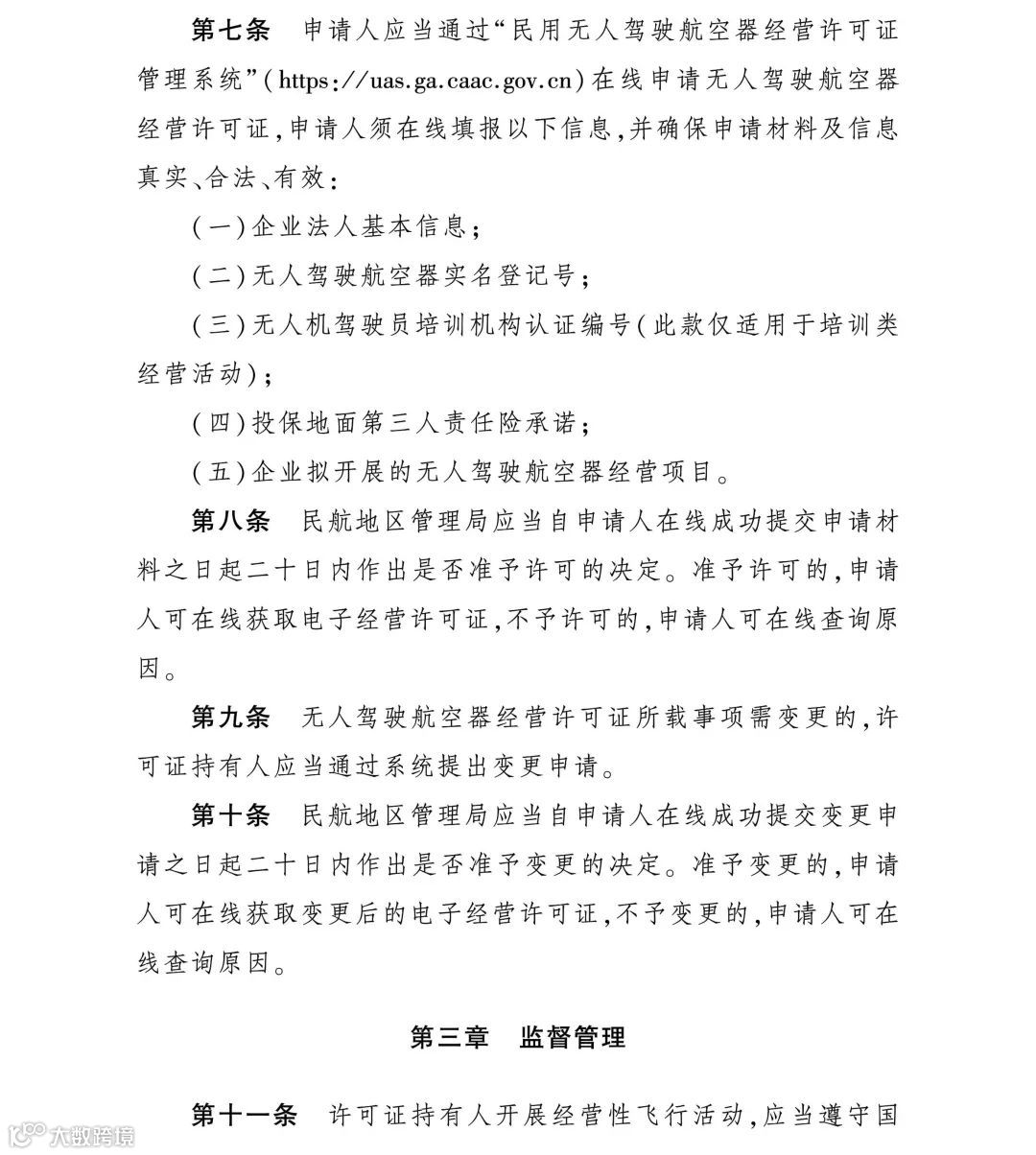
《办法》明确,民航局对无人驾驶航空器经营许可证实施统一监督管理,民航地区管理局负责实施辖区内的无人驾驶航空器经营许可证颁发及监管管理工作。
《办法》规定,取得无人驾驶航空器经营许可证应当具备四个基本条件:从事经营活动的主体应当为企业法人,法定代表人为中国籍公民;企业应至少拥有一架无人驾驶航空器,且以该企业名称在中国民用航空局“民用无人驾驶航空器实名登记信息系统”中完成实名登记;具有行业主管部门或经其授权机构认可的培训能力(此款仅适用从事培训类经营活动);投保无人驾驶航空器地面第三人责任险。
《办法》提出,无人驾驶航空器经营许可证申请人应当通过“民用无人驾驶航空器经营许可证管理系统”在线申请无人驾驶航空器经营许可证,并填报企业法人基本信息、无人驾驶航空器实名登记号、无人驾驶航空器驾驶员培训机构认证编号(培训类)、投保地面第三人责任险承诺、企业拟开展的无人驾驶航空器经营项目等信息,并确保申请材料及信息真实、合法、有效。
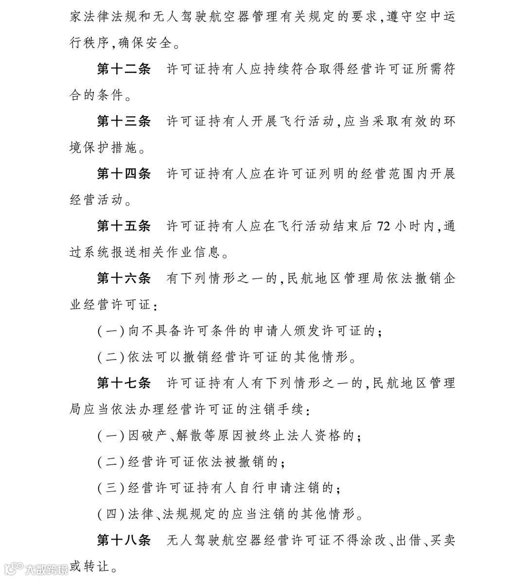
《办法》还对不予受理无人驾驶航空器经营许可证申请的情况、依法撤销企业经营许可证的情况、依法注销经营许可证的情况等进行了明确。
1.进入民用无人驾驶航空器经营许可证管理系统登陆页面(地址:https://uas.ga.caac.gov.cn)

2.首次登陆点击注册,填写注册信息

3.注册成功后,进入管理页面,点击“前往申请”

4.根据平台要求填写相应的企业信息













