
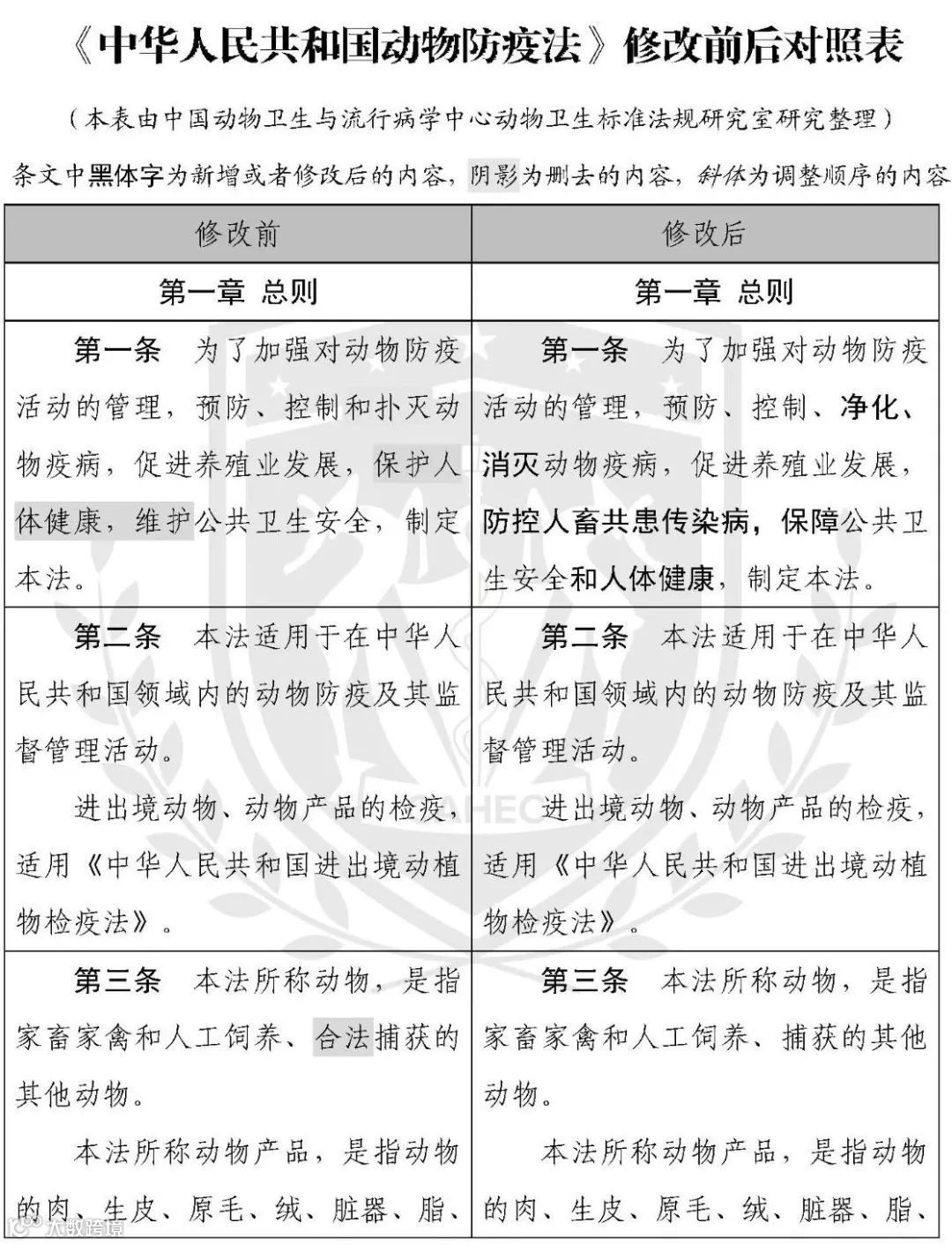
1月22日,新修订的《动物防疫法》在十三届全国人大第二十五次会议表决通过,并将于2021年5月1日起正式施行。据了解,该法案旨在控制动物疫病,提升公共卫生安全水平,对于大家比较关注的问题活鸡活鸭以后还能否现买现杀?
据全国人大农业与农村委员会法案室副主任王观芳介绍,动物疫病与人的传染病密切相关,70%的动物疫病可以传染给人类,75%的人类新发传染病来源于动物。控制住动物疫病,必然会大幅提升公共卫生安全水平。
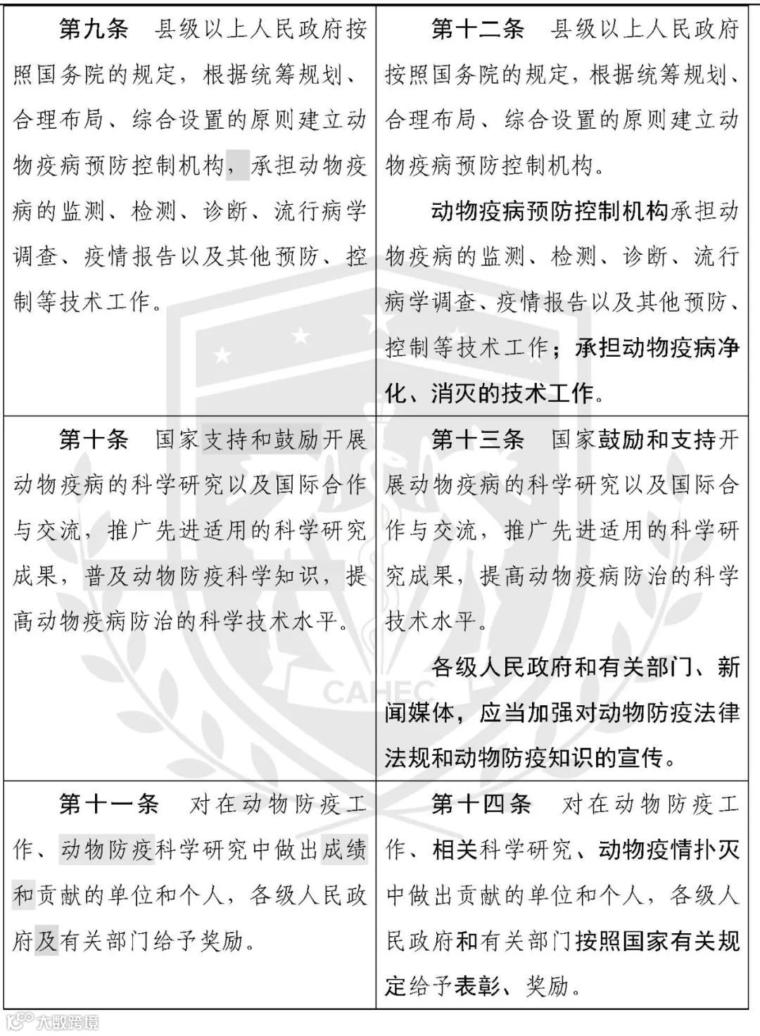
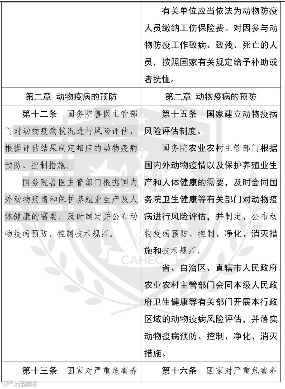
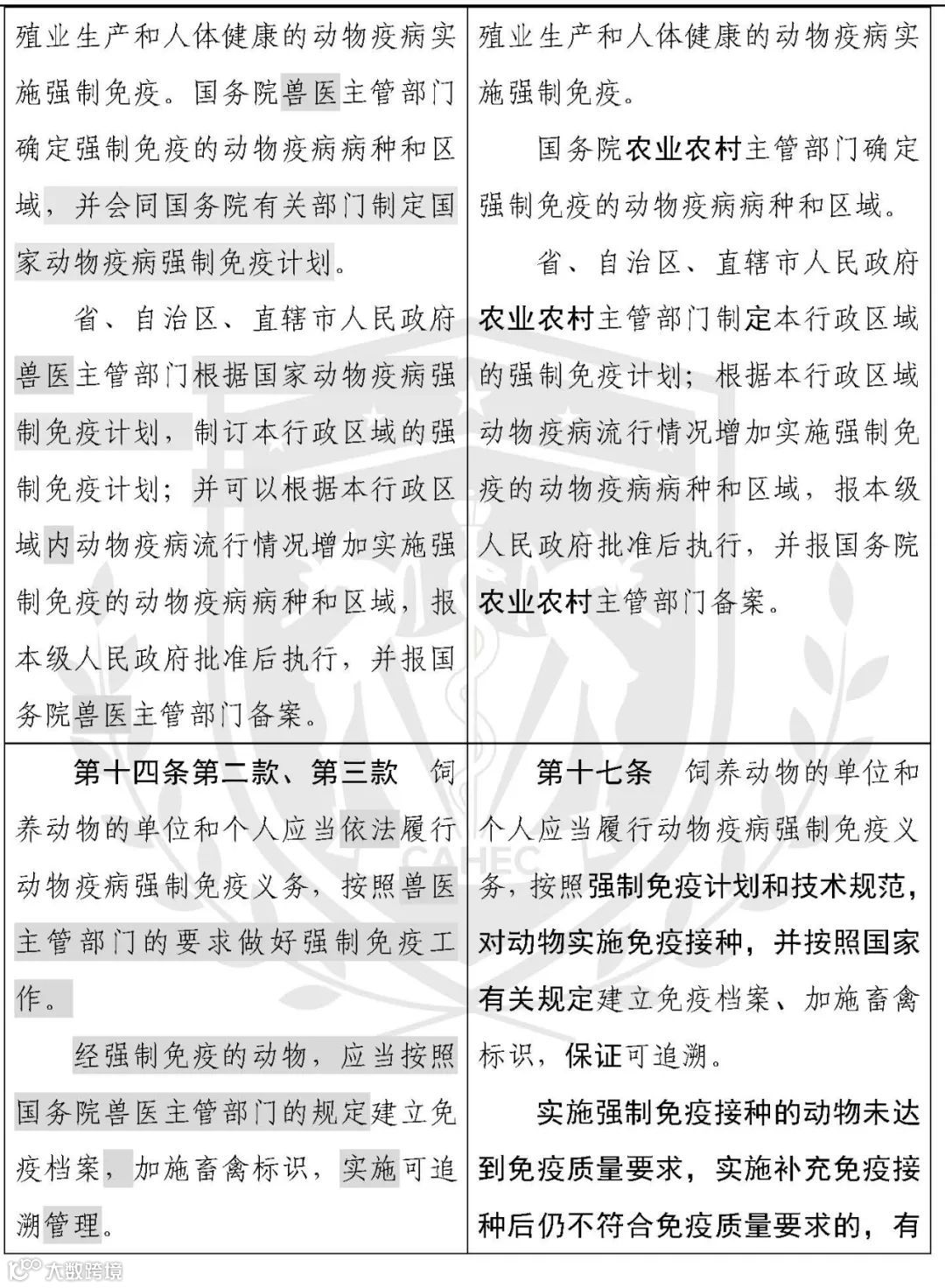
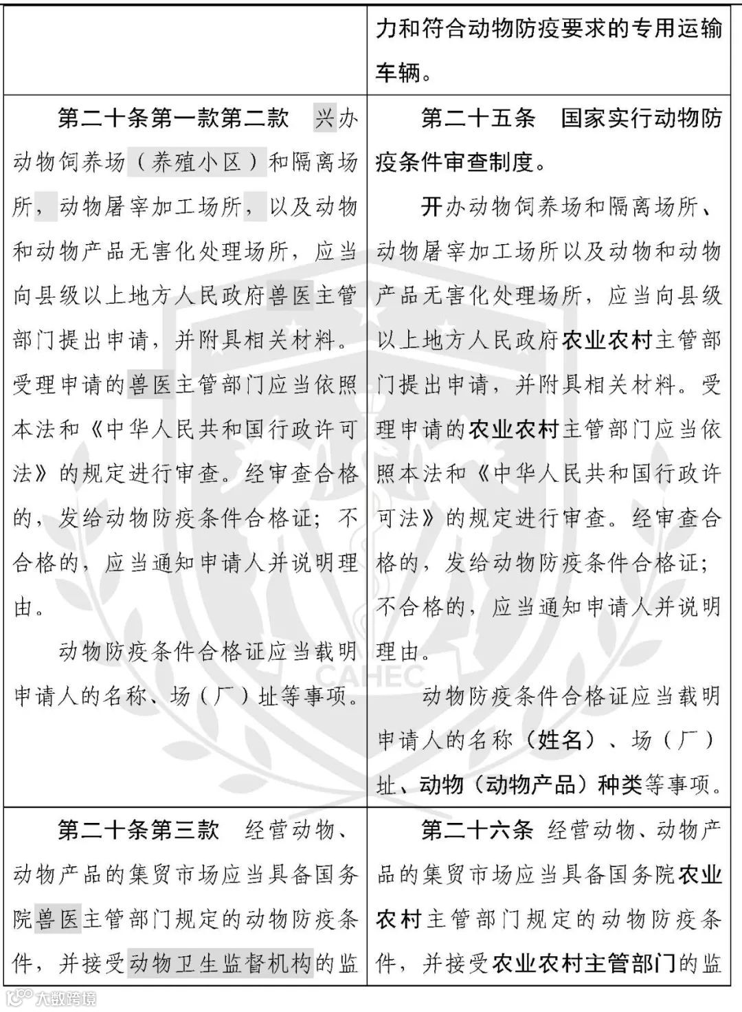
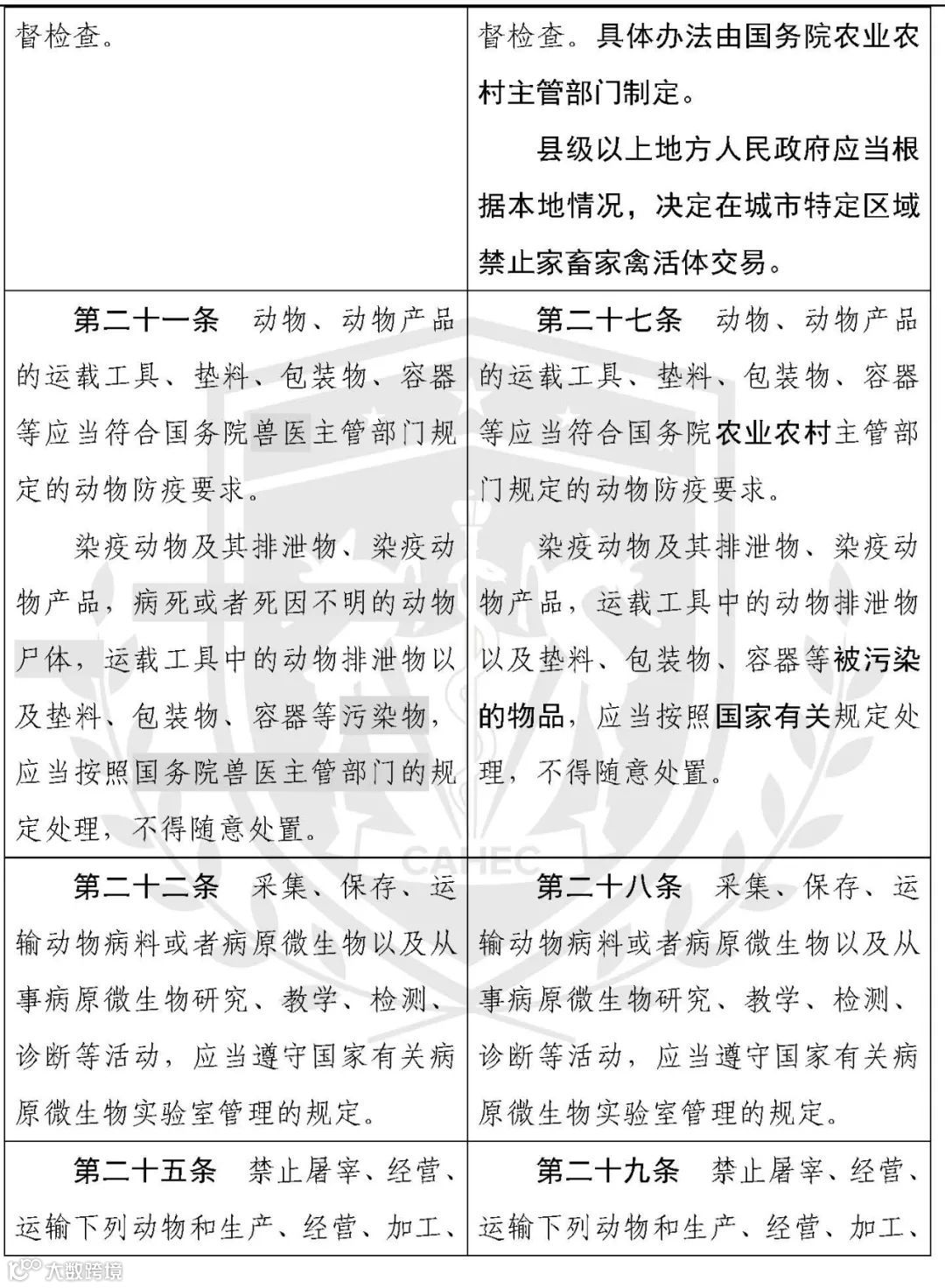
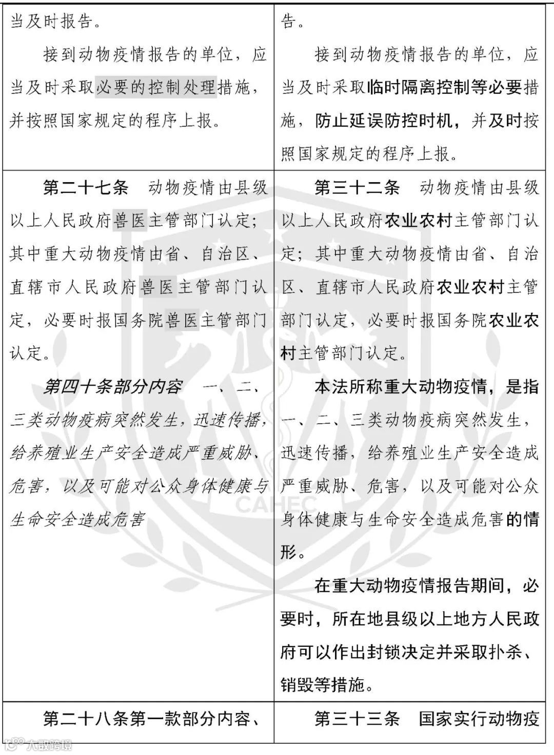
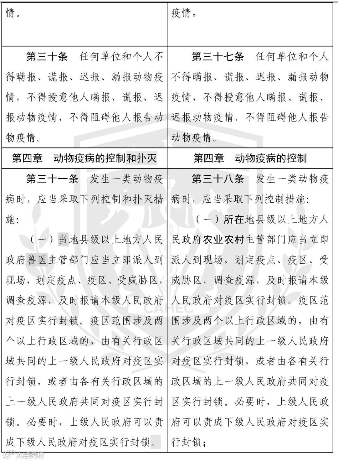
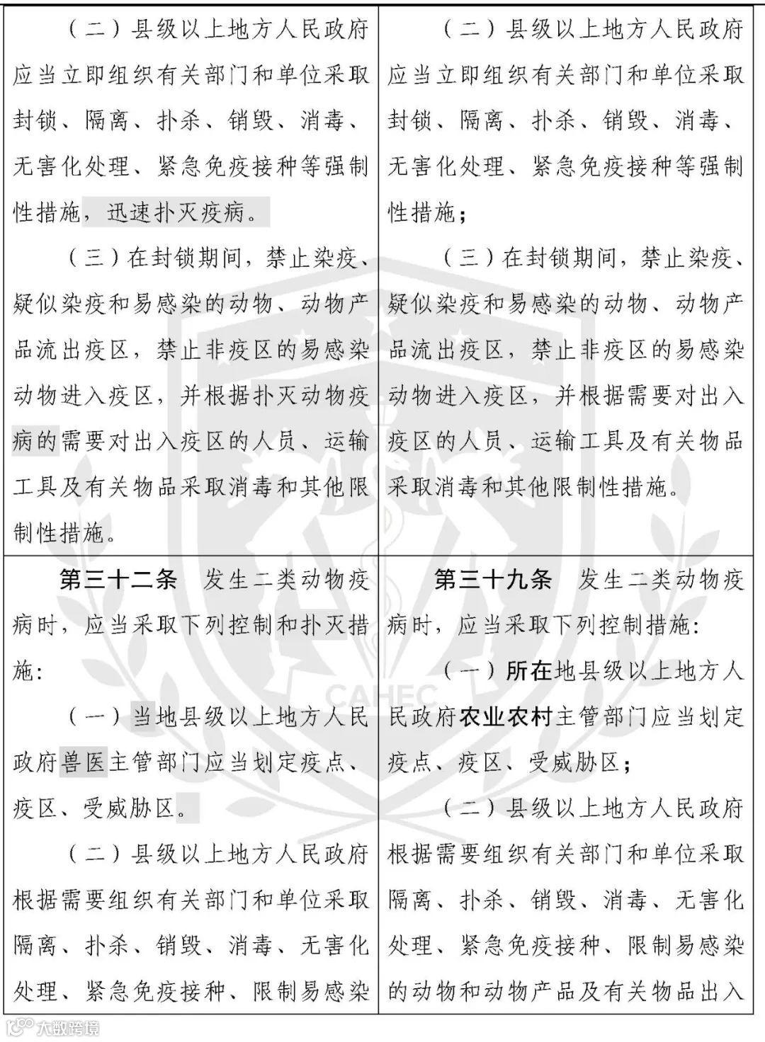
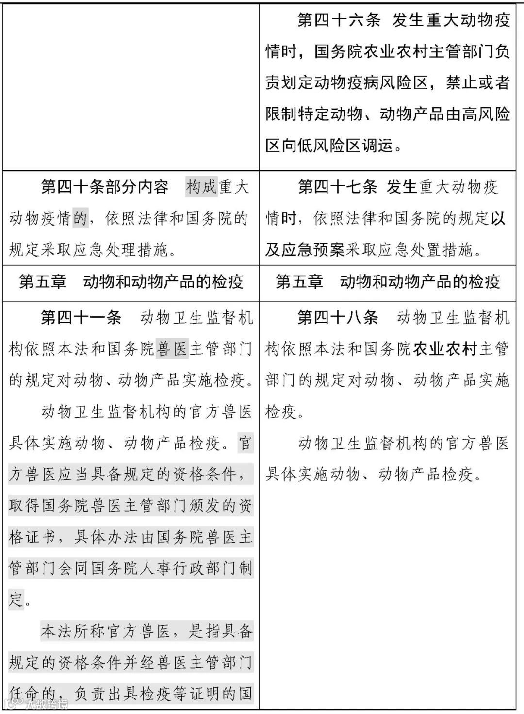
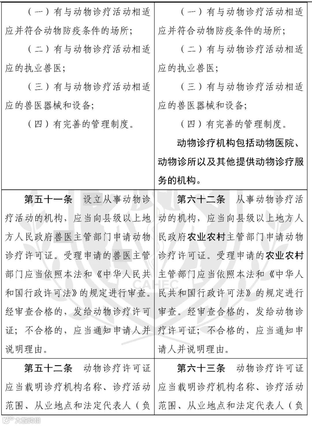
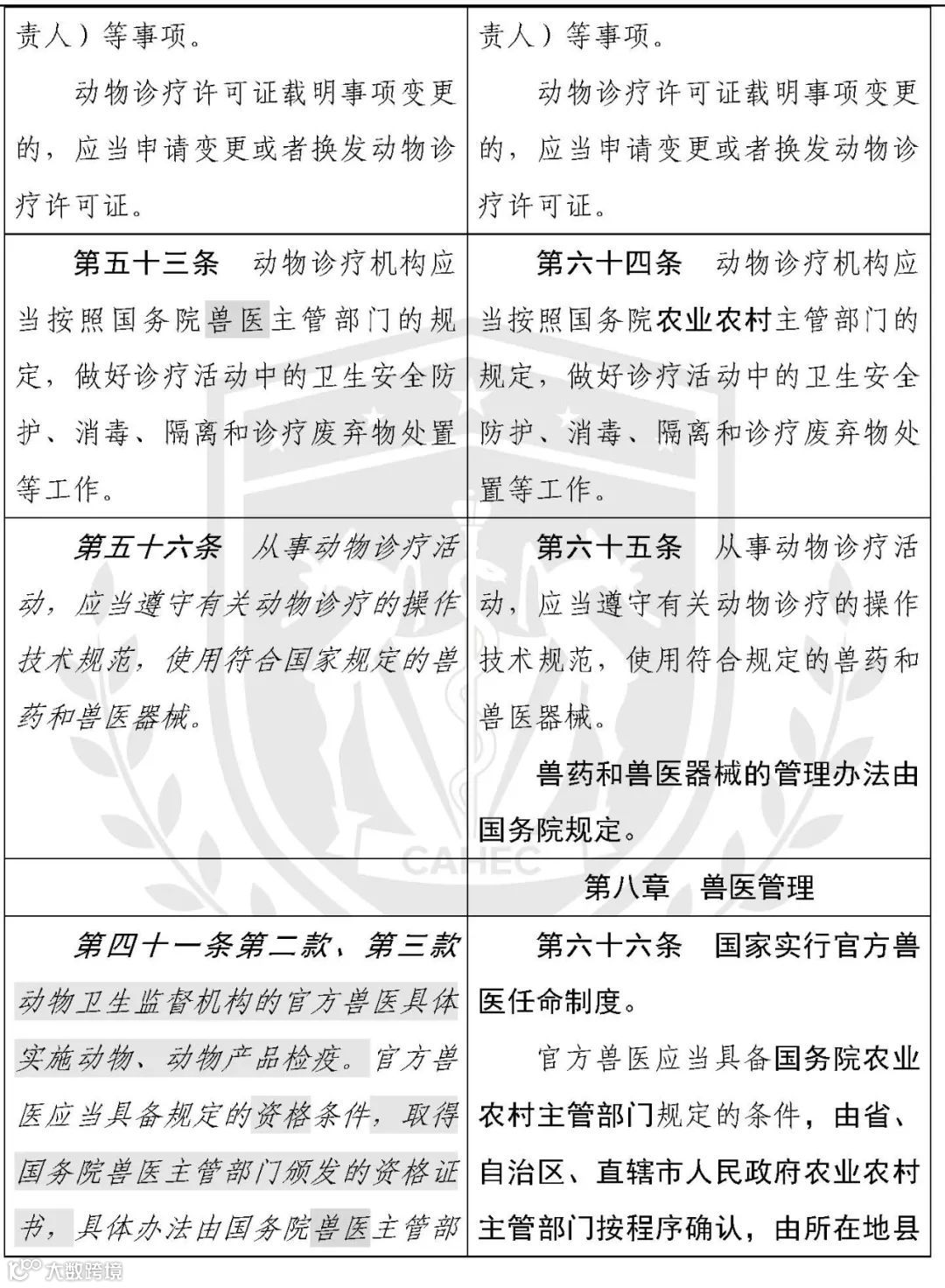
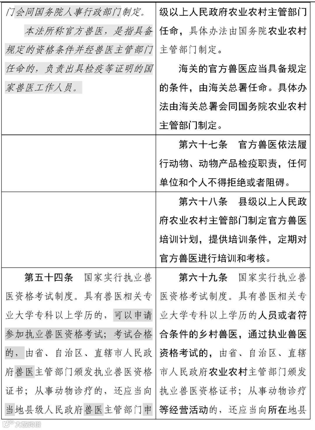
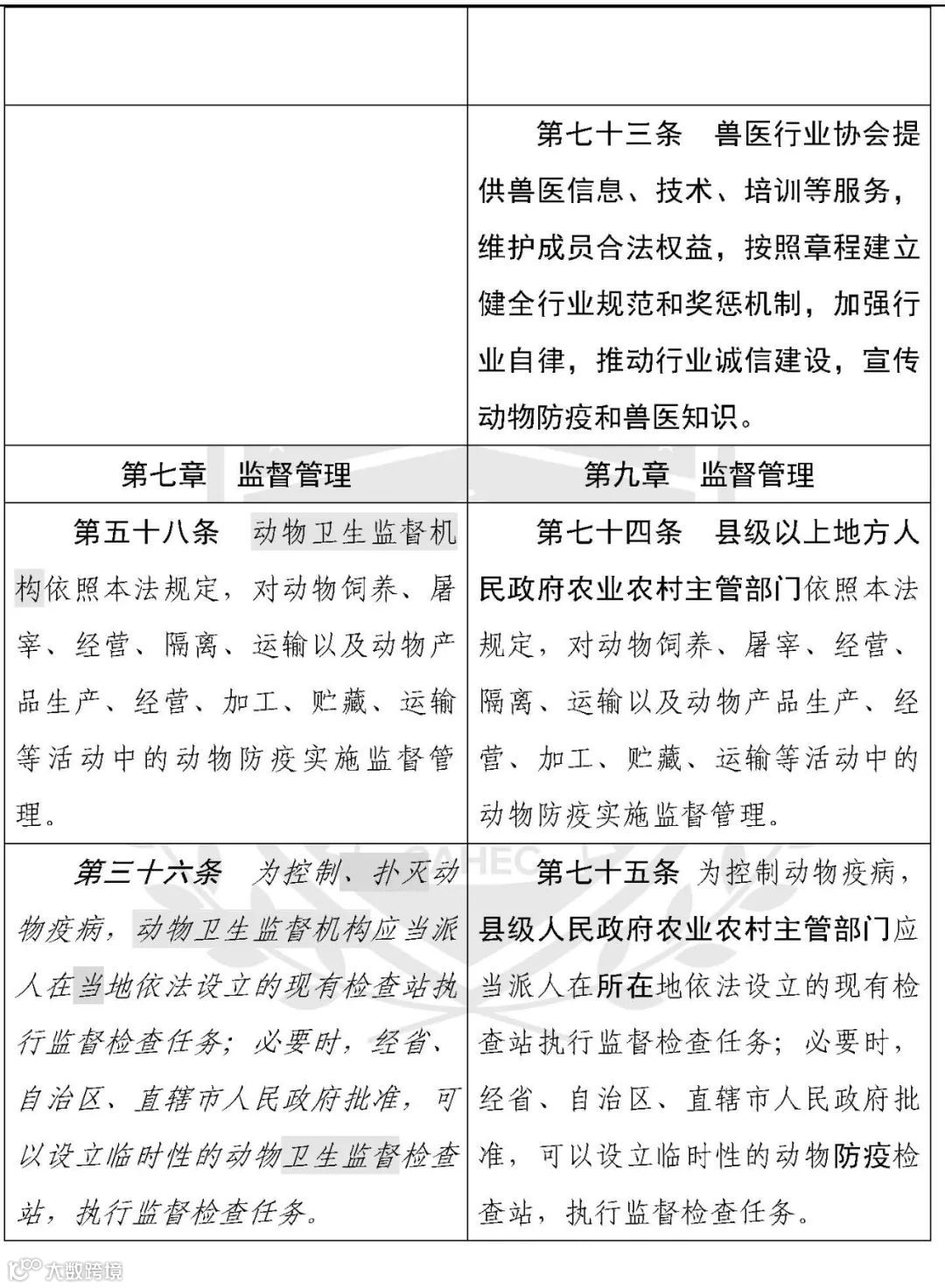
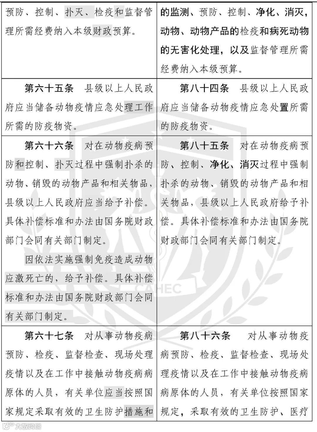
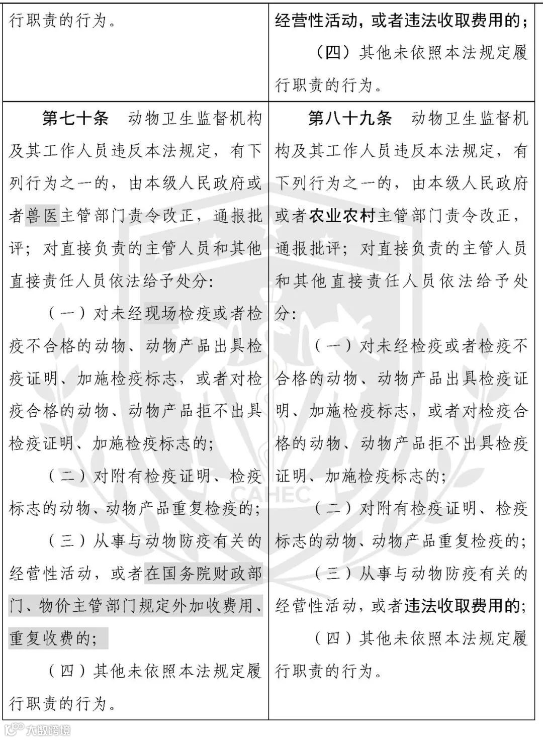
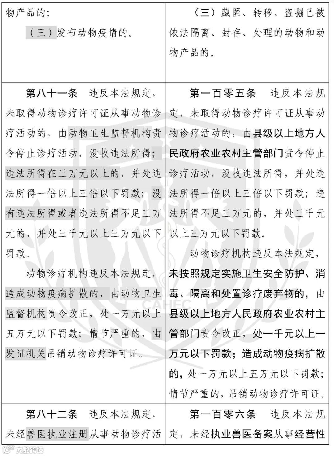
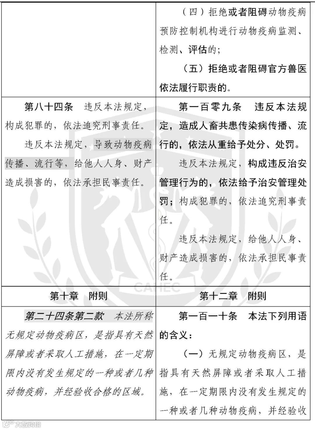
近年来,由于遛狗不牵绳引发的危险屡见不鲜。针对这一问题,新《动物防疫法》明确规定,携带犬只出户, 应当按照规定佩戴犬牌并采取系犬绳等措施,防止犬只伤人、疫病传播。同时,对于家禽家畜、人工饲养捕获等其他动物的防疫,新《动物防疫法》也做出了一系列明确规定。一图全解!↓↓↓



................................................................................

................................................................................

................................................................................

................................................................................

................................................................................

................................................................................

................................................................................

................................................................................

................................................................................

................................................................................

................................................................................

................................................................................

................................................................................

................................................................................

................................................................................

................................................................................

................................................................................

................................................................................










































