
近年来,H10Nx亚型禽流感病毒在我国家禽中持续流行,其对家禽业的危害日益增强。H10N8和H10N3亚型病毒分别在2013-2014年和2021年出现感染人的事件,更加剧了人们对H10亚型病毒跨种感染风险的担忧。
近日,国际知名学术期刊Microbiology Spectrum (IF=7.17)在线发表了聊城大学、中国农业科学院哈尔滨兽医研究所、国家林业和草原局生物灾害防控中心、华东师范大学合作在野鸟禽流感病毒监测研究领域的最新发现。

野鸟作为禽流感病毒的自然宿主,在禽流感病毒的流行与传播中发挥重要作用。为掌握候鸟携带的禽流感病毒的流行规律,聊城大学李旭勇教授带领的科研团队自2017年开始就在我国东部候鸟迁徙通道的数个重要节点开展禽流感监测工作。
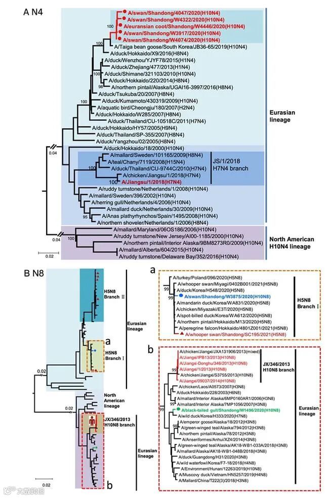
2020年,研究团队从黑尾鸥、大天鹅和白骨顶鸡三种春迁和秋迁候鸟中相继检测到7株H10N4和H10N8病毒。经过对7株病毒全基因组测序并构建系统发育树发现,7株病毒的HA基因均属于北美分支,而我国家禽中流行的H10N3和H10N8等均属于欧亚分支。
与本研究中7株病毒同属于北美谱系的病毒还有2019-2020年在韩国和孟加拉国候鸟中分离的H10N3、H10N4、H10N7和H10N9病毒,说明北美谱系H10亚型病毒至少在2019年就已经跨洲际传入欧亚大陆,并与欧亚谱系的野鸟病毒进一步重组形成了欧亚小分支。
值得注意的是,韩国、孟加拉国以及我国的中东部均位于东亚-澳大利西亚候鸟迁徙路线(EAAF),该路线是全球候鸟种类最多、野鸟栖息地受人类活动影响最大的区域。

对NA基因进行进化分析发现,5株H10N4病毒的NA基因均来源自欧亚谱系的HxN4亚型病毒,1株H10N8病毒(A/swan/Shandong/W3875/2020(H10N8))的NA基因来源于野鸟中的H5N8高致病力禽流感病毒(欧亚谱系),另1株H10N8病毒(A/black-tailed gull/Shandong/W1496/2020(H10N8))的NA基因来源于野鸟中的HxN8病毒(欧亚谱系)。
对7株病毒的6个内部基因构建系统发育树发现,所有基因均属于欧亚谱系,但病毒在进化过程中与野鸟和鸭中流行的病毒发生了较为复杂的基因重配。因此,本研究中所分离的7株病毒是北美谱系的野鸟H10Nx病毒与欧亚谱系的野鸟HxN4、HxN8、H5N8等病毒重组产生的重配病毒。
对H10N4和H10N8病毒的受体结合特异性分析发现,这些重组病毒主要结合禽样呼吸道受体(α-2,3唾液酸受体),但A/black-tailedgull/Shandong/W1496/2020(H10N8),A/swan/Shandong/W3875/2020(H10N8)两株病毒可以同时结合禽样呼吸道受体和人样呼吸道受体(α-2,6唾液酸受体)。
将H10N4和H10N8病毒分别感染小鼠后,有3株病毒(EC/W4446/20H10N4, BTG/W1496/20 H10N8, and SW/W3875/20 H10N8)可以在小鼠的肺脏和鼻甲中高效复制,且可以引起小鼠体重显著下降(5.9%-17.6%)。病理检测也观察到病毒可以引起小鼠肺脏较为严重的炎性反应。
野鸟携带的病毒一旦进入家禽并获得在家禽中高效的复制和传播能力,将极大的威胁家禽业,也增加病毒跨种感染人的风险。为了明确这些野鸟源病毒是否具备感染家禽的潜力,研究人员首先评估了H10N4和H10N8病毒在SPF鸭和鸡上的复制能力,结果发现,实验所测试的3株病毒均可以在鸡和鸭体内高效复制,且病毒在法氏囊、直肠和小肠的复制滴度较高。
进一步评估H10N4和H10N8病毒在鸡和鸭上的水平传播特性发现所测试的3株病毒在鸡和鸭上均可以发生有效传播,且病毒在鸭上的传播效率以及拭子病毒滴度更高。这些结果说明野鸟源的H10N4和H10N8病毒可在鸡和鸭上复制,且具备较强的水平传播能力。

本研究首次对野鸟源H10N4和H10N8两种亚型的北美、欧亚重组禽流感病毒进行了系统的遗传进化研究,探讨了病毒经候鸟迁徙跨洲际和跨境传入我国的可能路线,明确了H10N4和H10N8病毒的生物学特性,揭示了其在鸡、鸭和小鼠上的复制特性和传播潜力。
本研究发现再次彰显了加强野鸟禽流感常规监测对我国禽流感的预警防控具有重要意义,也是践行我国动物传染病“人病兽防、关口前移”防控策略的重要一环。

聊城大学农学与农业工程学院研究生王艳文为论文第一作者,聊城大学农学与农业工程学院李旭勇、中国农业科学院哈尔滨兽医研究所陈化兰院士、聊城大学农学与农业工程学院郭晶、国家林业和草原局生物灾害防控中心彭鹏为论文通讯作者。本研究受到了山东省自然科学基金、国家自然科学基金、兽医生物技术国家重点实验室开放课题和聊城大学畜牧学开放课题的资助。
来源: 中国病毒学论坛

点个在看你最好看


