搜索
首页
大数快讯
大数活动
服务超市
文章专题
出海平台
流量密码
出海蓝图
产业赛道
物流仓储
跨境支付
选品策略
实操手册
报告
跨企查
百科
导航
知识体系
工具箱
更多
找货源
跨境招聘
DeepSeek
首页
>
@养殖人 饲料价格将高位运行
>
@养殖人 饲料价格将高位运行
益牧堂水禽信息
2020-08-04
1
导读:大北农、希望等饲料企业开启第二波涨价潮… 前几天,央视报道了饲料企业集体涨价的情况,今天,又有不少企
@养殖人 饲料价格将高位运行
豆粕库存增加,供应充足,市场价格将平稳回落;玉米临储拍卖维持高成交和高溢价,价格高位运行。预计短期内主要饲料产品价格高位运行。
(一)主要饲料产品价格持续高位运行
6月份育肥猪、肉鸡、蛋鸡配合饲料月均价分别为每公斤3.16元、3.23元、2.95元,环比分别持平、持平、持平,同比分别涨5.0%、3.9%、3.9%。从周数据来看,截至6月第3周,集贸市场价格分别为每公斤3.16元、3.23元、2.95元,为2015年11月以来的最高价格。
(二)主要原料价格走势分化,以跌为主
豆粕、鱼粉价格均有下跌,饲用玉米价格坚挺且上涨。根据农业农村部监测,国内豆粕6月均价每公斤3.26元,环比跌2.5%,同比涨1.5%;6月山东地区43%蛋白豆粕出厂价每公斤2.71元,环比跌2.2%,同比跌7.7%。国内大豆到港增加,压榨企业压榨量逐步回升,豆粕供应紧张得到持续缓解,截至6月第3周,全国规模油厂豆粕库存94.9万吨,环比增74.6%,同比增17.5%。饲用玉米6月均价每公斤2.22元,环比涨1.4%,同比涨7.0%;玉米供应整体偏紧,临储玉米溢价成交,南方
港口
玉米价格涨幅明显,用粮企业刚性需求强劲,价格小幅上涨。鱼粉需求清淡,价格小幅回落。进口鱼粉6月均价每公斤12.53元,环比跌3.1%,同比涨3.5%。
(三)主要饲料原料进口同比增长
据海关统计,饲用谷物原料(玉米、大麦、高粱和玉米酒糟),5月份进口142.3万吨,环比减4.6%,同比增33.0%。1—5月累计进口582.4万吨,同比增10.7%;饲用蛋白原料(豆粕、菜粕、葵花籽粕、豌豆和鱼粉),5月份进口61.6万吨,环比减22.0%,同比增24.9%,1—5月累计进口317.6万吨,较上年增26.1%。
(四)预计短期内饲料产品价格将保持平稳
豆粕,随着大豆到港量增加,压榨量持续增长,豆粕库存增加,供应充足,预计后期市场价格将继续回落。饲用玉米,临储拍卖启动后,持续维持高成交和高溢价,贸易商挺价惜售、出货意愿减弱,预计短期内玉米价格在高位运行。鱼粉,
秘鲁
捕捞节奏加快、进度好于预期,而国内南方水产养殖增长缓慢利空鱼粉需求,市场呈现疲态,价格偏弱运行。后期,受疫情防控、小范围禁捕等因素影响,鱼粉市场存在较大不确定性。综合来看,主要原料价格涨跌互现,饲料产品价格保持平稳。
中商产业研究院发布的《2020—2025年中国饲料市场前景及投资机会研究
报告
》,同时
中商产业研究院还提供产业大数据、产业规划策划、产业园策划规划、产业招商引资等解决方案。
来源:中商情报网
大北农、希望等饲料企业开启第二波涨价潮…
前几天,央视报道了饲料企业集体涨价的情况,今天,又有不少企业宣布涨价!这是8月第二波……
央视报道:原材料价格上涨,饲料企业压力大集体涨价,或将快速减少到1000家以内
央视!饲料企业会加速洗牌减少到1000家内,未来我国饲料行业将呈现四大趋势
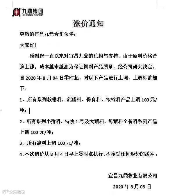
8月第一波涨价:央视报道后,嘉吉、希望、漓源、大北农等饲料企业宣布涨价75-200元/吨
8月第一波涨价的部分饲料企业概况
8月第二波涨价的部分饲料企业
来源:改变饲界
编辑评论:饲料价格不停的涨,然而毛鸭价格一直弱势小幅震荡,鸭苗价格涨的时候向兔子赛跑似的,跌的时候就变成了乌龟走路,今年夏季雨水多,高温不断,鸭很难养,养殖户该如何是好?继续养,或许是白干还是空棚歇歇?欢迎养殖朋友评论。
【声明】内容源于网络
0
0
益牧堂水禽信息
专注水禽产业 与养殖朋友同行 提供有价值的行情资讯与分析 提供实用的养殖管理技术 提供验证过的好产品
内容
6312
粉丝
0
关注
在线咨询
益牧堂水禽信息
专注水禽产业 与养殖朋友同行 提供有价值的行情资讯与分析 提供实用的养殖管理技术 提供验证过的好产品
总阅读
1.5k
粉丝
0
内容
6.3k