
日前,环境部发布了《挥发性有机物无组织排放控制标准》(GB 37822—2019)。
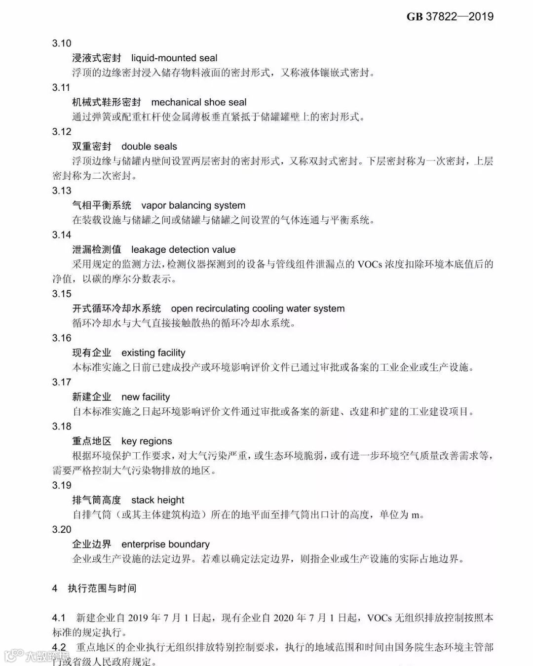
标准中的挥发性有机物(VOCs)是指参与大气光化学反应的有机化合物、或者根据有关规定确定的有机化合物。在表征VOCs排放情况时,根据行业特征和环境管理要求,可采用总挥发性有机物(TVOCs)、非甲烷总烃(NMHC)作为污染物控制标准。
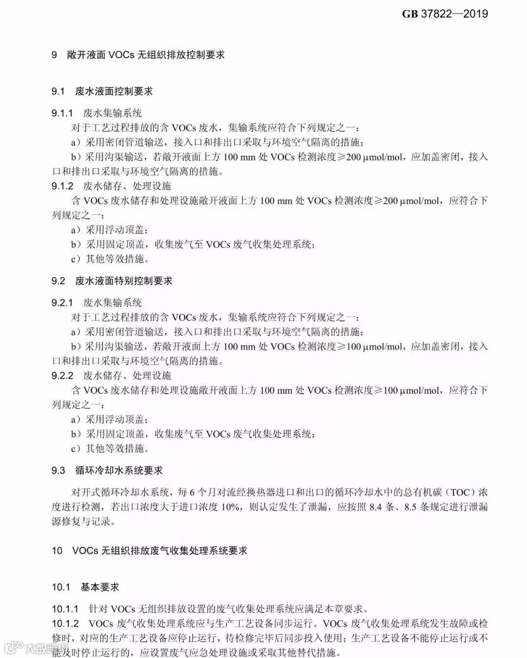
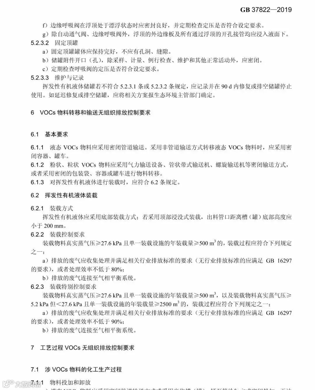
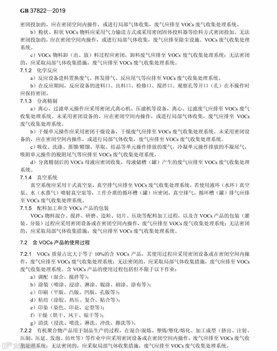
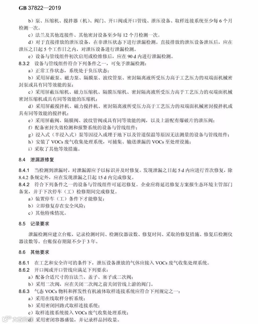
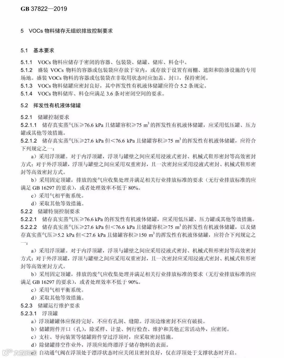
标准规定了 VOCs物料储存无组织排放控制要求、VOCs物料转移和输送无组织排放控制要求、工艺过程 VOCs无组织排放控制要求、设备与管线组件 VOCs泄漏控制要求、敞开液面 VOCs无组织排放控制要求,以及 VOCs无组织排放废气收集处理系统要求、企业厂区内及周边污染监控要求。
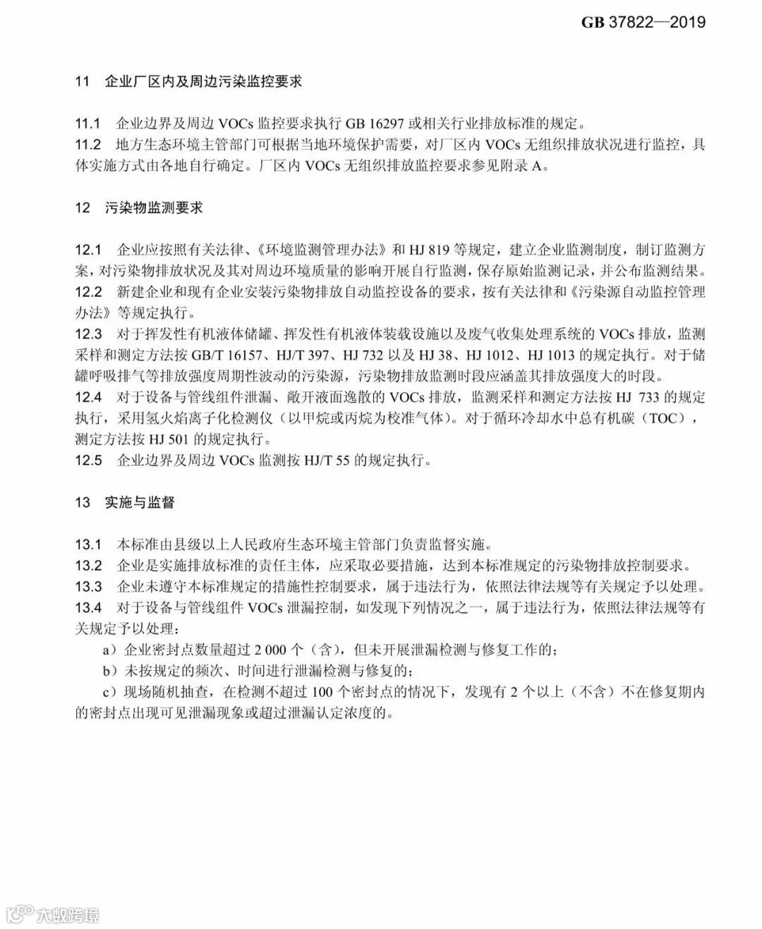
根据标准要求,厂界及周边VOCs监控要求执行GB16297或相关行业标准,地方环保局可以实施适合当地环境保护需要的方案。
挥发性有机物无组织排放控制标准

Standard for fugitive emission of volatile organic compounds
( GB 37822—2019 2019-07-01实施)
为贯彻《中华人民共和国环境保护法》《中华人民共和国大气污染防治法》,防治环境污染,改善环境质量,加强对 VOCs 无组织排放的控制和管理,制定本标准。本标准规定了 VOCs 物料储存无组织排放控制要求、VOCs 物料转移和输送无组织排放控制要求、工艺过程 VOCs 无组织排放控制要求、设备与管线组件 VOCs 泄漏控制要求、敞开液面 VOCs 无组织排放控制要求,以及 VOCs 无组织排放废气收集处理系统要求、企业厂区内及周边污染监控要求。本标准为首次发布。
来源:生态环境部
- END -

合作共赢 共创辉煌——大湾区环境研究院与中国电信战略合作签约仪式圆满举行
深化交流 开拓合作——清远市华侨工业园一行莅临我司参观考察
从未止步 一路向前——河南省新乡市机动车尾气遥感检测项目成功实施


