免费进群技术交流(加huice666)
部分界面效果图(点击查看高清图)
LangGraph深度研究智能体实现
1、整体架构图
2、数据流图
3、模块依赖关系图
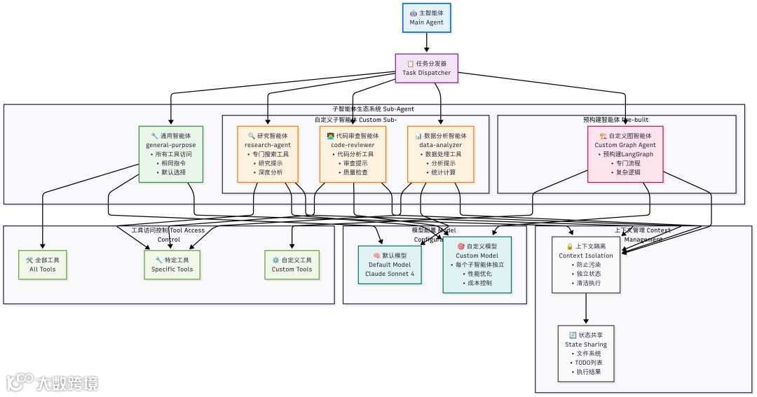
4、子智能体系统架构
5、传统智能体 vs CogentAgents
6、CogentAgents 代码架构详细说明文档
1. 项目概述
CogentAgents 是一个基于 LangGraph 的深度智能体框架,旨在创建能够进行复杂规划和多步骤任务执行的智能体。与传统的简单工具调用循环不同,CogentAgents 实现了四个核心组件:规划工具、子智能体、虚拟文件系统和详细提示系统。
2. 核心架构组件
2.1 模块结构概览
src/cogentagents/
├── __init__.py # 主要API导出
├── state.py # 状态管理和数据结构
├── model.py # 默认模型配置
├── prompts.py # 系统提示和工具描述
├── tools.py # 内置工具实现
├── sub_agent.py # 子智能体管理
├── interrupt.py # 人机交互中断处理
├── graph.py # 主智能体图构建
└── builder.py # 可配置智能体构建器
2.2 数据流架构
用户输入 → 主智能体 → 工具调用 → 状态更新 → 响应输出
↓ ↓
配置管理 子智能体调用
↓ ↓
中断处理 虚拟文件系统
3. 核心模块详细分析
3.1 状态管理模块 (state.py)
功能职责:
● 定义智能体的状态结构
● 管理待办事项(Todo)和虚拟文件系统
● 提供状态合并和更新机制
核心数据结构:
class Todo(TypedDict):
content:str# 任务内容
status: Literal["pending","in_progress","completed"]# 任务状态
class CogentAgentState(AgentState):
todos: NotRequired[list[Todo]]# 任务列表
files: Annotated[NotRequired[dict[str,str]], file_reducer]# 虚拟文件系统
设计亮点:
● 使用 file_reducer 函数实现文件状态的智能合并
● 继承自 LangGraph 的 AgentState,确保与框架的兼容性
● 支持可选字段,提供灵活的状态管理
3.2 工具系统模块 (tools.py)
功能职责:
● 实现核心内置工具
● 提供虚拟文件系统操作
● 管理任务列表操作
核心工具:
1. write_todos: 任务管理工具
a. 创建和更新任务列表
b. 支持任务状态跟踪
c. 提供进度可视化
2. 文件系统工具组:
a. ls: 列出文件
b. read_file: 读取文件内容(支持分页)
c. write_file: 创建/覆盖文件
d. edit_file: 精确字符串替换编辑
技术特点:
● 完全基于内存的虚拟文件系统
● 支持多智能体并发而不冲突
● 提供类似 Unix 的文件操作接口
3.3 子智能体管理模块 (sub_agent.py)
功能职责:
● 创建和管理子智能体
● 提供任务委派机制
● 支持自定义智能体配置
核心组件:
1. SubAgent 类型:
class SubAgent(TypedDict):
name:str# 智能体名称
description:str# 功能描述
prompt:str# 系统提示
tools: NotRequired[list[str]]# 可用工具列表
model: NotRequired[Union[...]]# 自定义模型
2. CustomSubAgent 类型:
class CustomSubAgent(TypedDict):
name:str# 智能体名称
description:str# 功能描述
graph: Runnable # 预构建的 LangGraph 图
设计模式:
● 工厂模式:_get_agents 函数动态创建智能体实例
● 策略模式:支持不同类型的子智能体配置
● 委派模式:通过 task 工具实现任务委派
3.4 中断处理模块 (interrupt.py)
功能职责:
● 实现人机交互审批流程
● 提供工具执行前的确认机制
● 支持编辑、批准、响应等操作
核心机制:
1. 中断配置:
ToolInterruptConfig = Dict[str, Union[HumanInterruptConfig,bool]]
2. 中断处理流程:
工具调用 → 检查中断配置 → 触发中断 → 等待人工响应 → 执行决策
3. 响应类型:
a. accept: 批准执行
b. edit: 修改参数后执行
c. response: 提供文本响应而不执行
安全特性:
● 支持细粒度的权限控制
● 防止未授权的危险操作
● 提供审计跟踪能力
3.5 主图构建模块 (graph.py)
功能职责:
● 组装所有组件创建完整的智能体
● 管理工具集成和配置
● 提供同步和异步版本
核心函数:
1. _agent_builder: 核心构建器
a. 集成所有内置工具
b. 配置子智能体系统
c. 设置中断处理机制
2. create_cogent_agent: 同步版本智能体创建器
3. async_create_cogent_agent: 异步版本智能体创建器
配置管理:
● 支持自定义工具集
● 可选择性启用内置工具
● 灵活的模型配置
● 可插拔的中断处理
3.6 可配置构建器模块 (builder.py)
功能职责:
● 提供运行时可配置的智能体
● 支持动态配置更新
● 适用于部署和生产环境
核心特性:
● 基于 Pydantic 的配置验证
● 支持配置序列化/反序列化
● 提供默认配置机制
● 运行时配置覆盖
4. 系统交互流程
4.1 智能体创建流程
1. 用户调用 create_cogent_agent()
2. _agent_builder() 开始构建
3. 加载默认模型和内置工具
4. 创建子智能体管理器
5. 配置中断处理机制
6. 使用 LangGraph 创建 ReAct 智能体
7. 返回完整的智能体实例
4.2 任务执行流程
1. 用户输入 → 主智能体接收
2. 智能体分析任务复杂度
3. 如果复杂:创建 TODO 列表
4. 选择合适的工具或子智能体
5. 执行工具调用(可能触发中断)
6. 更新状态(文件系统、TODO等)
7. 返回结果或继续下一步
4.3 子智能体调用流程
1. 主智能体识别需要专门处理的任务
2. 通过 task 工具选择合适的子智能体
3. 传递任务描述和上下文
4. 子智能体独立执行任务
5. 返回结果到主智能体
6. 主智能体整合结果并继续
5. 关键设计模式
5.1 组合模式
● 主智能体由多个可组合的组件构成
● 每个组件都有明确的职责边界
● 支持灵活的组件替换和扩展
5.2 策略模式
● 支持多种子智能体策略
● 可插拔的中断处理策略
● 灵活的工具选择策略
5.3 观察者模式
● 状态变化通过 LangGraph 的消息系统传播
● 工具执行结果自动更新状态
● 支持状态变化的监听和响应
5.4 工厂模式
● 智能体创建使用工厂函数
● 子智能体动态创建和管理
● 工具实例化和配置
6. 扩展性设计
6.1 工具扩展
● 标准的 LangChain 工具接口
● 支持自定义工具注册
● 工具权限和访问控制
6.2 模型扩展
● 支持任何 LangChain 兼容的模型
● 每个子智能体可使用不同模型
● 模型配置的动态切换
6.3 状态扩展
● 可继承 CogentAgentState 添加自定义字段
● 支持复杂的状态合并逻辑
● 状态持久化和恢复
7. 性能和安全考虑
7.1 性能优化
● 虚拟文件系统避免真实 I/O 开销
● 子智能体并发执行支持
● 状态更新的增量合并
7.2 安全机制
● 中断系统防止危险操作
● 虚拟文件系统隔离
● 工具权限控制
7.3 错误处理
● 优雅的错误恢复机制
● 详细的错误信息和日志
● 状态一致性保证
8. 使用最佳实践
8.1 智能体设计
● 明确定义智能体的职责范围
● 合理配置子智能体的专业领域
● 使用 TODO 工具进行任务规划
8.2 工具配置
● 根据需求选择合适的内置工具
● 为敏感操作配置中断机制
● 定期清理虚拟文件系统
8.3 性能调优
● 合理使用子智能体避免上下文污染
● 配置合适的模型参数
● 监控和优化执行性能
这个架构设计体现了现代 AI 智能体系统的最佳实践,通过模块化、可扩展的设计,为复杂任务的自动化执行提供了强大而灵活的基础框架。
9. 要点总结
9.1 核心概念理解
什么是 Cogent Agent?
● 不是简单的工具调用循环
● 具备规划、执行、反思能力的智能体
● 能够处理复杂、多步骤的任务
● 具有上下文感知和状态管理能力
四大核心组件:
1. 规划工具 (Planning Tool) - write_todos 实现任务分解和跟踪
2. 子智能体 (Sub Agents) - 专门化处理和上下文隔离
3. 文件系统 (File System) - 虚拟文件系统支持复杂操作
4. 详细提示 (Detailed Prompts) - 精心设计的系统提示
9.2 架构优势讲解
相比传统智能体的优势:
传统智能体
|
Cogent Agent
|
单一工具调用
|
多层次工具组合
|
无状态管理
|
完整状态跟踪
|
简单响应
|
复杂任务规划
|
上下文混乱
|
上下文隔离
|
无协作能力
|
子智能体协作
|
技术创新点:
● 虚拟文件系统避免真实环境污染
● 子智能体实现专业化分工
● 中断机制保证安全可控
● 状态管理确保任务连续性
9.3 实际应用场景
适用场景:
1. 软件开发 - 代码生成、测试、部署流程
2. 内容创作 - 研究、写作、编辑、发布
3. 数据分析 - 收集、处理、分析、报告
4. 项目管理 - 规划、执行、跟踪、总结
5. 客户服务 - 问题分析、解决方案、执行、反馈
不适用场景:
● 简单的问答任务
● 单步骤操作
● 实时性要求极高的场景
● 资源受限的环境
9.4 部署和配置指南
基础部署步骤:
# 1. 基础智能体创建
from cogentagents import create_cogent_agent
agent = create_cogent_agent(
tools=[your_custom_tools],
instructions="您的专门指令",
)
# 2. 添加子智能体
subagents =[{
"name":"specialist-agent",
"description":"专门处理特定任务",
"prompt":"专门的系统提示"
}]
agent = create_cogent_agent(
tools=[your_tools],
instructions="主要指令",
subagents=subagents
)
# 3. 配置安全控制
interrupt_config ={
"dangerous_tool":True,# 需要人工审批
"safe_tool":False# 自动执行
}
agent = create_cogent_agent(
tools=[your_tools],
instructions="指令",
interrupt_config=interrupt_config
)
生产环境配置:
# 可配置智能体用于生产部署
from cogentagents import create_configurable_agent
build_agent = create_configurable_agent(
default_instructions="默认指令",
default_sub_agents=[],
tools=production_tools,
agent_config={"recursion_limit":1000}
)
# 运行时配置
config ={
"configurable":{
"instructions":"运行时指令",
"subagents": runtime_subagents
}
}
agent = build_agent(config)
9.5 性能优化建议
内存优化:
● 合理使用子智能体避免上下文过载
● 定期清理虚拟文件系统
● 控制 TODO 列表长度
执行效率:
● 选择合适的模型(速度 vs 质量)
● 并发执行独立的子任务
● 缓存常用的工具结果
成本控制:
● 为不同子智能体配置不同模型
● 使用更便宜的模型处理简单任务
● 监控 token 使用量
9.6 故障排除指南
常见问题及解决方案:
1. 子智能体调用失败
a. 检查子智能体名称是否正确
b. 验证工具权限配置
c. 确认模型配置有效
2. 文件操作错误
a. 确保文件路径正确
b. 检查文件是否存在于虚拟文件系统
c. 验证文件内容格式
3. 中断机制不工作
a. 确认已配置 checkpointer
b. 检查中断配置语法
c. 验证工具名称匹配
4. 性能问题
a. 检查递归限制设置
b. 监控上下文长度
c. 优化提示词长度


