●熟练使用 JMeter、Postman
●编写测试用例,执行测试
●使用 Selenium 做 UI 自动化
学完这些技术的简历:
●✅ 独立设计 AI 智能体系统,掌握 DeepAgents + LangGraph 核心技术
●✅ 实现 7 个生产级测试智能体,覆盖接口/Web/性能/数据分析/缺陷分析
●✅ 深入理解 MCP 协议,能开发自定义工具服务器和 Tool Registry
●✅ 掌握 Skills 技能体系 设计,实现知识模块化与按需加载
●✅ 具备 从 0 到 1 构建 AI 测试平台 的完整经验
●✅ 熟练使用OpenClaw、AI 编程工具,提升开发效率 10 倍以上
文章最后有本课程视频效果展示哦
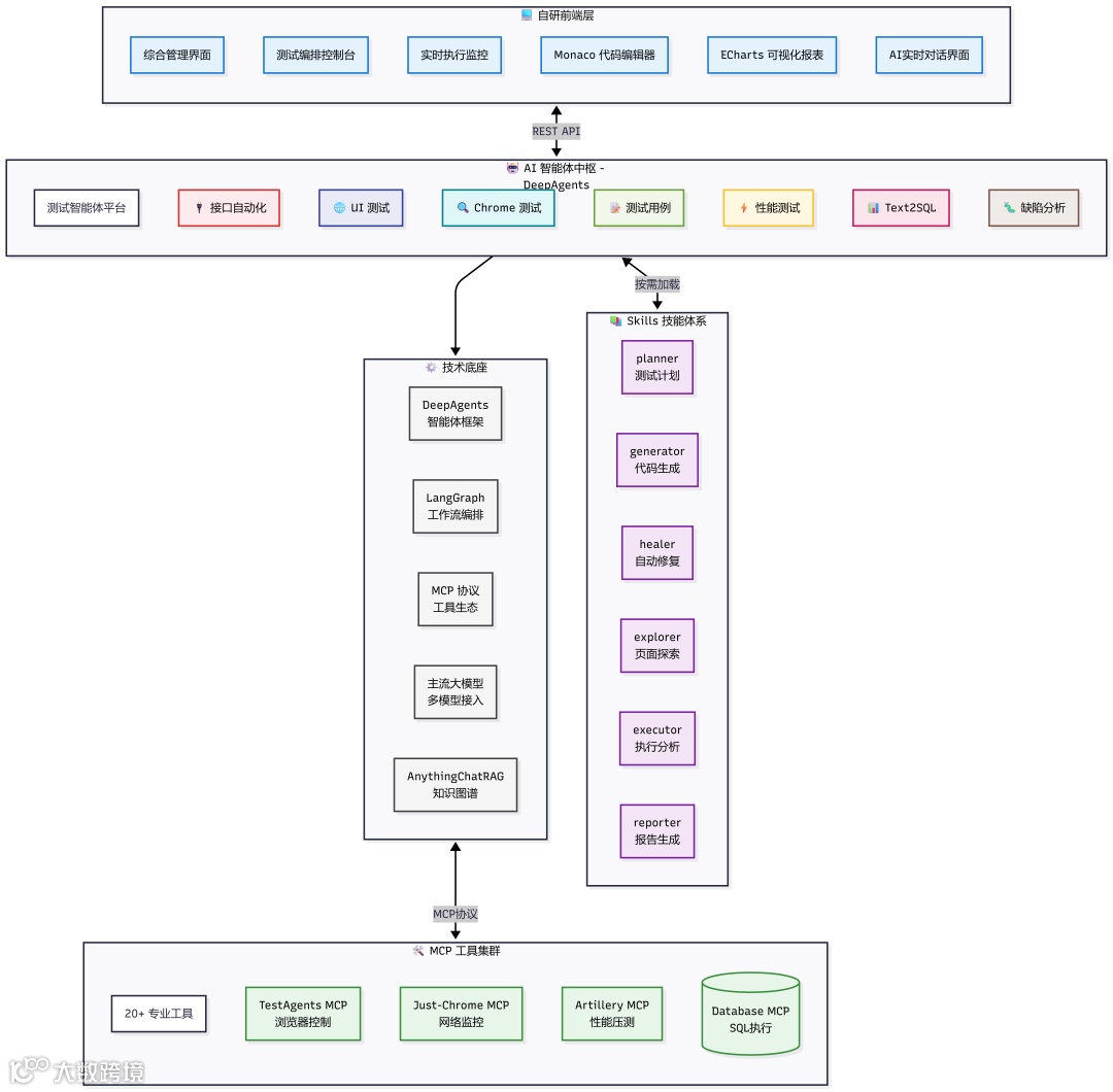
平台架构全景图
多智能体系统深度解析
1️⃣ 接口自动化智能体 —— 场景编排专家
🎯 解决什么痛点?
💡 核心技术亮点
🔥 场景编排引擎
# 业务流示例:电商下单完整流程
用户登录 → 创建订单 → 支付 → 查询订单状态
↓ ↓ ↓ ↓
提取token 提取orderId 验证状态 断言结果
↘ ↙ ↘ ↙
自动数据传递 & 跨接口状态管理
🔄 数据依赖传递系统
📊 技术指标
● ✅ 支持 JSONPath 数据提取
● ✅ 支持 变量模板{{variable}} 替换
● ✅ 支持 转换表达式'Bearer ' + value
● ✅ 支持 断言链 多层级验证
2️⃣ UI 测试智能体 —— 定位器自愈大师
🎯 解决什么痛点?
传统 UI 自动化:页面一改 → 定位器失效 → 脚本崩溃 → 人工修复 → 重新调试
↑_____________________________________________|
恶性循环
我们的方案:定位器失效 → AI 自动识别 → 多策略修复 → 测试继续
↓
3 次自动重试 + 截图对比 + 智能重定位
💡 核心技术亮点
🔥 TestAgents MCP 实时浏览器控制
🔥 定位器自愈系统(3 级修复策略)
🛡️ 工具错误隔离机制
# 传统方式:一个工具失败,整个 Agent 崩溃
# 我们的方案:错误隔离,智能降级
@tool_error_handler
async def browser_click(selector):
try:
return await page.click(selector)
except ElementNotFound:
# 不中断流程,返回结构化错误
return {
"success": False,
"error_type": "LOCATOR_FAILED",
"suggestions": generate_alternatives(selector)
}
3️⃣ Chrome 智能体 —— 全链路监控专家
🎯 为什么需要它?
普通 Web 测试:只验证页面显示 ✅
Chrome 智能体:同时监控网络请求 ✅
分析前端性能 ✅
验证 API 响应 ✅
捕获控制台日志 ✅
💡 核心技术亮点
🔥 Just-Chrome-MCP 深度集成
🔥 双模式网络监控
📊 典型应用场景
场景: 用户下单流程验证
步骤:
1. 导航到商品页面
2. 点击"立即购买"
3. 填写订单信息
4. 提交订单
验证点:
UI: 页面跳转正确,提示信息准确
API:
- 创建订单接口返回 201
- 订单状态为 "pending"
- 响应时间 < 500ms
数据:
- 数据库订单表新增记录
- 库存扣减正确
4️⃣ 用例生成智能体 —— 需求理解专家
🎯 解决什么痛点?
传统方式:
需求文档 100 页 → 人工阅读 2 天 → 编写用例 3 天 → 评审修改 1 天
↓
人力成本高,质量不稳定
我们的方案:
需求文档 100 页 → AI 解析 5 分钟 → 生成用例 10 分钟 → 人工确认 20 分钟
↓
效率提升 10 倍,质量标准化
💡 核心技术亮点
🔥JustAskLLM 智能文档解析
🔥 RAG 增强生成(SSE 实时检索)
# 生成流程
用户输入需求名称
↓
RAG 检索(SSE 实时流)
├── 历史相似需求
├── 业务规则文档
├── 接口定义
└── 缺陷记录
↓
LLM 融合生成
├── 测试点提取
├── 边界值分析
└── 异常场景设计
↓
双格式输出
├── 标准用例(步骤+预期)
└── BDD 用例(Given/When/Then)
📊 输出示例
5️⃣ 性能测试智能体 —— 压测编排专家
🎯 解决什么痛点?
传统性能测试:
JMeter 配置复杂 → 脚本编写费时 → 结果分析困难 → 瓶颈定位模糊
我们的方案:
自然语言描述场景 → AI 生成配置 → 自动执行 → 智能分析报告
💡 核心技术亮点
🔥 Artillery.io 现代压测引擎
# AI 生成的压测配置示例
config:
target: 'https://api.example.com'
phases:
# 渐进式预热(避免冷启动)
- duration: 120
arrivalRate: 10
name: "Warm up"
# 正常负载
- duration: 300
arrivalRate: 50
name: "Normal load"
# 峰值冲击
- duration: 60
arrivalRate: 200
name: "Peak spike"
# 逐步降载
- duration: 120
arrivalRate: 20
name: "Cool down"
scenarios:
- name: "用户下单流程"
weight: 70
flow:
- post:
url: "/orders"
json:
productId: "{{ $randomProductId }}"
quantity: "{{ $randomInt(1, 5) }}"
- think: 2
- get:
url: "/orders/{{ orderId }}"
🔥 多维度性能分析
6️⃣ Text2SQL 智能体 —— 数据洞察专家
🎯 解决什么痛点?
测试经理:"我想知道最近一周哪些接口的失败率最高"
数据分析师:"给我 2 天,我写 SQL 查一下"
我们的方案:
测试经理 → AI 智能体 → 20 秒后得到答案 + 可视化图表
💡 核心技术亮点
🔥 Schema 自动理解
🔥 查询意图理解
7️⃣ 缺陷分析智能体 —— 质量洞察专家
🎯 解决什么痛点?
传统方式:
缺陷记录 1000+ 条 → 人工分类统计 → 制作报表 → 发现规律
↓
耗时长,容易遗漏关联性
我们的方案:
缺陷数据 → AI 自动聚类分析 → 识别高频模式 → 预测风险区域
↓
发现人眼看不到的关联规律
💡 核心技术亮点
🔥 缺陷智能聚类分析
📊 分析维度
Skills 技能体系 —— 智能体的"专业知识库"
🎯 什么是 Skills?
传统 Agent:所有知识写在 Prompt 里
↓
Token 消耗大,上下文易超限
我们的 Skills 体系:
按需加载,分层存储
↓
节省 Token,知识结构化
💡 Skills 技术架构
🔥 核心 Skills 详解
healer skill —— 自动修复专家
能力矩阵:
错误类型识别:
- 401/403: 认证失败 → Token 刷新策略
- 404: 端点变更 → URL 自动更新
- 断言失败: 响应结构变化 → 动态适配
- 超时: 网络延迟 → 重试机制
修复策略:
- L1: 配置更新(Base URL、Token)
- L2: 选择器重定位
- L3: 断言动态化
- L4: 测试数据更新
工作流程:
1. 执行测试 → 识别失败
2. 错误分类 → 匹配策略
3. 生成修复 → 应用修改
4. 重新执行 → 验证结果
5. 保存修复 → 更新脚本
explorer skill —— 页面探索专家
探索能力:
结构分析:
- DOM 树解析
- 交互元素识别
- 表单字段提取
- 导航链路映射
动态行为:
- 事件监听器检测
- AJAX 请求监控
- 状态变化追踪
- 异步加载识别
输出格式:
- 元素定位器推荐(按稳定性排序)
- 测试场景建议
- 高风险区域标注
MCP 工具生态 —— 标准化工具接入
💡 MCP 技术亮点
🔥 Tool Registry 工具注册中心
// 自动发现与注册
class ToolRegistry {
// 递归扫描工具目录
async discoverTools(toolsDir) {
const tools = await this._scanDirectory(toolsDir);
for (const tool of tools) {
await this.registerTool(tool);
}
}
// 特性开关控制
_applyFeatureFlags() {
const enabledTools = this.tools.filter(tool =>
this.config.isFeatureEnabled(tool.category)
);
return enabledTools;
}
// 统一执行接口
async executeTool(name, parameters) {
const tool = this.getTool(name);
return await tool.run(parameters);
}
}
🔥 多传输协议支持
📊 MCP 工具矩阵
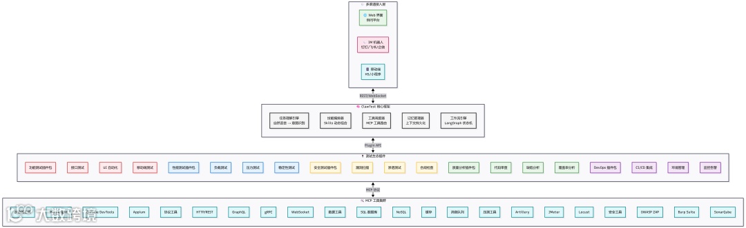
ClawTest —— 软件测试领域的万能 AI 助手框架
本期实现部分功能
🎯 受 OpenClaw 启发,专为测试领域打造
OpenClaw(https://github.com/openclaw/openclaw)是一个开源的个人 AI 助手框架,支持多渠道接入(钉钉、飞书等)。我们从中汲取灵感,打造了 ClawTest —— 一个专为软件测试领域设计的万能 AI 助手框架。
💡 核心理念
通用框架 + 领域插件 + 多渠道接入 = 测试人员的随身 AI 助手
ClawTest 让每个人都能用配置文件 + 自然语言,快速构建自己的测试智能体
架构设计
测试生态全覆盖
技术栈全景
OpenClaw&智能测试交流群
|
|

