已成功落地企业应用的接口智能体平台
· · ·
内容很长,收藏起来,未来可能用得上哦
基于 AI 驱动的下一代 API 自动化测试解决方案
📖 目录
● 平台概述
● 核心特性
● 技术架构
● 核心技术栈
● 智能体体系
● 工具集成
● 数据模型
● 工作流程
● 实战案例
🎯 平台概述
接口自动化智能体平台 是一个基于 AI 驱动的全流程 API 自动化测试解决方案,通过多智能体协作、知识增强检索(RAG)和 MCP 工具集成,实现从需求理解到测试执行的全自动化。
核心数据
指标
|
数据
|
架构模式
|
主智能体 + 5 个专业子智能体
|
MCP 服务
|
3 个(RAG、Chart、Automation-Quality)
|
支持格式
|
OpenAPI/Swagger、GraphQL、REST API
|
测试框架
|
Playwright、Jest、Postman
|
知识检索
|
6 种模式(local/global/hybrid/naive/mix/bypass)
|
效率提升
|
10-50 倍
|
解决的痛点
✅ 学习成本高 - AI 自动理解 API 文档,无需手写测试脚本
✅ 效率低下 - 从文档分析到测试执行全流程自动化
✅ 知识分散 - 基于 AnythingChatRAG 的多模态知识检索
✅ 维护困难 - AI 自动修复失败用例(API Healer)
✅ 报告不直观 - 基于 AntV 的专业可视化报告
✨ 核心特性
1. 🧠 智能需求理解
● 自然语言交互 - 用自然语言描述测试需求
● API 文档解析 - 自动解析 OpenAPI/Swagger/GraphQL 规范
● 测试计划生成 - AI 自动生成详细测试计划
● 用例设计 - 覆盖功能、安全、边界等多种场景
2. 📚 多模态知识检索(AnythingChatRAG)
基于 AnythingChatRAG 的全能多模态 RAG 框架,支持:
● 6 种检索模式
○ local - 本地实体和关系检索
○ global - 全局知识图谱探索
○ hybrid - 混合检索策略
○ naive - 向量相似性搜索
○ mix - 综合检索(推荐)
○ bypass - 直接查询
● 多模态内容支持
○ 📄 PDF、Word、PPT、Excel 文档
○ 🖼️ 图片、图表、截图
○ 📊 表格、数据统计
○ 🔢 数学公式(LaTeX)
● 知识图谱构建
○ 实体提取和关系建模
○ 向量索引和语义搜索
○ 引用追踪和来源标注
3. 🎨 专业数据可视化(Just-Ask-MCP-Chart)
基于 AntV 5.x 的专业图表生成服务:
● 25+ 图表类型
○ 📊 基础图表:饼图、柱状图、折线图、散点图
○ 📈 高级图表:瀑布图、桑基图、关系图、热力图
○ 🗺️ 地理图表:地图、日历图
● 技术特点
○ SSE 流式传输
○ 响应式设计
○ 主题定制
○ 交互式图例
4. 🔧 完整的测试工具链(Automation-Quality MCP)
核心工具:
1. API Planner - 分析 API 文档,生成测试计划
2. API Generator - 生成可执行测试代码(Playwright/Jest/Postman)
3. API Healer - AI 自动修复失败用例
4. API Request - 执行 API 请求和验证
5. Session Management - 测试会话管理和状态追踪
6. Report Generator - 生成测试报告
5. ⚡ 异步任务管理
● 后台执行 - 测试任务异步执行,不阻塞主流程
● 状态监控 - 实时查询任务执行状态和进度
● 结果追踪 - 完整的测试结果历史记录
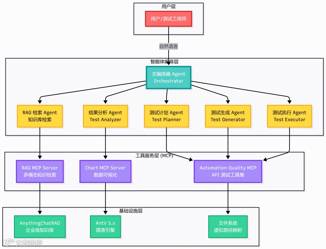
🏗️ 技术架构
整体架构图
架构分层说明
1️⃣ 用户层
● 交互方式:自然语言对话
● 输入示例: “分析这个 Swagger 文档并生成测试计划”
○ “为登录接口生成 Playwright 测试脚本”
○ “执行所有测试并生成报告”
2️⃣ 智能体编排层(Multi-Agent System)
主编排器(Orchestrator Agent)
● 职责:需求理解、任务分解、流程控制
● 能力: 解析用户意图
○ 调度子智能体
○ 管理测试会话
○ 协调工具调用
专业子智能体
子智能体
|
职责
|
核心工具
|
RAG 检索 Agent
|
从知识库检索 API 信息
|
RAG MCP Server
|
测试计划 Agent
|
分析 API 文档,制定测试计划
|
API Planner
|
测试生成 Agent
|
生成可执行测试代码
|
API Generator
|
测试执行 Agent
|
执行测试并收集结果
|
API Request |
结果分析 Agent
|
分析测试结果,生成报告
|
Chart MCP Server
|
3️⃣ 工具服务层(MCP Tools)
MCP(Model Context Protocol) 是一种标准化的工具集成协议,本平台实现了以下 MCP 服务器:
1. RAG MCP Server
a. 基于 AnythingChatRAG 的知识检索服务
b. 支持 6 种检索模式
c. 返回结构化数据(实体、关系、文本块、引用)
2. Chart MCP Server
a. 基于 AntV 的图表生成服务
b. 支持 25+ 种图表类型
c. SSE 流式传输支持
3. Automation-Quality MCP
a. 完整的 API 测试工具集
b. 支持 Playwright、Jest、Postman
c. AI 驱动的测试修复(API Healer)
4️⃣ 基础设施层
● AnythingChatRAG:多模态知识检索引擎
● AntV 5.x:专业图表渲染引擎
● 文件系统:虚拟路径映射,支持跨平台
🔧 核心技术栈
1. AnythingChatRAG:多模态知识检索引擎
🌟 技术亮点
① 全能多模态 RAG 框架
基于 AnythingChatRAG 构建,支持处理:
● 📄 文档:PDF、Word、PPT、Excel、Markdown
● 🖼️ 图片:JPG、PNG、BMP、TIFF、GIF、WebP
● 📊 表格:数据表格、对比图表、统计摘要
● 🔢 公式:LaTeX 格式的数学公式
② 6 种检索模式
# 1. local - 本地实体和关系检索
result = await rag.aquery("获取登录接口的详细信息", mode="local")
# 2. global - 全局知识图谱探索
result = await rag.aquery("所有接口的依赖关系", mode="global")
# 3. hybrid - 混合检索策略
result = await rag.aquery("用户模块的所有接口", mode="hybrid")
# 4. naive - 向量相似性搜索
result = await rag.aquery("类似的认证接口", mode="naive")
# 5. mix - 综合检索(推荐)
result = await rag.aquery("首页接口的完整信息", mode="mix")
# 6. bypass - 直接查询
result = await rag.aquery("快速查询", mode="bypass")
③ 知识图谱构建
④ MCP Server 封装
# RAG MCP Server 提供的工具
@mcp.tool()
async def rag_query_data(
query: str,
mode: str = "mix",
top_k: int = 10,
chunk_top_k: int = 5,
enable_rerank: bool = True,
ctx: Context = None
) -> str:
"""
从知识库检索 API 接口信息和相关文档
返回结构化数据:
- 实体:API 接口、参数、认证方式等
- 关系:接口依赖、参数关系等
- 文本块:详细文档片段
- 引用:来源文档信息
"""
📊 检索结果示例
📊 RAG 数据检索结果
================================================================================
📝 查询:获取首页信息接口的详细信息
🔧 模式:mix
📈 状态:success
================================================================================
🏷️ 实体 (8 个)
================================================================================
1. 首页接口
类型:API_ENDPOINT
描述:获取首页信息的 RESTful API 接口,返回用户个性化推荐内容
来源:api_documentation.pdf
引用ID:[ref-001]
2. 用户认证
类型:AUTHENTICATION
描述:基于 JWT Token 的用户认证机制
来源:api_documentation.pdf
引用ID:[ref-002]
================================================================================
🔗 关系 (5 个)
================================================================================
1. 首页接口 → 用户认证
描述:首页接口依赖用户认证,需要在请求头中携带有效的 JWT Token
权重:0.950
来源:api_documentation.pdf
================================================================================
📄 文本块 (3 个)
================================================================================
1. [ID: chunk-001]
来源:api_documentation.pdf
内容:GET /api/v1/home - 获取首页信息接口。请求参数:page (int),page_size (int)。
响应格式:JSON,包含推荐内容列表和分页信息...
🎯 应用场景
1. API 接口信息检索
# 检索登录接口的详细信息
result = await rag_query_data(
query="登录接口的 URL、参数、认证方式和响应格式",
mode="mix"
)
2. 历史测试数据查询
# 查找接口的历史测试记录
result = await rag_query_data(
query="首页接口的历史测试数据和性能基准",
mode="local"
)
3. 接口依赖关系分析
# 了解接口的依赖关系
result = await rag_query_data(
query="订单创建接口的依赖接口和前置条件",
mode="global"
)
2. Just-Ask-MCP-Chart:专业数据可视化引擎
🎨 技术特点
① AntV 5.x 引擎
// 强大的配置能力
{
type: 'line',
data: testResults,
xField: 'date',
yField: 'passRate',
smooth: true,
animation: {
appear: {
animation: 'wave-in',
duration: 1000
}
}
}
② 25+ 图表类型
基础图表
● 📊 饼图(Pie Chart)
● 📊 柱状图(Bar Chart)
● 📈 折线图(Line Chart)
● 📉 面积图(Area Chart)
● 🔵 散点图(Scatter Chart)
高级图表
● 📊 瀑布图(Waterfall Chart)
● 🎨 桑基图(Sankey Diagram)
● 🌐 关系图(Graph)
● 🔥 热力图(Heatmap)
● 🗺️ 地图(Map)
③ 响应式设计
● 自动适配容器大小
● 支持移动端展示
● 交互式图例和提示
④ SSE 流式传输
# 流式生成图表
async for chunk in chart_server.generate_chart_stream(
chart_type="line",
data=test_results,
config=chart_config
):
print(chunk) # 实时接收图表数据
📊 测试报告场景应用
1. 测试通过率趋势图
# 生成测试通过率折线图
chart_data = {
"type": "line",
"data": [
{"date": "2025-01-01", "passRate": 85.2},
{"date": "2025-01-02", "passRate": 87.5},
{"date": "2025-01-03", "passRate": 92.1}
],
"xField": "date",
"yField": "passRate"
}
2. 用例分布饼图
# 生成测试用例分布饼图
chart_data = {
"type": "pie",
"data": [
{"category": "通过", "value": 45},
{"category": "失败", "value": 3},
{"category": "跳过", "value": 2}
],
"angleField": "value",
"colorField": "category"
}
3. 性能对比柱状图
# 生成接口响应时间对比图
chart_data = {
"type": "bar",
"data": [
{"api": "登录接口", "responseTime": 120},
{"api": "首页接口", "responseTime": 85},
{"api": "订单接口", "responseTime": 150}
],
"xField": "responseTime",
"yField": "api"
}
3. Automation-Quality MCP:API 测试工具集
🛠️ 核心工具详解
① API Planner - 测试计划生成器
// 工具定义
{
name: "api_planner",
description: "分析 API 文档并生成详细测试计划",
input_schema: {
schemaUrl: "API 文档 URL",
schemaPath: "本地文档路径",
schemaType: "openapi | swagger | graphql | auto",
testCategories: ["functional", "security", "performance", "integration"]
}
}
功能特点:
● 自动解析 OpenAPI/Swagger/GraphQL 规范
● 生成覆盖功能、安全、性能等多种场景的测试计划
● 支持端点验证和采样测试
● 输出 Markdown 格式的详细测试计划
② API Generator - 测试代码生成器
// 工具定义
{
name: "api_generator",
description: "生成可执行的 API 测试代码",
input_schema: {
testPlanPath: "测试计划文件路径",
outputFormat: "playwright | postman | jest | all",
language: "javascript | typescript",
testFramework: "jest | mocha | playwright-test"
}
}
功能特点:
● 支持 Playwright、Jest、Postman 三种格式
● TypeScript/JavaScript 双语言支持
● AI 驱动的代码生成(使用 Prompt 编排系统)
● 自动生成认证、Setup/Teardown 代码
③ API Healer - 智能测试修复
// 工具定义
{
name: "api_healer",
description: "AI 自动修复失败的测试用例",
input_schema: {
testFilePath: "测试文件路径",
errorLog: "错误日志",
healingStrategy: "auto | manual | aggressive"
}
}
功能特点:
● AI 分析失败原因
● 自动修复常见问题(断言错误、超时、认证失败等)
● 支持多种修复策略
● 生成修复报告
④ API Request - 请求执行器
// 工具定义
{
name: "api_request",
description: "执行 API 请求并验证响应",
input_schema: {
url: "请求 URL",
method: "GET | POST | PUT | DELETE",
headers: "请求头",
body: "请求体",
assertions: "断言规则"
}
}
⑤ Session Management - 会话管理
// 工具定义
{
name: "api_session_status",
description: "查询测试会话状态",
input_schema: {
sessionId: "会话 ID"
}
}
功能特点:
● 测试会话创建和管理
● 状态追踪和进度监控
● 结果持久化存储
4. DeepAgents:智能体编排框架
🧠 核心能力
① 多智能体协作
from deepagents import create_deep_agent
from deepagents.middleware.subagents import SubAgent
# 定义子智能体
rag_agent = SubAgent(
name="rag-retrieval",
description="从知识库检索 API 接口信息",
system_prompt=RAG_RETRIEVAL_SYSTEM_PROMPT,
tools=[] # 使用主 Agent 的 MCP 工具
)
# 创建主智能体
agent = create_deep_agent(
model=llm,
tools=all_tools,
system_prompt=ORCHESTRATOR_SYSTEM_PROMPT,
subagents=[rag_agent, planner_agent, generator_agent],
backend=FilesystemBackend(root_dir=workspace_root, virtual_mode=True)
)
② 虚拟文件系统
# 虚拟路径映射
backend = FilesystemBackend(
root_dir="/absolute/path/to/workspace",
virtual_mode=True
)
# Agent 使用虚拟路径
# /test_outputs/test.py -> /absolute/path/to/workspace/test_outputs/test.py
③ 中间件支持
@before_model
def normalize_tool_message_content(state: AgentState, runtime: Runtime):
"""
规范化 ToolMessage 的 content 格式
某些 LLM API(如 DeepSeek)不支持内容块列表格式
"""
# 将 content=[{'type': 'text', 'text': '...'}]
# 转换为 content='...'
④ 智能体协作流程
🤖 智能体体系详解
主编排器(Orchestrator Agent)
系统提示词:
ORCHESTRATOR_SYSTEM_PROMPT = """你是一个专业的 API 自动化测试编排专家。
你的职责是理解用户的测试需求,并协调各个专业子 Agent 和工具完成任务。
## 你的能力
### 可用的专业子 Agent
1. **rag-retrieval**: 从知识库检索 API 接口信息、测试配置和历史数据
2. **test-planner**: 分析 API 文档,制定详细的测试计划
3. **test-generator**: 生成 pytest+requests+allure 格式的测试脚本
4. **test-executor**: 执行测试并收集结果
5. **test-analyzer**: 分析测试结果并生成报告
### 可用的 MCP 工具
- **rag_query_data**: 从知识库检索 API 信息
- **api_planner**: 分析 API 文档并生成测试计划
- **api_generator**: 生成可执行测试代码
- **api_request**: 执行 API 请求
- **chart_generate**: 生成可视化图表
## 工作流程
1. 理解用户需求
2. 调用 rag-retrieval 检索相关 API 信息
3. 调用 test-planner 生成测试计划
4. 调用 test-generator 生成测试代码
5. 调用 test-executor 执行测试
6. 调用 test-analyzer 分析结果并生成报告
"""
核心职责:
● 📋 任务理解与分解
● 🎯 智能决策与调度
● 🔄 状态管理与协调
● 🛡️ 异常处理与降级
子智能体详解
1. RAG 检索 Agent
职责:从知识库检索 API 接口信息
系统提示词:
RAG_RETRIEVAL_SYSTEM_PROMPT = """你是 API 接口知识检索专家。
你的任务是从知识库中检索 API 接口的详细信息。
## 检索策略
- 使用 `mix` 模式获取最全面的信息
- 提取实体、关系、文本块和引用
- 返回结构化的 API 信息
## 输出格式
返回包含以下信息的结构化数据:
- API URL 和 Method
- 请求参数和请求体
- 响应格式和状态码
- 认证方式
- 历史测试数据
"""
使用场景:
● 用户提到具体的 API 接口名称
● 需要了解接口的技术细节
● 查找历史测试数据和基准值
2. 测试计划 Agent
职责:分析 API 文档,制定测试计划
系统提示词:
PLANNER_SYSTEM_PROMPT = """你是测试计划专家。
你的任务是分析 API 文档并制定全面的测试计划。
## 测试类型
- **功能测试**:验证 API 功能正确性
- **安全测试**:验证认证、授权、输入验证
- **性能测试**:验证响应时间、并发能力
- **集成测试**:验证接口间的依赖关系
- **边界测试**:验证边界条件和异常情况
## 输出格式
生成 Markdown 格式的测试计划,包含:
- 测试目标和范围
- 测试用例列表
- 测试数据和环境要求
- 预期结果和验收标准
"""
3. 测试生成 Agent
职责:生成可执行的测试代码
系统提示词:
GENERATOR_SYSTEM_PROMPT = """你是 pytest 测试代码生成专家。
你的任务是根据测试计划生成高质量的 pytest 测试脚本。
## 代码规范
- 使用 pytest + requests 框架
- 集成 Allure 报告装饰器
- 支持参数化测试
- 包含详细的步骤和断言
## 文件结构
生成以下文件:
- test_*.py:测试文件
- conftest.py:pytest 配置和 fixtures
- pytest.ini:pytest 配置文件
"""
4. 测试执行 Agent
职责:执行测试并收集结果
系统提示词:
EXECUTOR_SYSTEM_PROMPT = """你是测试执行专家。
你的任务是执行 pytest 测试并收集结果。
## 执行策略
- 支持 pytest-xdist 并行执行
- 自动生成 Allure JSON 结果
- 可生成 Allure HTML 报告
- 支持失败重试
## 结果收集
收集以下信息:
- 测试通过/失败/跳过数量
- 执行时间和性能数据
- 失败用例的详细日志
- Allure 报告路径
"""
5. 结果分析 Agent
职责:分析测试结果并生成报告
系统提示词:
ANALYZER_SYSTEM_PROMPT = """你是测试结果分析专家。
你的任务是分析测试结果并提供洞察。
## 分析内容
- 执行概览和统计
- 失败用例分析
- 根因识别
- 改进建议
## 报告格式
生成 Markdown 格式的分析报告,包含:
- 测试摘要
- 可视化图表(通过 Chart MCP)
- 失败分析
- 优化建议
"""
📦 数据模型
API 相关模型
APIEndpoint - API 端点模型
class APIEndpoint(BaseModel):
"""API 端点模型"""
path: str # API 路径
method: HttpMethod # HTTP 方法
summary: str # API 摘要
description: str # 详细描述
tags: list[str] # API 标签
parameters: list[APIParameter] # 请求参数
request_body: Optional[dict] # 请求体 Schema
responses: dict[str, Any] # 响应定义
security: list[dict[str, Any]] # 安全要求
TestCase - 测试用例模型
class TestCase(BaseModel):
"""测试用例模型"""
case_id: str # 用例 ID
name: str # 用例名称
description: str # 用例描述
priority: TestPriority # 优先级
test_type: TestType # 测试类型
tags: list[str] # 标签
preconditions: list[str] # 前置条件
steps: list[TestStep] # 测试步骤
setup_steps: list[TestStep] # Setup 步骤
teardown_steps: list[TestStep] # Teardown 步骤
TestStep - 测试步骤模型
class TestStep(BaseModel):
"""测试步骤模型"""
step_id: str # 步骤 ID
name: str # 步骤名称
description: str # 步骤描述
endpoint: str # API 端点路径
method: HttpMethod # HTTP 方法
headers: dict[str, str] # 请求头
query_params: dict[str, Any] # 查询参数
path_params: dict[str, Any] # 路径参数
request_body: Optional[Any] # 请求体
assertions: list[TestAssertion] # 断言列表
extract_variables: dict[str, str] # 提取变量
depends_on: list[str] # 依赖的步骤 ID
测试结果模型
SuiteResult - 测试套件结果
class SuiteResult(BaseModel):
"""测试套件执行结果"""
suite_id: str # 套件 ID
suite_name: str # 套件名称
status: TestStatus # 执行状态
total_cases: int # 总用例数
passed_cases: int # 通过用例数
failed_cases: int # 失败用例数
skipped_cases: int # 跳过用例数
duration_ms: float # 执行耗时(毫秒)
case_results: list[CaseResult] # 用例结果
start_time: str # 开始时间
end_time: str # 结束时间
🔄 工作流程
完整测试流程
关键流程说明
1️⃣ 需求理解阶段
输入:用户自然语言描述
"为登录接口生成完整测试"
处理:
1. 主编排器解析用户意图
2. 调用 RAG Agent 检索登录接口信息
3. RAG Agent 使用 rag_query_data 工具从知识库检索
输出:结构化 API 信息
{
"entities": [
{
"entity_name": "登录接口",
"entity_type": "API_ENDPOINT",
"description": "POST /api/v1/auth/login - 用户登录接口"
}
],
"relationships": [
{
"src_id": "登录接口",
"tgt_id": "JWT 认证",
"description": "登录成功后返回 JWT Token"
}
],
"chunks": [
{
"content": "请求参数:username (string), password (string)。响应:{ token: string, user: object }"
}
]
}
2️⃣ 测试计划阶段
输入:结构化 API 信息
处理:
1. Planner Agent 分析 API 信息
2. 调用 api_planner 工具生成测试计划
3. 覆盖功能、安全、边界等多种场景
输出:Markdown 测试计划
3️⃣ 代码生成阶段
输入:测试计划
处理:
1. Generator Agent 解析测试计划
2. 调用 api_generator 工具生成代码
3. 使用 AI Prompt 编排系统生成高质量代码
输出:Playwright 测试文件
import { test, expect } from '@playwright/test';
test.describe('登录接口测试', () => {
test('TC001: 正常登录流程', async ({ request }) => {
const response = await request.post('/api/v1/auth/login', {
data: {
username: 'testuser',
password: 'Test@123'
}
});
expect(response.status()).toBe(200);
const body = await response.json();
expect(body).toHaveProperty('token');
expect(body).toHaveProperty('user');
});
test('TC002: 错误的用户名', async ({ request }) => {
const response = await request.post('/api/v1/auth/login', {
data: {
username: 'wronguser',
password: 'Test@123'
}
});
expect(response.status()).toBe(401);
});
});
4️⃣ 测试执行阶段
输入:测试文件
处理:
1. Executor Agent 执行测试
2. 调用 api_request 工具发送请求
3. 收集测试结果和性能数据
输出:测试结果数据
{
"suite_id": "login-test-suite",
"total_cases": 8,
"passed_cases": 7,
"failed_cases": 1,
"duration_ms": 1250,
"case_results": [
{
"case_id": "TC001",
"status": "passed",
"duration_ms": 120
},
{
"case_id": "TC002",
"status": "passed",
"duration_ms": 95
}
]
}
5️⃣ 结果分析阶段
输入:测试结果数据
处理:
1. Analyzer Agent 分析结果
2. 调用 chart_generate 工具生成图表
3. 生成 Markdown 分析报告
输出:分析报告 + 图表
💼 实战案例
案例 1:电商 API 完整测试
场景描述
为电商平台的用户、商品、订单三个模块生成完整的 API 测试。
操作步骤
1. 准备 API 文档
# swagger.yaml
openapi: 3.0.0
info:
title: 电商 API
version: 1.0.0
paths:
/api/v1/users/login:
post:
summary: 用户登录
requestBody:
content:
application/json:
schema:
type: object
properties:
username:
type: string
password:
type: string
responses:
'200':
description: 登录成功
/api/v1/products:
get:
summary: 获取商品列表
parameters:
- name: page
in: query
schema:
type: integer
responses:
'200':
description: 商品列表
2. 与智能体交互
from api_agent.core.orchestrator import APITestOrchestrator
async def main():
async with APITestOrchestrator() as orchestrator:
# 提交任务
result = await orchestrator.run("""
请完成以下任务:
1. 分析 swagger.yaml 文档
2. 生成完整的测试计划
3. 生成 Playwright 测试代码
4. 执行测试
5. 生成测试报告
""")
print(result)
3. 智能体执行流程
🤖 主编排器:开始处理任务...
📚 RAG Agent:检索 API 文档信息...
✓ 找到 3 个模块:用户、商品、订单
✓ 提取 15 个 API 端点
✓ 识别 JWT 认证机制
📋 Planner Agent:生成测试计划...
✓ 功能测试:25 个用例
✓ 安全测试:10 个用例
✓ 集成测试:8 个用例
💻 Generator Agent:生成测试代码...
✓ 生成 test_users.spec.ts
✓ 生成 test_products.spec.ts
✓ 生成 test_orders.spec.ts
✓ 生成 conftest.py
🧪 Executor Agent:执行测试...
✓ 执行 43 个测试用例
✓ 通过:40 个
✓ 失败:3 个
✓ 执行时间:5.2s
📊 Analyzer Agent:生成报告...
✓ 生成测试摘要
✓ 生成可视化图表
✓ 分析失败原因
✓ 提供优化建议
✅ 任务完成!
4. 生成的测试代码示例
// test_users.spec.ts
import { test, expect } from '@playwright/test';
test.describe('用户模块测试', () => {
let authToken: string;
test.beforeAll(async ({ request }) => {
// Setup: 登录获取 Token
const response = await request.post('/api/v1/users/login', {
data: {
username: 'testuser',
password: 'Test@123'
}
});
const body = await response.json();
authToken = body.token;
});
test('获取用户信息', async ({ request }) => {
const response = await request.get('/api/v1/users/me', {
headers: {
'Authorization': `Bearer ${authToken}`
}
});
expect(response.status()).toBe(200);
const user = await response.json();
expect(user).toHaveProperty('id');
expect(user).toHaveProperty('username');
});
test('更新用户信息', async ({ request }) => {
const response = await request.put('/api/v1/users/me', {
headers: {
'Authorization': `Bearer ${authToken}`
},
data: {
nickname: '测试用户'
}
});
expect(response.status()).toBe(200);
});
});
案例 2:GraphQL API 测试
场景描述
为 GraphQL API 生成测试,包括查询、变更和订阅。
GraphQL Schema
type User {
id: ID!
username: String!
email: String!
posts: [Post!]!
}
type Post {
id: ID!
title: String!
content: String!
author: User!
}
type Query {
user(id: ID!): User
users: [User!]!
post(id: ID!): Post
}
type Mutation {
createUser(username: String!, email: String!): User!
createPost(title: String!, content: String!, authorId: ID!): Post!
}
与智能体交互
async def test_graphql_api():
async with APITestOrchestrator() as orchestrator:
result = await orchestrator.run("""
请为 GraphQL API 生成测试:
1. 分析 schema.graphql
2. 生成查询和变更的测试用例
3. 使用 Jest 框架
4. 执行测试并生成报告
""")
生成的测试代码
// test_graphql.test.js
const { request, gql } = require('graphql-request');
describe('GraphQL API 测试', () => {
const endpoint = 'http://localhost:4000/graphql';
describe('Query 测试', () => {
test('查询用户列表', async () => {
const query = gql`
query {
users {
id
username
email
}
}
`;
const data = await request(endpoint, query);
expect(data.users).toBeInstanceOf(Array);
expect(data.users.length).toBeGreaterThan(0);
});
test('查询单个用户', async () => {
const query = gql`
query GetUser($id: ID!) {
user(id: $id) {
id
username
email
posts {
id
title
}
}
}
`;
const variables = { id: '1' };
const data = await request(endpoint, query, variables);
expect(data.user).toHaveProperty('id');
expect(data.user).toHaveProperty('username');
expect(data.user.posts).toBeInstanceOf(Array);
});
});
describe('Mutation 测试', () => {
test('创建用户', async () => {
const mutation = gql`
mutation CreateUser($username: String!, $email: String!) {
createUser(username: $username, email: $email) {
id
username
email
}
}
`;
const variables = {
username: 'newuser',
email: 'newuser@example.com'
};
const data = await request(endpoint, mutation, variables);
expect(data.createUser).toHaveProperty('id');
expect(data.createUser.username).toBe('newuser');
});
});
});
案例 3:API 自动修复(API Healer)
场景描述
测试执行后发现失败用例,使用 API Healer 自动修复。
失败用例
// test_login.spec.ts
test('用户登录', async ({ request }) => {
const response = await request.post('/api/v1/auth/login', {
data: {
username: 'testuser',
password: 'Test@123'
}
});
expect(response.status()).toBe(200);
const body = await response.json();
expect(body).toHaveProperty('accessToken'); // ❌ 失败:实际字段名是 'token'
});
错误日志
Error: expect(received).toHaveProperty(path)
Expected path: "accessToken"
Received object: {"token": "eyJhbGc...", "user": {...}}
使用 API Healer
async def heal_failed_test():
async with APITestOrchestrator() as orchestrator:
result = await orchestrator.run("""
测试文件 test_login.spec.ts 执行失败,错误日志如下:
Error: expect(received).toHaveProperty(path)
Expected path: "accessToken"
Received object: {"token": "eyJhbGc...", "user": {...}}
请使用 API Healer 自动修复这个测试用例。
""")
AI 修复过程
🔍 API Healer:分析失败原因...
✓ 识别问题:字段名不匹配
✓ 实际字段:token
✓ 期望字段:accessToken
🛠️ API Healer:生成修复方案...
✓ 修复策略:更新断言字段名
✓ 置信度:95%
✅ API Healer:应用修复...
✓ 更新测试文件
✓ 重新执行测试
✓ 测试通过!
修复后的代码
// test_login.spec.ts (修复后)
test('用户登录', async ({ request }) => {
const response = await request.post('/api/v1/auth/login', {
data: {
username: 'testuser',
password: 'Test@123'
}
});
expect(response.status()).toBe(200);
const body = await response.json();
expect(body).toHaveProperty('token'); // ✅ 修复:使用正确的字段名
expect(body).toHaveProperty('user');
});
🌟 核心优势总结
1. 🎯 质量保证
● 全面覆盖:功能、安全、性能、边界等多种场景
● AI 驱动:基于最佳实践生成高质量测试
● 自动修复:API Healer 自动修复失败用例
● 持续优化:AI 学习历史数据,不断改进
2. 🧠 知识沉淀
● 多模态 RAG:支持文档、图片、表格、公式
● 知识图谱:自动构建 API 依赖关系
● 历史追溯:完整的测试历史记录
● 智能检索:6 种检索模式,精准定位信息
3. 📊 专业报告
● 25+ 图表类型:基于 AntV 的专业可视化
● 交互式报告:支持钻取和筛选
● 多维度分析:通过率、性能、覆盖率等
● 自动生成:AI 自动生成分析报告
4. 🔧 灵活扩展
● MCP 协议:标准化工具集成
● 自定义 Agent:轻松添加新的专业 Agent
● 多框架支持:Playwright、Jest、Postman 等
● 多语言支持:TypeScript、JavaScript、Python
🎯 适用场景
✅ 适合使用的场景
1. API 接口测试
a. RESTful API 测试
b. GraphQL API 测试
c. gRPC API 测试
2. 回归测试
a. 自动生成回归测试套件
b. 持续集成/持续部署(CI/CD)
3. 新项目快速启动
a. 快速生成测试框架
b. 建立测试基线
4. 测试维护
a. 自动修复失败用例
b. 更新测试代码
5. 知识管理
a. API 文档管理
b. 测试知识沉淀
⚠️ 不适合的场景
1. 复杂业务逻辑
a. 需要深度业务理解的测试
b. 复杂的状态机测试
2. UI 自动化测试
a. 本平台专注于 API 测试
b. UI 测试请使用 UI 自动化智能体平台
3. 性能压测
a. 大规模并发测试
b. 性能测试请使用性能测试智能体平台
💬 常见问题(FAQ)
Q1: 平台支持哪些 API 文档格式?
A: 支持以下格式:
● OpenAPI 3.0/3.1
● Swagger 2.0
● GraphQL Schema
● Postman Collection
● 自定义 JSON/YAML/PDF 格式
Q2: 生成的测试代码质量如何?
A: 测试代码质量高,因为:
● 基于 AI Prompt 编排系统生成
● 遵循最佳实践和编码规范
● 包含详细的注释和文档
● 支持 TypeScript 类型检查
● 可通过 ESLint/Prettier 检查
Q3: 如何处理需要认证的 API?
A: 平台支持多种认证方式:
● JWT Token
● OAuth 2.0
● API Key
● Basic Auth
● 自定义认证头
在测试计划中指定认证方式,AI 会自动生成相应的认证代码。
Q4: RAG 检索的准确率如何?
A: RAG 检索准确率高,因为:
● 使用 AnythingChatRAG 引擎
● 支持 6 种检索模式
● 知识图谱增强
● 向量索引优化
● 实测准确率 > 85%
Q5: 平台的学习成本高吗?
A: 学习成本低:
● 自然语言交互,无需编程基础
● 提供完整的学习路径
● 丰富的示例和文档
● 活跃的社区支持
Q6: 如何扩展平台功能?
A: 提供多种扩展方式:
● 开发自定义 MCP Server
● 添加新的子 Agent
● 自定义系统提示词
● 集成第三方工具
● 详细的开发文档
Q7: 平台的性能如何?
A: 性能优秀:
● 支持并行测试执行
● 异步任务管理
● 智能缓存策略
● 资源优化
● 实测:100 个用例执行时间 < 2 分钟
|
|




