
1.什么是中央大气污染防治资金?
中央大气污染防治资金是指通过中央一般公共预算安排的,专门用于支持大气污染防治和协同应对气候变化方面的资金。工业企业可作为项目实施主体申请中央大气污染防治资金用于具体的符合申报条件的工业污染治理项目。
2.如何申报中央大气污染防治资金?
符合中央大气污染防治资金重点支持项目要求的企业可向辖区生态环境部门提出申请,并提交相关申报资料,经县级生态环境管理系统进行入库申报,经市、省审核后提交生态环境部,生态环境部每年4月和9月分别组织开展一次项目入库审核,审核通过后纳入中央项目储备库。
3.申请中央大气污染防治资金有哪些要求?
治理技术要求
工业污染治理主要支持重点行业超低排放改造,挥发性有机物企业源头替代,低效治理设施提标整治、园区和集群治理、VOCs“绿岛”建设等项目,对未明确治理技术和治理目标、企业达标排放改造、非成熟高效治理技术、烟气脱白(烟羽治理)、新改扩建“三同时”项目、节能改造项目等不得申请中央大气污染防治资金。存在严重环保失信和严重环境违法行为的企业不得申请中央大气污染防治资金。
绩效目标要求
项目技术路线科学、环境效益良好,主体工艺成熟、高效、使用,工程绩效明确、可量化、可考核,项目建成后能够可持续运行。
申请资料要求:
主要包括:
(1)项目可研报告。需包含但不限于企业工艺流程图及排污环节、现有治理技术和排放浓度、改造必要性、工艺比选、拟采取治理技术相关参数及预期排放浓度、财务水平的投资估算、改造前后污染物减排量等内容,VOCs治理项目还需提供原辅料构成及VOCs含量、产生VOCs的环节、VOCs原始产生量;
(2)项目成熟度证明材料,可提供发改委核准、备案或批复文件;
(3)项目绩效目标申请表,中央生态环境资金项目管理系统上有模板,可联系当地生态环境部门人员获得;
(4)企业无近三年内环境违法和环保失信行为的当地盖章证明文件。
资金配套要求
企业污染治理类申请项目,投资额不得少于200万元,企业配套资金比例不得少于50%(VOCs源头替代不低于80%)。
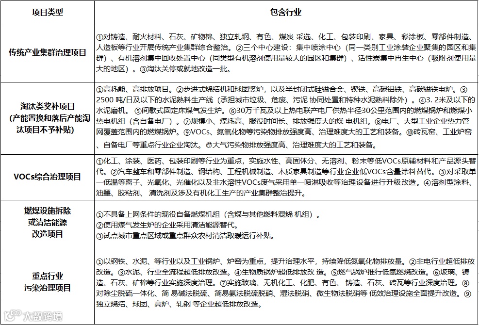
中央大气污染防治资金重点支持项目




