课程采用 Project-First + Capability-Driven 双主线架构:
● Project-First:所有知识点围绕 DeepAgents 完整项目逐步落地,避免碎片化学习。
● Capability-Driven:以 DeepAgents 核心能力为课程骨架,确保高质量输出学习成果物。
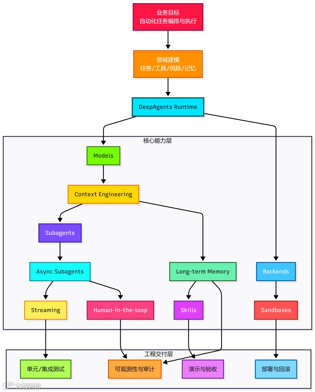
模块架构全景(业务到技术)
能力-模块-交付映射矩阵
模块一:Deep Agents 核心概念与架构
1.1 开发环境与工具链
1.2 Deep Agents 架构总览
1.3 快速开始与核心工具
模块二:Models - 多模型适配与配置
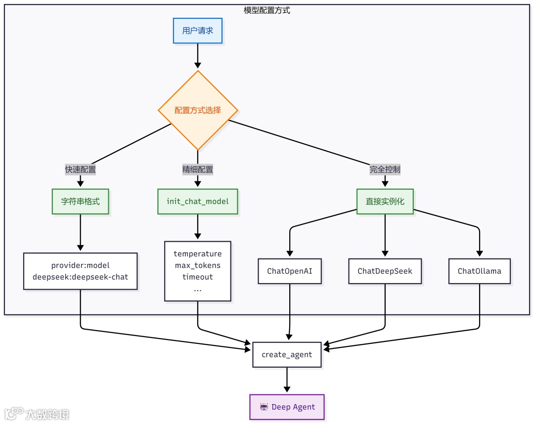
2.1 模型配置体系
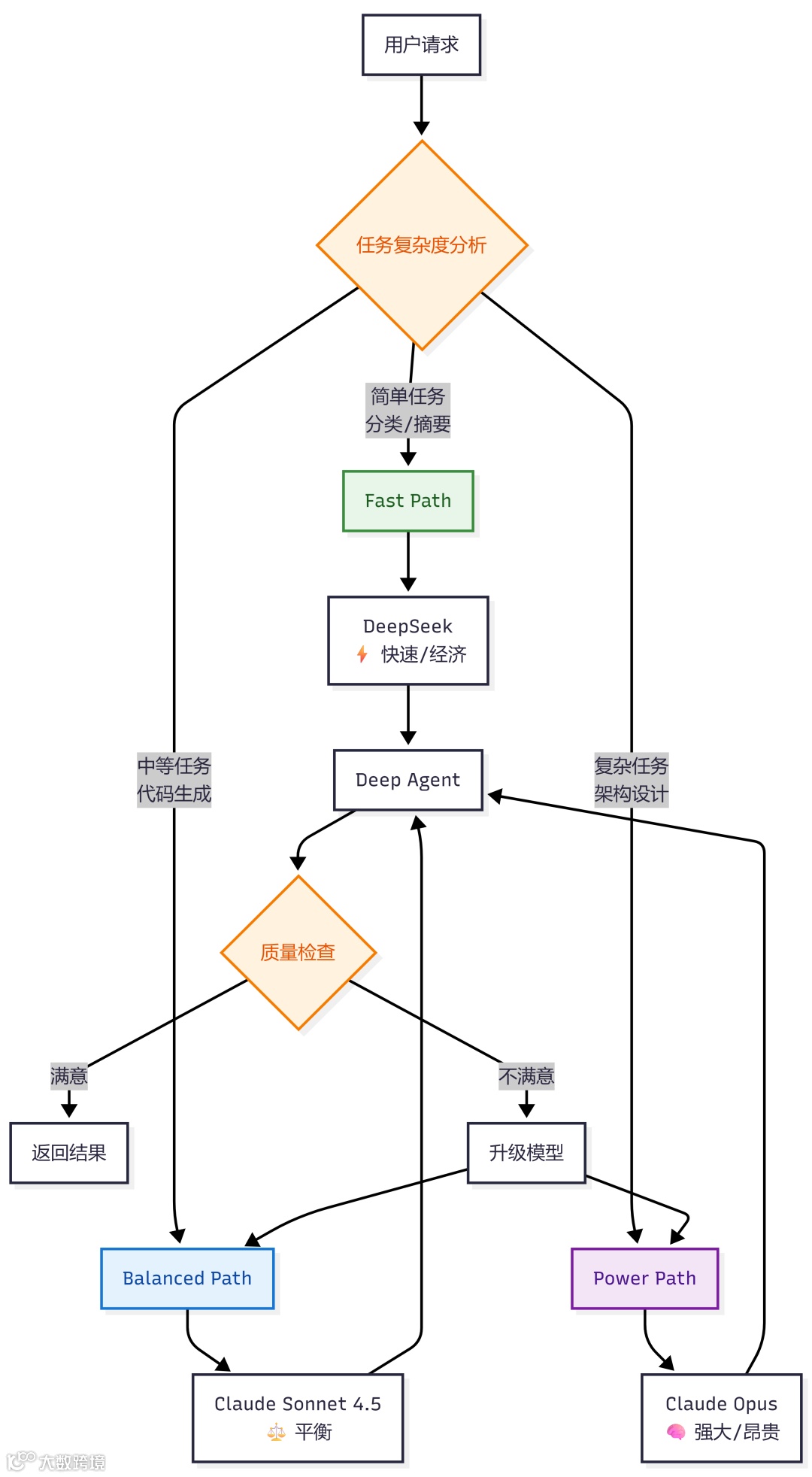
2.2 模型降级与路由策略
模块三:Context Engineering - 上下文工程
3.1 上下文管理的核心挑战
3.2 系统提示词工程架构
3.3 自动上下文压缩流程
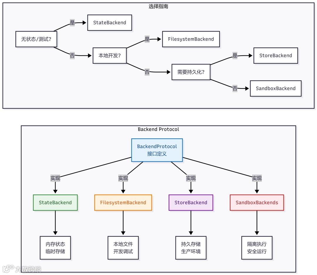
模块四:Backends - 存储后端与沙箱
4.1 Backend 架构总览
4.2 后端能力对比矩阵
4.3 Sandbox 执行流程
模块五:Streaming - 流式响应与实时监控
5.1 Streaming 架构
5.2 实时进度追踪
模块六:Subagents - 子智能体架构
6.1 子智能体核心价值
6.2 子智能体执行流程
模块七:Async Subagents - 异步远程子智能体
模块八:Long-term Memory - 长期记忆系统
8.1 记忆分层架构
8.2 记忆更新流程
模块九:Human-in-the-Loop - 人机协作
9.1 HITL 决策流程
9.2 分层审批策略
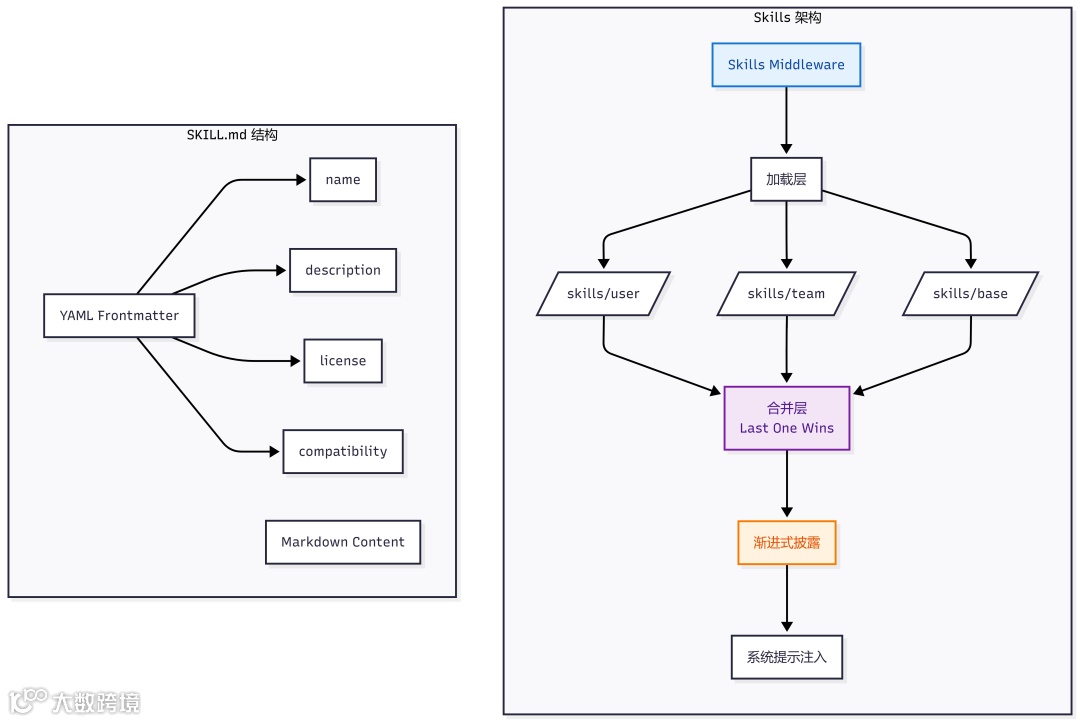
模块十:Skills - 技能系统
10.1 技能系统架构
10.2 技能使用流程
模块十一:Sandboxes - 安全沙箱执行
综合实战项目
项目一:Open SWE项目实战
系统整体架构
Agent核心执行流程
项目二:智能研究助手
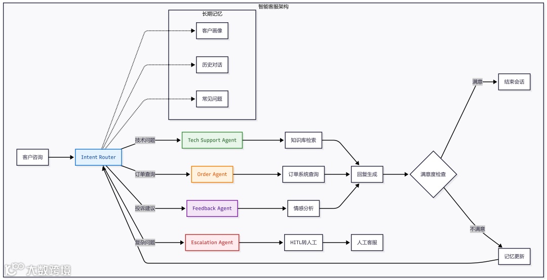
项目三:企业智能客服系统
项目四:企业级多模态RAG知识库平台
选择我们,不负所托
|
|

