
广东发布《农村生活污水处理排放标准》!明年起施行







一
问:广东省《农村生活污水处理排放标准》制定的背景是什么?
二
问:《标准》的适用范围是什么?
三
问:《标准》的污染物控制指标是如何选取的?
四
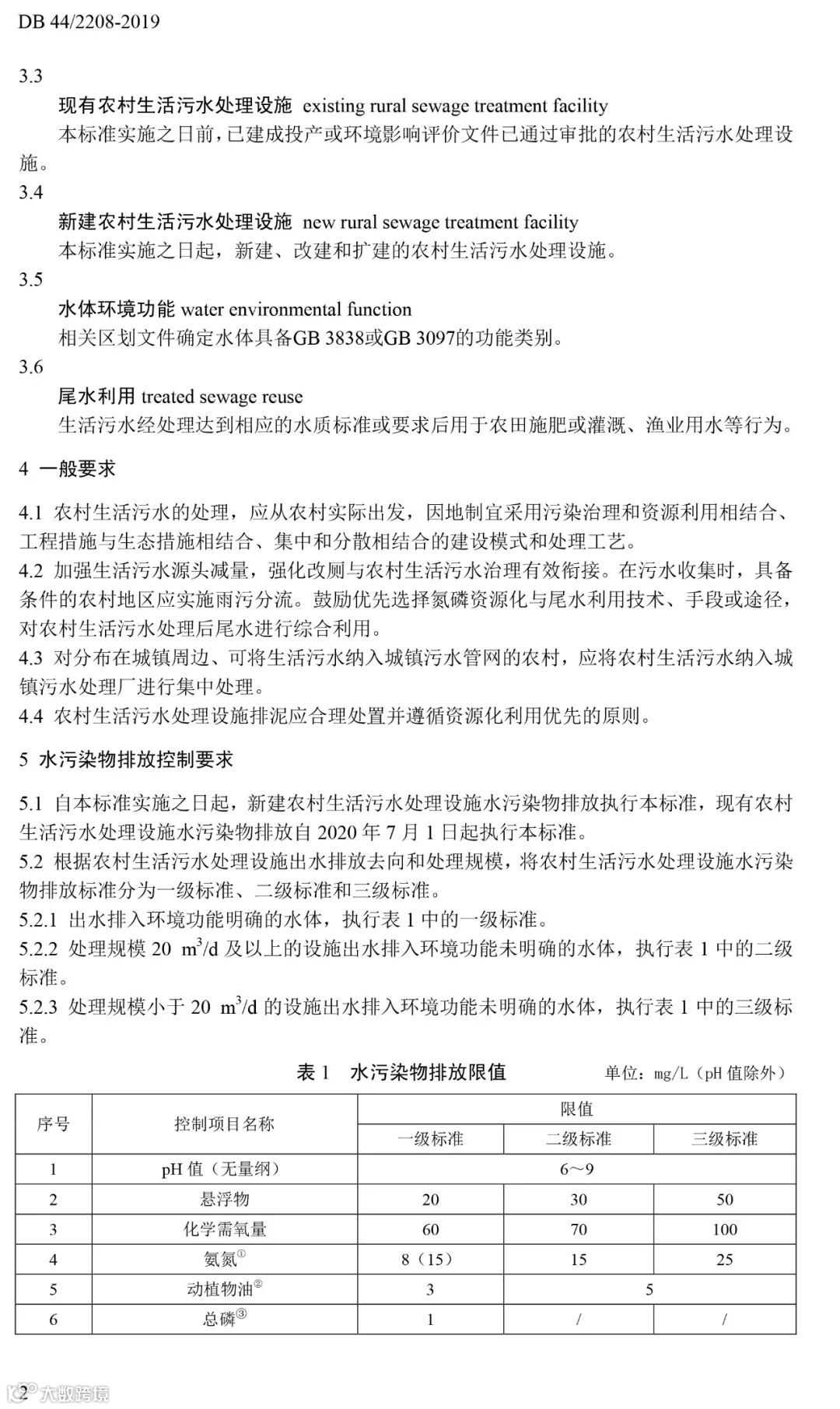
问:《标准》是如何考虑分类和分级的?
五
问:《标准》排放限值是如何确定的,与《城镇污水处理厂污染物排放标准》相比如何?
六
问:《标准》执行的时间有何规定?
点击阅读原文~发现惊喜
End
来源:广东省生态环境厅公众网

合作共赢 共创辉煌——大湾区环境研究院与中国电信战略合作签约仪式圆满举行
筑巢引凤 共商大计——霍英东基金会永久董事霍震宇先生到访大湾区研究院
从未止步 一路向前——河南省新乡市机动车尾气遥感检测项目成功实施


