@车主们
好消息!
汇隆大厦停车优惠来啦!
为解决周边车主停车需求
进一步提升停车服务的便捷性
汇隆大厦项目联合PP停车
正式推出停车场优惠卡券活动
为车主带来更加实惠、高效的停车体验
汇隆大厦项目推出
错峰停车卡、便捷优出行卡
两种卡券套餐
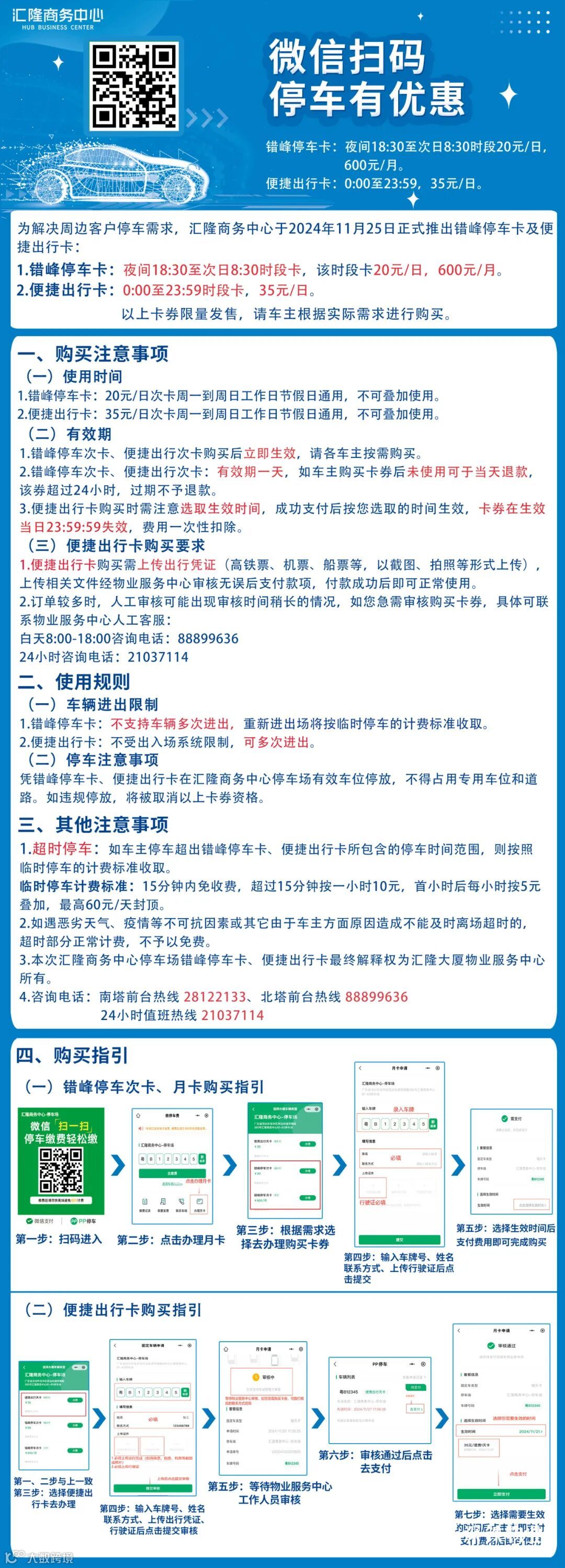
错峰停车卡
使用时间
夜间18:30至次日8:30
该时段卡20元/日,600元/月
次卡周一到周日工作日节假日通用
不可叠加使用
有效期
错峰停车次卡购买后立即生效
请各车主按需购买
次卡有效期一天
如车主购买卡券后未使用可于当天退款
该券超过24小时,过期不予退款
使用规则
不支持车辆多次进出
重新进出场将按临时停车的计费标准收取
凭错峰停车卡
在汇隆商务中心停车场有效车位停放
不得占用专用车位和道路
如违规停放,将被取消以上卡券资格
其他注意事项
如超出错峰停车卡所包含的停车时间范围
则按照临时停车的计费标准收取
15分钟内免收费
超过15分钟按一小时10元
首小时后每小时按5元叠加
最高60元/天封顶
如遇恶劣天气、疫情等不可抗因素
或其它由于车主方面原因
造成不能及时离场超时的超时部分
正常计费,不予以免费
最终解释权为汇隆大厦物业服务中心所有
购买指南
车主可以扫描PP停车缴费平台二维码
通过选取“办理月卡”即可根据需求购买以上卡券
1.扫码进入
2.点击办理月卡
3.根据需求选择去办理购买卡券
4.输入车牌号、姓名联系方式
上传行驶证后点击提交
5.选择生效时间后
支付费用即可完成购买
便捷出行卡
使用时间
0:00至23:59,35元/日
周一到周日工作日节假日通用
不可叠加使用
有效期
购买后立即生效
请各车主按需购买
便捷出行次卡有效期一天
如车主购买卡券后未使用可于当天退款
该券超过24小时,过期不予退款
便捷出行卡购买时需注意选取生效时间
成功支付后按您选取的时间生效
卡券在生效当日23:59:59失效
费用一次性扣除
购买要求
便携出行卡购买需上传出行凭证
高铁票、机票、船票等
以截图、拍照等形式上传
上传相关文件经物业服务中心审核无误后
支付款项,付款成功后即可正常使用
订单较多时
人工审核可能出现审核时间稍长的情况
如您急需审核购买卡券
具体可联系物业服务中心人工客服
白天8:00-18:00
咨询电话:88899636
24小时咨询电话:21037114
使用规则
便捷出行卡不受出入场系统限制
可多次进出
凭错便捷出行卡
在汇隆商务中心停车场有效车位停放
不得占用专用车位和道路
如违规停放,将被取消以上卡券资格
其他注意事项
如停车超出便捷出行卡所包含的停车时间范围
则按照临时停车的计费标准收取
15分钟内免收费
超过15分钟按一小时10元
首小时后每小时按5元叠加
最高60元/天封顶
如遇恶劣天气、疫情等不可抗因素
或其它由于车主方面原因
造成不能及时离场超时的超时部分
正常计费,不予以免费
最终解释权为汇隆大厦物业服务中心所有
购买指南
车主可以扫描PP停车缴费平台二维码
通过选取“办理月卡”即可根据需求购买以上卡券
1.扫码进入
2.点击办理月卡
3.选择便捷出行卡
4.输入车牌号、姓名联系方式、上传出行凭证,行驶证后点击提交审核
5.等待物业服务中心工作人员审核
6.审核通过后点击去支付
7.选择需要生效的时间后
点击立即支付支付费用后即可使用
建议车主们同时密切关注停车场的官方平台
及时获取最新的优惠信息和服务动态
如针对该卡券有任何疑问
可咨询热线
南塔28122133
北塔88899636
24小时服务热线21037114
优惠总结版如下🔽
欢迎大家点击长图快速了解
并把这个好消息告诉更多的人
一起享受停车优惠吧!
未来,汇隆大厦项目
将继续增加更多便民服务功能
让企业员工、周边居民的每次出行
都能享受到更加便捷、舒心的体验
内容来源:深铁物业
部分内容如有侵权联系删除
往期推荐
01 @全体市民,深铁物业“美好生活杯”摄影大赛火热征稿啦!
02 11.9消防安全日,一起防范于未“燃”!
03 全民消防,生命至上!深铁物业为您安全守护→
04 消防器材攻略来啦!答题领取你的消防安全奖状~

