但问出品 必属精品
免费进群技术交流:huice666
让性能测试从繁琐的手工劳动,变成智能化的自动化体验
📖 性能测试的痛点
在当今快节奏的软件开发环境中,性能测试往往是最耗时、最复杂的环节之一:
● ❌ 编写测试脚本复杂 - 需要深入了解 K6、JMeter 等工具的语法
● ❌ 结果分析困难 - 海量的性能数据,难以快速定位瓶颈
● ❌ 报告生成繁琐 - 手动整理图表和分析结果,耗时费力
● ❌ 经验依赖严重 - 缺乏专业知识,难以给出优化建议
● ❌ 重复劳动多 - 每次测试都要重复相同的流程
如果有一个 AI 助手,能够理解你的需求,自动完成整个性能测试流程,会怎样?
🎯 解决方案:企业级 AI 性能测试智能体
慧测&但问智能 联袂推出的企业级性能测试智能体 V2.0,是一个基于 DeepAgents 框架的革命性产品,它将 AI 的智能与性能测试的专业性完美结合。
💡 核心理念
一句话描述需求 → AI 自动完成 → 获得专业报告
就是这么简单!
✨ 核心特性
🤖 1. 智能对话式交互
告别复杂的配置文件,用自然语言描述需求即可!
🧠 2. 五大专业子智能体协同工作
我们的系统采用多智能体协作架构,每个子智能体都是特定领域的专家:
🎨 3. 专业的可视化报告
一键生成包含以下内容的专业报告:
● ✅ 执行摘要和关键指标
● ✅ 响应时间趋势图
● ✅ 吞吐量分析图
● ✅ 错误率分布图
● ✅ 性能雷达图
● ✅ 瓶颈分析和优化建议
● ✅ 详细的测试数据表格
报告示例预览:
🚀 4. V2.0 革命性升级
💾 混合存储策略 - 性能提升 10x
采用 CompositeBackend 智能存储系统:
● 临时数据 → 内存存储(StateBackend)- 闪电般快速
● 测试结果 → 磁盘存储(FilesystemBackend)- 永久保存
● 历史记忆 → 数据库存储(StoreBackend)- 跨会话追踪
性能对比:
传统方式: 所有数据写入磁盘 → 慢 ❌
V2.0 方式: 智能路由,临时数据内存化 → 快 10x ✅
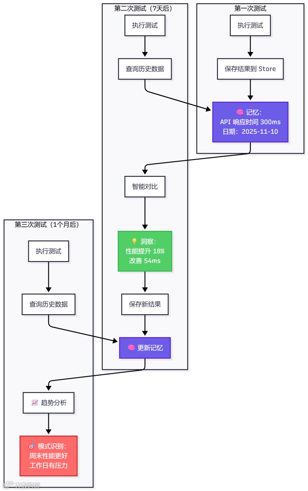
🧠 长期记忆 - AI 会记住你的测试历史
场景示例:
第一次测试:
用户: "测试 API 性能"
AI: "已完成测试,平均响应时间 300ms"
一周后:
用户: "与上次测试对比,性能有改善吗?"
AI: "对比上次测试(7天前),性能提升了 18%:
• 上次: 300ms
• 本次: 246ms
• 改善: 54ms (18%)
主要改进来自数据库查询优化"
长期记忆的价值:
● ✅ 性能趋势追踪
● ✅ 问题模式识别
● ✅ 优化效果验证
● ✅ 历史数据对比
💰 成本优化 - 降低 80-90% API 调用成本
通过 提示词缓存 技术:
传统方式: 每次都发送完整提示词 → 成本高 ❌
V2.0 方式: 自动缓存重复内容 → 成本降低 80-90% ✅
🎯 自动任务规划 - 复杂任务自动分解
AI 会自动将复杂任务分解为可管理的步骤:
用户需求: "完整的性能测试流程"
AI 自动规划:
☐ 1. 分析 API 规范
☐ 2. 生成测试脚本
☐ 3. 执行性能测试
☐ 4. 生成可视化图表
☐ 5. 分析性能瓶颈
☐ 6. 生成 HTML 报告
☐ 7. 提供优化建议
执行中自动更新进度...
🏢 5. 企业级功能
🔒 安全与合规
● ✅ 审计日志 - 记录所有操作,满足合规要求
● ✅ 敏感数据屏蔽 - 自动屏蔽 API 密钥、密码等
● ✅ 访问控制 - 支持多用户权限管理
⚡ 性能与可靠性
● ✅ 速率限制 - 防止滥用,保护系统稳定
● ✅ 智能缓存 - 提升响应速度,降低成本
● ✅ 自动重试 - 网络故障自动重试
📊 监控与告警
● ✅ 性能监控 - 实时监控系统性能
● ✅ 慢调用检测 - 自动识别慢速操作
● ✅ 指标收集 - 完整的性能指标
🎨 系统架构
整体架构图
核心优势
🎯 多智能体协作架构
● 编排智能体 负责理解需求、任务分配、结果整合
● 5 个专业子智能体 各司其职,专注于特定领域
● 智能协作 自动协调,无需人工干预
🧩 中间件栈设计
● DeepAgents 核心中间件 提供基础能力(任务规划、文件系统、缓存等)
● 自定义中间件 提供专业能力(K6 集成、审计、监控等)
● 灵活组合 可根据需求启用/禁用特定中间件
💾 混合存储策略
● 内存存储 临时数据,极速访问(10x 性能)
● 磁盘存储 测试结果,永久保存
● 数据库存储 历史记忆,跨会话追踪
🔄 工作流程
完整测试流程图(点击查看高清图)
流程说明
阶段 1: 需求理解与任务规划 (5 秒)
● 🧠 AI 理解用户的自然语言需求
● 📋 自动分解为可执行的子任务
● 🎯 分配给合适的子智能体
阶段 2: 脚本生成 (10-30 秒)
● 📝 分析 API 规范和测试需求
● 🔧 生成专业的 K6 测试脚本
● ✅ 验证脚本语法和逻辑
阶段 3: 测试执行 (根据测试时长)
● ⚡ 运行 K6 性能测试
● 📊 实时收集性能指标
● 💾 保存测试结果
阶段 4: 数据可视化 (10-20 秒)
● 📈 生成响应时间趋势图
● 📊 生成吞吐量分析图
● 📉 生成错误率分布图
● 🎨 生成性能雷达图
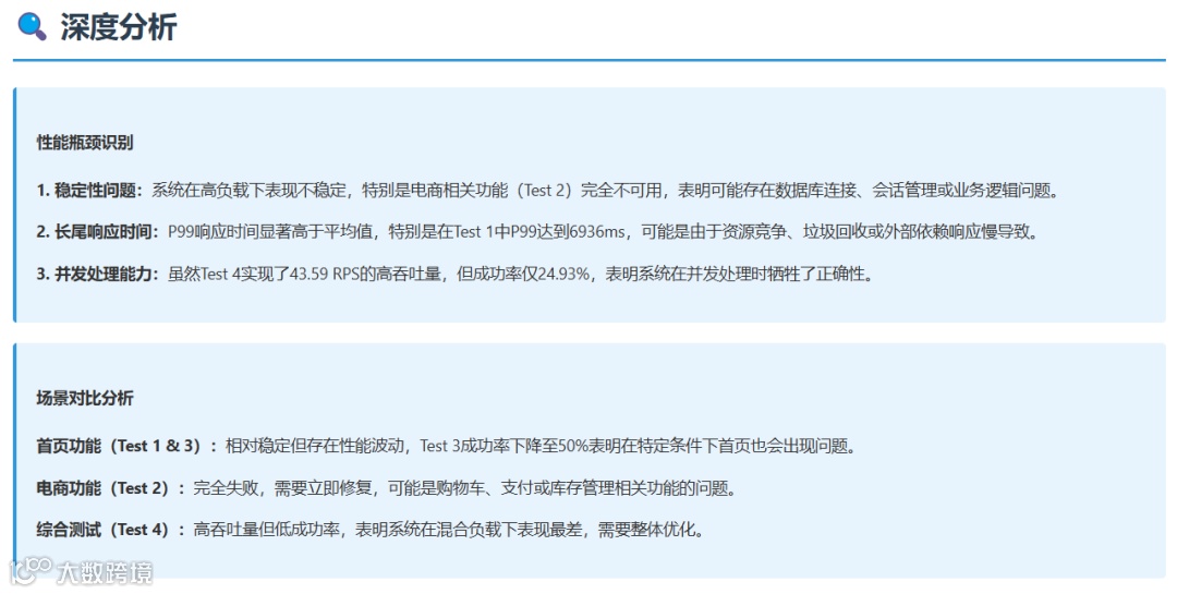
阶段 5: 智能分析 (15-30 秒)
● 🔍 深度分析性能数据
● 🎯 识别性能瓶颈
● 💡 生成优化建议
● 📊 对比历史数据(如果有)
阶段 6: 报告生成 (10-20 秒)
● 📝 整合所有分析结果
● 🎨 生成图文并茂的 HTML 报告
● 📧 可选:发送邮件通知
总耗时:约 1-3 分钟(不含测试执行时间)
💎 核心技术亮点
1. 智能存储路由
2. 中间件执行流程
3. 长期记忆工作原理
📊 实际应用场景
场景 1: 新 API 上线前的性能验证
需求: 新开发的用户服务 API 即将上线,需要验证性能是否达标
传统方式:
1. ❌ 学习 K6 语法(2-3 小时)
2. ❌ 编写测试脚本(1-2 小时)
3. ❌ 运行测试(30 分钟)
4. ❌ 分析结果(1 小时)
5. ❌ 制作报告(2 小时)
总耗时:6-8 小时使用我们的系统:
用户: "测试 https://api.example.com/users 的性能,
要求平均响应时间 < 200ms,支持 500 并发"
AI: [自动完成所有步骤]
结果: 3 分钟后获得完整报告
总耗时:3 分钟 ⚡
节省时间:97% 🎉
场景 2: 性能优化效果验证
需求: 优化了数据库查询,需要验证性能是否真的提升了
使用长期记忆功能:
第一次测试(优化前):
用户: "测试 API 性能"
AI: "平均响应时间: 300ms"
优化后:
用户: "再次测试,与上次对比"
AI: "性能提升 18%!
• 优化前: 300ms
• 优化后: 246ms
• 改善: 54ms
主要改进:
1. 数据库查询时间减少 60ms
2. 缓存命中率提升到 85%
3. 建议继续优化 /api/orders 端点"
价值:
● ✅ 自动对比历史数据
● ✅ 量化优化效果
● ✅ 识别改进点
● ✅ 提供下一步建议
场景 3: 定期性能监控
需求: 每周监控生产环境性能,及时发现问题
使用趋势分析功能:
用户: "分析过去一个月的性能趋势"
AI: "📈 性能趋势分析报告
总体趋势: 稳定,略有下降 ⚠️
关键发现:
1. 平均响应时间从 200ms 增加到 250ms (+25%)
2. 周末性能明显优于工作日
3. 每周三下午 2-4 点性能最差
根本原因分析:
• 用户量增长 40%
• 数据库连接池可能不足
• 定时任务与高峰期重叠
优化建议:
1. 扩大数据库连接池(20 → 50)
2. 调整定时任务到凌晨执行
3. 考虑添加 CDN 加速静态资源
4. 预计可改善 30-40% 性能"
价值:
● ✅ 主动发现性能退化
● ✅ 识别性能模式
● ✅ 预测性能趋势
● ✅ 提供可执行的建议
🎓 快速开始
第一次使用(3 分钟)
from perf_test_agent.core.agent import create_performance_test_agent
# 创建智能体
agent = create_performance_test_agent()
# 开始测试
result = agent.invoke({
"messages":[{
"role":"user",
"content":"测试 https://api.example.com 的性能"
}]
})
# 查看报告
print(result["messages"][-1]["content"])
就是这么简单! 🎉
🔮 未来规划
我们正在开发更多激动人心的功能:
Q1 2026
● 🌐 分布式测试 - 支持多地域并发测试
● 📱 移动端支持 - 测试移动 APP 性能
● 🔗 CI/CD 集成 - 无缝集成到开发流程
Q2 2026
● 🤖 自动化优化 - AI 自动生成优化代码
● 📊 实时监控 - 生产环境实时性能监控
● 🎯 智能告警 - 异常自动检测和通知
Q3 2026
● 🌍 云原生支持 - Kubernetes、Docker 原生支持
● 🔐 企业级安全 - SSO、RBAC、数据加密
● 📈 高级分析 - 机器学习驱动的性能预测

