

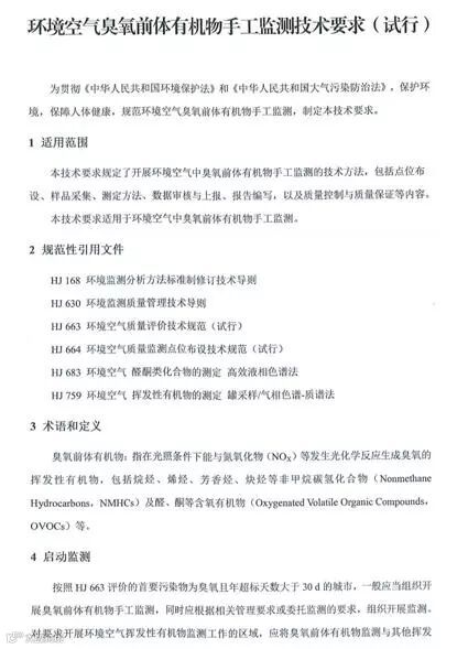
各市(州)生态环境局,省生态环境监测总站:
为落实《打赢蓝天保卫战三年行动计划》有关要求,提升臭氧等大气污染防治工作的科学化、精细化水平,根据生态环境部印发的《2019年地级及以上城市环境空气挥发性有机物监测方案》(监测函〔2019〕11号),结合我省实际,我厅制定了《2019年四川省城市环境空气挥发性有机物监测方案》。现印发给你们,并提出如下要求:
一、各市(州)生态环境局要加强对监测工作的组织领导,确保该项监测工作按时高质量完成,按时报送监测结果。
二、各市(州)生态环境局根据实际情况,可采取购买服务的方式委托具备资质的环境监测机构参与城市环境空气挥发性有机物监测工作。
联系方式:生态环境监测处 孙 谦 028—80589098
四川省生态环境监测总站
分析测试中心 赵云芝 028—61502638
大 气 室 饶芝菡 028—61502629
四川省生态环境厅办公室
2019年5月17日
附件
2019年四川省城市环境空气挥发性有机物
监测方案
挥发性有机物(VOCs)是臭氧污染的重要前体物,为积极推进环境空气VOCs监测体系和能力建设,摸清生成臭氧的重点VOCs种类,掌握重点VOCs浓度水平和变化规律,支撑开展臭氧污染防治工作,根据生态环境部印发的《2019年地级及以上城市环境空气挥发性有机物监测方案》(监测函〔2019〕11号),结合我省实际,制定本方案。
一、监测范围及项目
2019年,四川省21个市(州)均要开展环境空气非甲烷总烃(NMHC)和VOCs组分指标监测工作。
成都市在《2018年重点地区环境空气挥发性有机物监测方案》(环办监测函〔2017〕2024号文)基础上,从5月份开始,增加非甲烷总烃(NMHC)指标监测。
眉山市、自贡市监测项目为非甲烷总烃(NMHC)、57种非甲烷烃(PAMS物质)和13种醛酮类VOCs组分。
其余18个市(州)监测项目为非甲烷总烃(NMHC),有条件的或出现臭氧超标的地方,要开展57种非甲烷烃(PAMS物质)、13种醛酮类VOCs组分,监测项目详见附1。
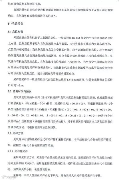
二、监测点位
每个城市应至少在城市人口密集区内的臭氧高值区域,设置1个监测点位;有条件的城市,要在城市上风向或者背景点位、VOCs高浓度点位、臭氧高浓度点位与地区影响边缘监测点(下风向点位)增设监测点位。
全省环境空气挥发性有机物监测站点位见附2。
三、监测方式
采用手工监测或自动监测的方式,鼓励有条件的城市开展自动监测。为了确保监测数据可比性,自动监测仪器建议优先选用符合国家生态环境保护相关标准,通过环境监测仪器适用性检测的相关产品。
四、监测时间和频次
(一)手工监测
全省21个市(州)监测时间和频次如下:

(二)自动监测
非甲烷总烃(NMHC)、VOCs组分自动监测仪器全年运行,每小时出具1组监测数据,自动监测设备与中国环境监测总站(以下简称监测总站)数据业务平台联网。建议VOCs组分自动监测点位同时配有NO、NO2、O3、CO和气象等监测设备。
五、监测方法
环境空气中非甲烷总烃(NMHC)、VOCs组分指标监测方法详见附3。
六、质量保证与质量控制
为保证监测数据的准确性,采用交叉检查、统一质量保证与质量控制措施、数据审核等手段,对样品采集、分析测试等环节进行质量保证与质量控制管理。
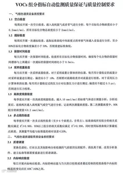
手工监测部分:参照《环境空气臭氧前体物有机物手工监测技术要求(试行)》(环办监测函〔2018〕240号)(详见附4)。样品采集及测试过程中,严格按照标准方法的要求,开展质量保证与质量控制工作,并填报相关原始记录表格;对所属站点数据有效性进行审核,并定期组织开展交叉检查,检查采样点位周边情况、采样器性能(包括采样流量的准确性和稳定性)、样品存储条件、采样人员的操作流程、质谱调谐报告、质控记录等,交叉检查方案另行制定发布。同时,省总站分析室将定期通过抽查质控记录、盲样考核、实验室间比对等方式,检查各单位质控措施实施情况。
自动监测部分:严格按照作业指导书和操作流程,开展自动监测设备的运行和维护,采用可溯源的标准样品进行质控,确保监测数据的准确性、可溯源性。自动监测设备应最大限度保证连续在线运行,在线率不低于80%,数据有效率不低于85%。重大活动保障或重污染时段,设备不得无故停机(自动监测具体质控要求参见附5)。
七、数据报送与传输
手工及自动监测结果均通过监测总站数据业务平台(http://106.37.208.242:30005/cnemc/login.jsp)上传。数据单位统一为标准状态下(0℃,1标准大气压)的体积浓度(nmol/mol),数据保留小数点后两位。各市(州)定期向省总站报送行政区域内所有点位上月的监测数据报表(格式见附6)和分析报告。省总站将定期通报各地监测结果上报的及时性、完整性等情况。
八、组织实施
从2019年5月起,各市(州)开始开展VOCs监测工作。
各市(州)环境监测站负责本地所有手工及在线监测的质量保证与质量控制工作,承担本行政区域内自动监测设备与监测总站数据联网以及手工及在线监测数据审核、数据报送工作。每日10点至次日10点(具体参见第四节“监测时间和频次”)进行VOCs手工采样;每月2日前完成上月VOCs手工、自动(自动监测点位包括NO、NO2、NOy、HONO、CO、O3、PANs、气象参数、紫外辐射强度、光解速率等监测数据)监测数据的审核工作,并将审核后的手工监测数据报送至省总站分析测试中心;每月3日前向省总站报送上月数据质控报告,手工质控报告中应包含校准曲线、检出限、连续校准、实验室空白、运输空白、平行样等质控结果和标气证书等内容,手工监测数据相关的资料报送至省总站分析测试中心,自动监测数据质控报告报送至省总站大气室。
省总站分析测试中心和大气室分别完成对各市(州)VOCs手工和自动监测的质量控制工作:每月5日前省总站分析测试中心、大气室分别将终审后的手工、自动监测数据上传至国家数据业务平台;每月10日前省总站分析测试中心完成上月的VOCs手工监测数据质控报告,省总站大气室完成上月的数据分析报告,并报送至中国环境监测总站和四川省生态环境厅。

















































来源:四川生态环境
- END -
声明
本微信公众号对所有原创、转载、分享的内容、陈述、观点判断均保持中立,推送文章仅供读者参考。本公众号发布的文章、图片等版权归作者享有,部分转载作品、图片如有作者来源标记有误或涉及侵权,请原创作者友情提醒并联系小编删除。

合作共赢 共创辉煌——大湾区环境研究院与中国电信战略合作签约仪式圆满举行
深化交流 开拓合作——清远市华侨工业园一行莅临我司参观考察
从未止步 一路向前——河南省新乡市机动车尾气遥感检测项目成功实施


