但问智能团队又一原创力作。
实战课程,我们只做企业级落地应用。
免费领取详细PPT资料(微信:huice666/danwen668)
基于 DeepAgent + Skills + Tools 框架的企业级自然语言转 SQL 智能体,采用创新的 SQL-of-Thought 方法论,实现 7 阶段精准推理,支持多数据库、46 种错误自修复能力,企业级落地反馈效果极好。
整体框架

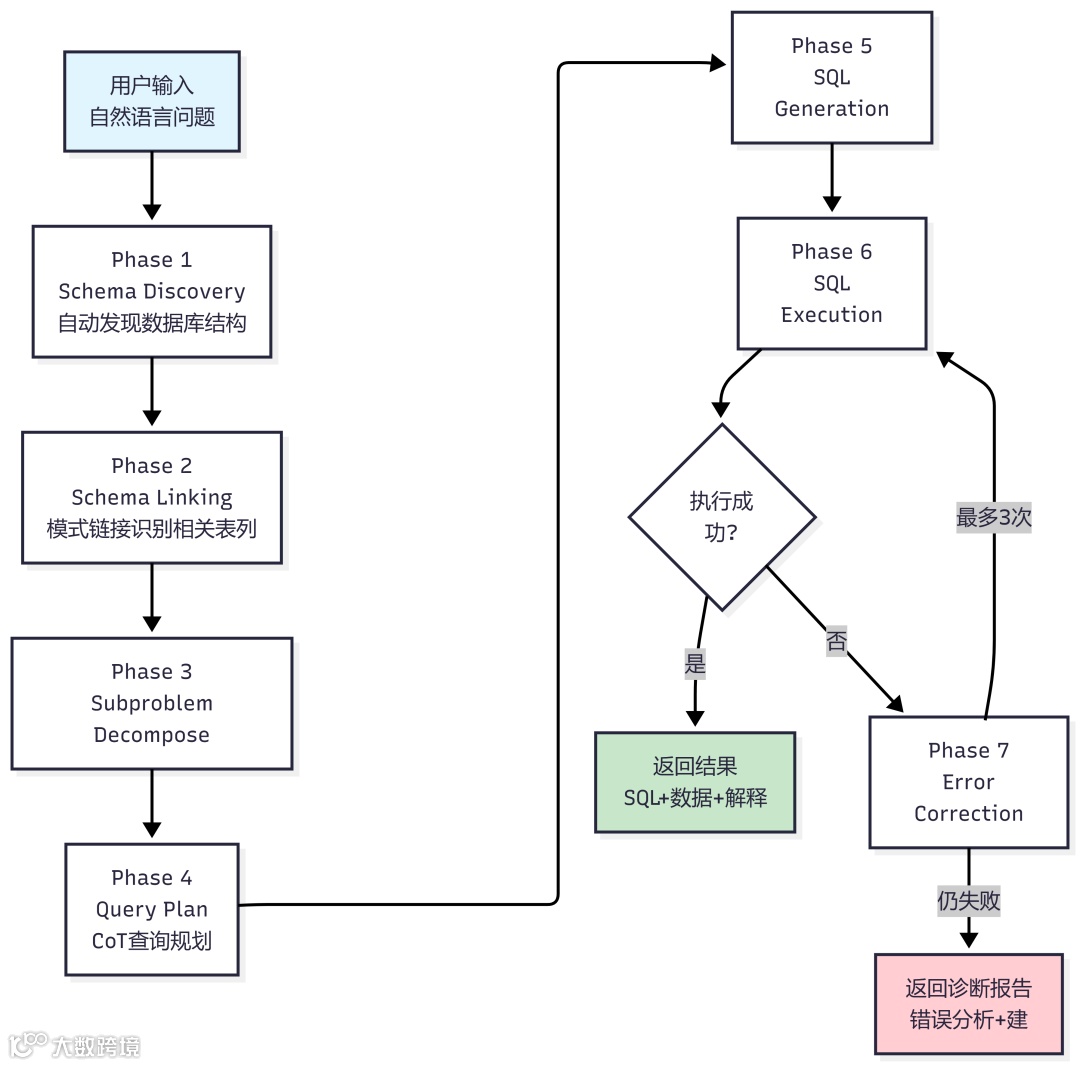
核心流程
我们借鉴了 Chain-of-Thought(思维链)的思想,创新性地提出了 Query-of-Thought 框架,将复杂的 NL2SQL 任务分解为 7 个精确定义的阶段
技术实现:Skills + Tools 双层架构
本系统的核心创新在于 SkillsMiddleware 框架的应用,实现了知识层与操作层的完美分离:
Skills:7个专家级知识文档
每个 Skill 都是一份详细的 SKILL.md 文档,遵循 Anthropics Skills 标准:
Tools:8个 LangChain 工具函数
Tools 层提供实际的操作能力,每个 Tool 都是类型安全的 Pydantic 模型:
# 工具调用示例流程
schema_links = schema_linking(question, schema_json)
subproblems = decompose_subproblems(question, schema_links)
query_plan = generate_query_plan(question, schema_links, subproblems)
sql_result = generate_sql(question, schema_links, query_plan, dialect="sqlite")
execution = execute_sql(sql_result.sql, db_type="sqlite")
ifnot execution.success:
corrected = correct_sql(question, schema_links,
sql_result.sql, execution.error_message)
核心竞争力:企业级错误自修复体系
这是本系统与开源 NL2SQL 方案最显著的差异 —— 11 大类 46 种错误分类体系:
🔄 引导式纠错循环(Guided Correction Loop)
当 SQL 执行失败时,系统不是简单地重试,而是:
1. 错误解读 —— 分析数据库返回的错误信息
2. 错误分类 —— 匹配到 46 种错误类型之一
3. 根因分析 —— 确定是 Schema、逻辑还是语法问题
4. 纠正策略 —— 按优先级生成修复步骤
5. 最小修改 —— 只改错误部分,保留正确逻辑
6. 收敛验证 —— 最多 3 次重试,确保每次向正确方向前进
🌐 多数据库支持:一次开发,处处运行
系统通过抽象基类 + 工厂模式,统一支持多种主流数据库:
企业级安全策略
# 多层安全防护
_DANGEROUS_PATTERNS = re.compile(
r"\b(INSERT|UPDATE|DELETE|DROP|TRUNCATE|ALTER|CREATE...)\b"
)
_INJECTION_PATTERNS = re.compile(
r"(;\s*(DROP|DELETE|UPDATE|INSERT)\s+|(--\s*$)|(/\*.*?\*/))"
)
def validate_sql_safety(sql: str, read_only: bool = True) -> Tuple[bool, str]:
# 1. 禁止非 SELECT 语句
# 2. 检测 SQL 注入模式
# 3. 超时保护(默认30秒)
# 4. 结果集限制(默认10000行)
实际应用场景
场景 1:电商平台数据自助查询
业务人员:“上个月销售额最高的 10 个商品类目是什么?”
-- 系统自动生成
SELECT
c.category_name,
SUM(od.quantity * od.unit_price) as total_sales
FROM categories c
JOIN products p ON c.category_id = p.category_id
JOIN order_details od ON p.product_id = od.product_id
JOIN orders o ON od.order_id = o.order_id
WHERE o.order_date >= date('now', '-1 month')
GROUP BY c.category_id, c.category_name
ORDER BY total_sales DESC
LIMIT 10;
场景 2:金融行业合规审计
审计师:“找出所有在过去 6 个月内单笔交易金额超过 10 万美元的客户”
系统自动处理日期计算、金额过滤、多表 JOIN,无需审计师编写复杂 SQL。
场景 3:教育机构学生分析
教务人员:“计算每个学院 GPA 排名前 5% 的学生名单”
涉及子查询、窗口函数、百分比计算,系统自动生成优化过的 SQL。
性能与效果
企业级 Text2SQL 智能体系统通过以下创新点,为企业级落地应用提供可靠解决方案:
✅ Query-of-Thought 框架 —— 7 阶段精准推理,可解释性强
✅ Skills + Tools 双层架构 —— 知识可维护,操作可扩展
✅ 46 种错误自修复 —— 企业级稳定性,降低人工介入
✅ 多数据库统一支持 —— SQLite/MySQL/PostgreSQL/... 无缝切换
✅ 多层安全防护 —— 只读执行、注入检测、超时保护
欢迎加入智能体技术交流群
|
|

