点击上方 咏宝康养 关注我们
肌痉挛的定义
Lance ( 1980)对痉挛的定义为:“痉挛属于上运动神经元综合征的运动障碍表现之一,是一种因牵张反射兴奋性增高所致的、以速度依赖性肌肉张力增高为特征的运动障碍,且伴随有腱反射的亢进”。所谓牵张反射是指外力牵伸骨骼肌时,能反射性地引起受牵伸肌肉收缩的现象,其机制为牵伸兴奋了肌梭,通过γ环路引起梭外肌的收缩。
痉挛不仅仅只是运动障碍,它常常还伴随有感觉的异常,如痉挛肢体的疼痛、对温度异常敏感等。所以,2005年Pandyan把痉挛重新定义为:痉挛是一种由于上运动神经元损害所致的、感觉运动控制障碍,表现为间歇性或连续性的肌肉不随意激活。
肌肉痉挛(spasticity)俗称抽筋:是上运动神经元(UMN)损伤后,由于脊髓与脑干反射亢进而导致的肌张力异常增高状态。痉挛经常在脑或脊髓病变后出现,但并非所有的肌张力增高均称为肌肉痉挛。

误区|| 挛缩:是指关节本身、肌肉和软组织病变引起关节的被动活动范围受限。挛缩常见于骨骼、关节和肌肉系统损伤,各种类型的神经瘫痪、长期卧床、坐轮椅的患者等,和痉挛是不同的。

一定的肌张力是维持体位和肢体动作所必需的,但过高的肌张力则限制肢体的运动,影响日常生活活动,不利于对患者的护理与康复训练。如痉挛伴有疼痛还影响患者睡眠、情绪与精神心理状态。痉挛的征象还包括折刀现象、反射亢进、巴宾斯基征阳性及屈肌痉挛。
肌痉挛分类
痉挛常见于中枢神经系统疾病,如儿童脑瘫、脑卒中、脑外伤、脊髓损伤、多发性硬化等。 根据病变部位不同可分为:

①脑源性痉挛:如脑卒中、脑外伤和脑瘫引起的痉挛;
②脊髓源性痉挛:根据脊髓损伤的程度不同又分为完全性痉挛和不完全性痉挛两类;
③混合性痉挛:如多发性硬化引起的痉挛。
病理生理机制


(1)运动神经元兴奋性增强:包括兴奋性的输入增强,节段性输入(segmental afferents)增加,中间神经元的兴奋性增加(局部)以及下行通路(前庭脊髓束)的兴奋性增加。
(2)牵伸诱发的运动神经元突触兴奋性增强:如兴奋性中间神经元对肌肉牵拉的传入更敏感,兴奋阈(threshold)降低(低于正常的刺激)和增益(gain)增大(阈值不变,反射强度增大)。
(3)抑制性突触的输入降低:如Renshaw细胞募集(recruitment)受抑制,la抑制性中间神经元兴奋性降低或lb纤维传入减少。

节段反射通路
(4)脊髓上兴奋性改变:包括前庭脊髓束、网状脊髓束节段性反射功能改变,下行通路(如网状脊髓束)对接受皮肤和肌肉传入的中间神经元的抑制作用减弱或丧失。


概括来说,当上运动神经元发生病变后,高级中枢对脊髓的牵张反射的调控发生障碍,如中枢抑制作用的减弱和(或)兴奋作用的增强,其结果是使牵张反射的“最后共同通路”a运动神经元兴奋性增高,最终导致牵张反射过敏和反应过强,表现为肌肉发生不自主的较强或强烈的收缩,对被动牵伸呈现岀不同程度的阻力即痉挛。
康复治疗评定
对痉挛进行临床评估,不仅可以了解痉挛的严重程度,还可以进行痉挛的治疗效果比较,有利于治疗方案的制订。其中有量表和仪器评定,临床较多利用量表评定,特别是.Ashworth痉挛量表(Ashworth scalefor spasticity,ASS)和改良Ashworth量表(modified Ashworth scale,MAS)最为常用。
康复量表评定
1.Ashworth痉挛量表和改良Ashworth量表,它们是目前临床上应用最多的痉挛评定量表,具有良好的效度和信度。两个量表均将肌张力分为0~4级,使痉挛评定由定性转为定量。二者的区别在于改良Ashworth量表较Ashworth痉挛量表分得更细,前者在等级1与2之间增加了一个等级1+,其他则完全相同。
改良Ashworth痉挛量表

注:本表若没有1+,即是Ashworth痉挛量表(ASS)
近年来,国外有学者认为,Ashworth痉挛量表和改良Ashworth量表只评定了肌张力,而忽略了与痉挛关系密切的腱反射和阵挛,因此不够全面。根据文献报道,此两种量表评定上肢痉挛的信度优于下肢。
2.综合痉挛量表(composite spasticity scale,CSS),其内容包括3个方面即腱反射、肌张力及阵挛,目前主要应用于脑损伤和脊髓损伤后下肢痉挛的评定。该量表具有良好的效度与较高的信度。
3.两侧内收肌肌张力分级(bilateral adductor tone rating)该分级是评定髋内收肌群的特异性量表,主要用于内收肌痉挛的患者治疗前后肌张力改变的评定。包括0〜4个等级。
两侧内收肌肌张力分级

4.其他还有痉挛频率量表(spasm frequency scale)和痉挛的阵挛评分(clonusscore)等。
仪器评定
一般仪器评定需要仪器和对检查者的临床经验要求较高,也不太成熟,因而临床上的实用性有限,所以临床上用的较少
1.临床神经电生理检查如进行肌电图(EMG)检查,分析其H反射、F波、Hmax/Mmax
等。

2.钟摆试验(pendulum test)主要用于下肢股四头肌与绳肌痉挛程度的定量评定。
3.步态分析(gait analysis)是多通道动态EMG技术在步行与步态周期中的应用。
功能评定
痉挛常对患者的功能活动造成不同程度的影响,因此对于痉挛患者尚需评估其运动功能如床上活动、体位转移、平衡能力与步态等以及日常生活活动(ADL)自理能力等。
痉挛常对患者的功能活动造成不同程度的影响,因此对于痉挛患者尚需评估其运动功能如床上活动、体位转移、平衡能力与步态等以及日常生活活动(ADL)自理能力等。常可选择应用徒手肌力检查、关节活动范围(ROM)的测量、Brunnstrom运动功能、Fugl-Meyer量表、Barthel指数(BI)或功能独立性评定(FIM)、Berg平衡量表、Holden步行功能分级(FAC)、步态分析等,以全面了解痉挛对功能活动各方面的影响。
肌痉挛的康复治疗
在临床实践中,单从痉挛不能决定治疗,是否治疗痉挛以及如何积极实施有效措施应以患者功能状态为指导。只有当运动能力、体位摆放、照顾或舒适度等受痉挛的影响达到一定程度时,才需要进行以降低肌张力为目的的抗痉挛治疗。康复治疗方法包括常见的物理治疗、作业治疗、心理治疗、康复工程矫形器的利用等。


痉挛的治疗目标:包括改善活动能力、ADL、个人卫生;减轻疼痛、痉挛;增加关节活动度、扩大关节活动范围;增加矫形器配戴的合适程度,改善矫形位置,提高耐力;改变强迫体位、改善在床或椅上体位摆放,让患者自觉舒适;消除有害的刺激因素,预防压疮发生或促进更快愈合,使护理更容易;预防或减轻与肌张力异常有关的并发症如挛缩等,延迟或避免外科手术;最终提高患者及其照顾者的生存质量。

痉挛的治疗原则:痉挛的表现在不同患者之间差异很大,因此治疗方案必须个体化。治疗计划(包括短期、长期的目标)应清晰可见,而且患者及其家属、照顾者必须能够接受。


1. 消除加重痉挛的诱发因素
痉挛可由多种原因诱发,尤其是对于昏迷的、认知障碍和交流困难的患者。常见的原因包括尿潴留或感染、严重便秘、皮肤激惹(如压疮或外界感觉刺激增强如不合适的支具和尿袋)等。有时痉挛的恶化意味着潜在的急腹症和下肢骨折,尤其是不能准确表达疼痛和不能指出自己不适的患者。应首先消除这些诱发因素。
2.正确的体位与坐姿
(1)正确的体位:保持肢体抗痉挛的良好体位称为良姿位,可以预防痉挛的产生。如果痉挛已经产生,良好的抗痉挛体位还具有缓解痉挛的作用,应避免各种可以加重痉挛的体位。

(2)正确的坐姿:坐姿基本的原则是身体可维持在一个平衡、对称和稳定的体位上,既舒适又可发挥最大的功能。不同类型的坐姿系统最终目的都是保持骨盆稳定,不会倾斜,微微前倾,这样脊柱可保持腰椎前曲、胸椎后曲和颈椎前曲,髓通常维持在90°,膝和踝通常为90°。有严重痉挛的患者为了维持这种体位需要进行一系列坐姿装置的改进如足带、膝控制板、内收环、腰部支撑。
3.物理治疗
物理治疗方法包括神经发育技术、手法治疗、运动再学习法、功能性活动训练和物理因子治疗等,主要作用是缓解痉挛及其引起的疼痛,防止关节挛缩变形,提高患者的运动能力,从而尽可能地改善痉挛患者的生活质量。
(1)神经肌肉促进技术:主要依据人体正常神经生理和发育的过程,利用多种感觉的刺激,运用诱导或抑制的方法,使得患者逐步学会如何在控制肢体痉挛的状态下,以一种正常的运动方式去完成日常生活动作。如Bobath技术、Bunnstrom技术、Rood技术、PNF技术。

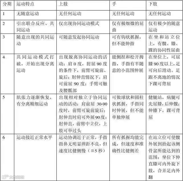
Brunnstrom提出的脑损伤后恢复的6个阶段
(2)手法治疗:目前认为,对痉挛肢体的关节实施手法牵伸,可以缓解肌肉的痉挛,改善关节的活动范围。手法牵伸时力量应缓慢增加,当感觉到肌肉等软组织的抵抗时,在此位置上保持至少15秒,然后放松,反复进行。痉挛肌肉到底牵伸多长时间比较合适还没有共识,一般认为每24小时至少应有2小时使肌肉保持在完全伸展状态。
(3)运动再学习:此法主要用于脑卒中患者,也可用于其他运动障碍的患者。此方法根据分析选择在7个方面(上肢功能、口面部功能、床边坐起、坐位平衡、站起和坐下、站立平衡、行走)中的任何一部分,设计出训练内容,但要消除不必要的肌肉活动。

(4)功能性活动训练:这是训练患者如何在控制痉挛的同时,自主地完成一些日常的生活动作。日常生活中的功能性活动训练包括床上翻身动作、坐位/立位平衡的维持、站起和步行训练等。
(5)物理因子治疗:包括功能性电刺激、生物反馈、温度刺激和超声波等疗法。
各种类型的直流电刺激特别是痉挛肌群和其拮抗肌群的交替电刺激、肌电生物反馈刺激、脊髓通电等,对降低痉挛肌群的肌张力均有较好的疗效。
神经肌肉康复仪:用于偏瘫、周围神经炎及损伤的治疗,可止痛、促进血液循环、调节神经肌肉功能。

4.作业治疗和心理治疗
对患者进行床上活动、体位转移、平衡能力与步态等以及日常生活活动(ADL)自理能力等。提高患者的ADL能力,家庭参与和社会参与能力。心理治疗主要包括对患者的健康教育和康复心理指导,让患者配和治疗,尽早康复等。
5.康复器具的应用
康复治疗器具是痉挛康复治疗中重要的治疗手段之一。能在一定程度上通过对肌肉的持续牵伸,骨骼、关节的固定,达到减缓肌痉挛、疼痛,预防畸形,防止关节挛缩,促进正常运动模式建立的作用。
肌痉挛康复袖带:有效的缓解肌肉痉挛,减轻肢体水肿。

让你的康复做起来更简单 !
扫描二维码获取
更多精彩
咏宝商城
来源:网络
点个
在看
你最好看

