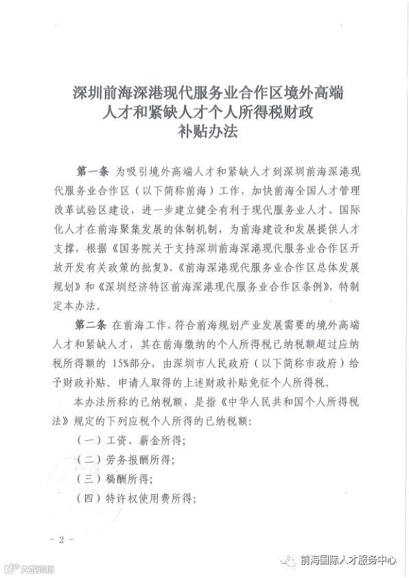
《国务院关于支持深圳前海深港现代服务业合作区开发开放有关政策的批复》(国函〔2012〕58号,以下简称《国务院批复》)第三条规定:“对在前海工作、符合前海规划产业发展需要的境外高端人才和紧缺人才,取得的暂由深圳市人民政府按内地与境外个人所得税负差额给予的补贴,免征个人所得税”,为前海实施特殊财税优惠政策提供了依据。为此,市政府印发了《深圳前海深港现代服务业合作区境外高端人才和紧缺人才个人所得税财政补贴暂行办法》(深府〔2012〕143号,以下简称《补贴暂行办法》),实施了“前海境外人才个税15%”优惠政策。
文件
<< 向右滑动查看下一张图片 >>
文件
<< 向右滑动查看下一张图片 >>
《补贴暂行办法》实施4年以来,共补贴境外高端人才和紧缺人才453人次,补贴金额合计超过1.73亿元。“前海境外人才个税15%”优惠政策在吸引境外人才方面成效明显:在个人所得税方面对标香港“标准税率15%”的标准,打造了前海“类香港”的税收环境,认定港籍人才约占总认定人数的50%,深港合作有了着力点;有效降低企业在前海的运营成本,促进一大批聘用境外人才较多的企业落户前海;个税补贴直接返补到个人,吸引境外高端人才在前海聚集。从整体上看,“前海境外人才个税15%”优惠政策是国务院批复前海规划的重要组成,是前海乃至深圳市吸引境外高端人才和紧缺人才的重要抓手,在实施过程中也备受企业、人才重视,影响力逐步提升,引才聚才效应大幅显现。
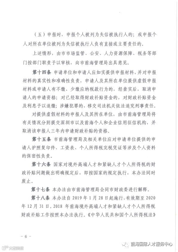
在《补贴暂行办法》的实施过程中,也遇到一些问题,比如一些条款不适应前海人才实际工作需要,一些条件性质的条款过于宽泛、难以实际操作,企业和人才也有反映申报流程、申请材料、经费拨付等方面存在一些操作问题,影响了“前海境外人才个税15%”优惠政策的发挥。为最大限度的发挥政策对企业和人才的吸引作用,我们结合《补贴暂行办法》失效需要修订的契机,认真调研听取了企业和人才的意见建议,征求相关部门的意见,对《补贴暂行办法》进行优化,起草了《深圳前海深港现代服务业合作区境外高端人才和紧缺人才个人所得税财政补贴办法》(以下简称《补贴办法》)。
(一)解决限定“个人所得”项目的问题。
《个人所得税法》第二条共有9项“个人所得”项目,《补贴暂行办法》第二条规定补贴范围为“在前海缴纳的工资薪金所得个人所得税已纳税额超过工资薪金应纳税所得额的15%部分”,仅限定为“工资薪金所得”,从扩展政策受益面、用好用足优惠政策角度考虑,我们在《补贴办法》第二条增加了“经营所得”“劳务报酬所得”“稿酬所得”“特许权使用费所得”4项“个人所得”项目,更好地引进和鼓励境外人才在前海工作、就业、创业。
(二)明确不得申请补贴的具体情形,删除表述含糊的规定。
《补贴暂行办法》第十八条规定“有其他违反法律、法规行为”的不予补贴,但关于法律、法规的具体指代,违反法律、法规的行为轻重及影响时限、单位及个人是否相互影响等均不明确,给实际操作带来较大困扰。因此,我们明确了具体不得补贴的行为,删除了《补贴暂行办法》第十八条“有其他违反法律、法规行为”等较为含糊的表述;同时参考处分期限等做法,在纳税或诚信记录等行为的基础上增加了三年的期限,三年后即解除限制。
(三)解决未满一年不予补贴及跨年度补贴的问题。
《补贴暂行办法》第十五条限定“上一年度的财政补贴申请”,且在第二条要求上一年度必须在前海工作满一年,条件不符合实际情况。例如,有的人才在7月份入职,就只能等到第三年才能符合申报条件,相关企业和人才对此意见较大。为进一步扩展政策受益面,方便人才申请,《补贴办法》第六条第(三)项将在前海工作的门槛修订为“上一年度在前海工作需满90日,两年内均可补充申报”,不在时间上对人才流动作出限制,解决部分人员一年内未满期限不予补贴或遗漏申报等问题。
(四)明确将财政补贴直接拨付给人才的个人账户。
《补贴暂行办法》第十六条规定“财政补贴资金由市财政委直接拨付至申请单位指定的账户”,再由企业拨付至个人账户。考虑到该补贴为针对个人的财政补贴,而在过往操作中出现了部分企业未及时将补贴拨付至个人的情况,因此我们在《补贴办法》第十一条将相关内容修订为“将资金直接拨付至申请人的个人账户”,保障人才权益。
文字|黄 文
排版|黄 文
校验|徐 凌
审核|梁见越
扫描二维码
有问题私我哦~
地址:深圳市南山区前湾一路19号 前海e站通服务中心
咨询电话:960090、36667588
邮箱:qhrc@szqh.gov.cn

