🎯 让每个人都能成为数据分析师
加微信huice666免费进群技术交流
该项目即将在大模型应用课程开源,期待您的加入
📖 项目概述
但问智能数据分析平台是一款基于前沿AI技术的企业级数据分析解决方案,集成了自然语言处理、知识图谱、智能问答等多项核心技术,为企业提供从数据连接到洞察发现的全流程智能化服务。
🎯 核心价值主张
● 🗣️ 自然语言查询 - 告别复杂SQL,用中文直接提问
● 🧠 智能理解 - AI深度理解业务语义,精准转换查询意图
● 📊 可视化洞察 - 自动生成专业图表,数据价值一目了然
● 🔗 知识图谱 - 构建企业数据关系网络,发现隐藏关联
● ⚡ 实时响应 - 毫秒级查询响应,支持大规模数据处理
🏗️ 整体技术架构
● 🤖 LangGraph多Agent系统 - 基于最新的AI Agent技术
● 🧠 多款大语言模型支持 - 强大的中文理解和推理能力
● 🔄 智能工作流 - 多Agent协作,自动错误恢复
● 🗄️ 多数据库支持 - MySQL、PostgreSQL、SQLite等
● 📈 Neo4j图数据库 - 构建企业级知识图谱
前端技术特色
● ⚛️ React + TypeScript - 现代化前端架构
● 🎨 Ant Design - 企业级UI组件库
● 📊 多图表引擎 - Chart.js、Recharts、G6可视化
● 🌐 响应式设计 - 完美适配各种设备
🌟 核心功能特性
1. 🗣️ 智能自然语言查询
告别SQL学习成本,用中文直接对话数据库
功能亮点
● 语义理解:深度理解业务术语和查询意图
● 智能纠错:自动识别并修正查询中的错误
● 上下文记忆:支持多轮对话,理解前后文关联
● 实时建议:智能提示相关查询和优化建议
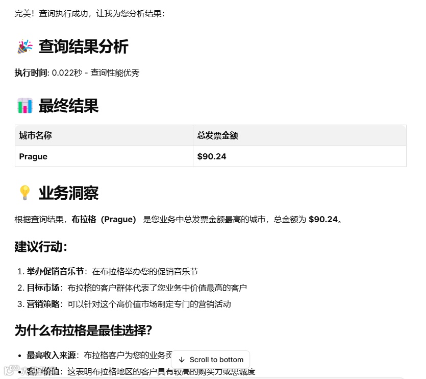
使用示例:
用户输入:"查询上个月销售额最高的前10个产品"
系统理解:时间范围(上个月) + 指标(销售额) + 排序(最高) + 数量限制(前10)
生成SQL:SELECT product_name, SUM(sales_amount) as total_sales
FROM sales_records
WHERE sale_date >= '2025-09-01' AND sale_date < '2025-10-01'
GROUP BY product_name
ORDER BY total_sales DESC
LIMIT 10
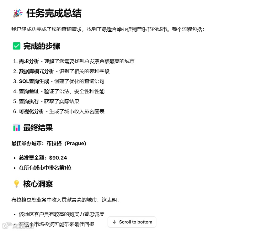
2. 🤖 多Agent智能协作系统
基于LangGraph的专业化Agent团队,各司其职,协同工作
Agent架构:
● 🎯 监督Agent:统筹全局,智能路由决策
● 🔍 Schema分析Agent:深度理解数据库结构
● ⚙️ SQL生成Agent:高质量SQL语句生成
● ✅ 验证Agent:多层安全和性能验证
● 🚀 执行Agent:安全可靠的查询执行
● 🔧 错误恢复Agent:智能错误检测和自愈
● 📊 图表生成Agent:智能数据可视化
工作流程:
AI自动选择最佳图表类型,让数据说话
智能图表推荐:
● 📈 趋势分析 → 折线图
● 📊 对比分析 → 柱状图
● 🥧 占比分析 → 饼图
● 🔍 相关性分析 → 散点图
● 📋 复杂数据 → 交互式表格
可视化特性:
● 自动配色:专业的配色方案
● 交互式操作:缩放、筛选、钻取
● 多格式导出:PNG、PDF、Excel
● 实时更新:数据变化自动刷新
4. 🕸️ 企业级知识图谱
构建数据关系网络,发现业务洞察
● 🔗 关系发现:自动识别表间关系
● 🎯 智能布局:多种专业布局算法
● 🔍 交互探索:点击、搜索、筛选
● 📱 响应式设计:完美适配各种屏幕
布局算法:
● Force-directed:力导向布局,展现自然关系
● Hierarchical:层次化布局,清晰展示结构
● Circular:环形布局,突出中心节点
● Grid:网格布局,整齐有序展示
5. 🔄 混合检索增强
结合向量检索和图检索,提供最相关的查询示例
检索技术:
● 🧠 语义检索:基于向量相似度的智能匹配
● 🏗️ 结构检索:基于数据库结构的精准匹配
● 🔍 模式检索:基于查询模式的历史匹配
● ⚖️ 融合排序:多维度评分,最优结果排序
💼 应用场景
🏢 企业数据分析
● 销售分析:“本季度各区域销售情况如何?”
● 客户洞察:“流失客户有什么共同特征?”
● 运营优化:“哪些产品的库存周转率最低?”
📊 商业智能
● 财务报表:“生成上月利润分析报告”
● 市场分析:“对比竞品销售趋势”
● 风险评估:“识别高风险客户群体”
🔬 数据科学
● 探索性分析:快速了解数据分布和特征
● 假设验证:验证业务假设和数据关联
● 模型准备:为机器学习准备高质量数据
🎯 项目优势
🚀 技术领先
● 最新AI技术:集成Agent、RAG、LangGraph等前沿技术
● 多模态支持:文本、图表、图谱多维度展示
● 高性能架构:支持大规模数据实时处理
🛡️ 安全可靠
● 多层验证:SQL注入防护、语法检查、性能优化
● 权限控制:细粒度的数据访问权限管理
● 审计日志:完整的操作记录和追踪
🔧 易于集成
● 标准API:RESTful API,易于系统集成
● 多数据源:支持主流数据库和数据仓库
● 云原生:支持容器化部署和微服务架构
💡 用户友好
● 零学习成本:自然语言交互,无需SQL知识
● 智能提示:实时建议和错误纠正
● 可视化操作:拖拽式图表配置
📈 使用效果
📊 效率提升
● 查询效率提升90%:从编写SQL到自然语言提问
● 学习成本降低80%:业务人员直接使用,无需技术培训
● 错误率减少95%:AI智能验证,避免人为错误
💰 成本节约
● 人力成本节约60%:减少数据分析师工作量
● 培训成本节约70%:无需SQL培训
● 维护成本节约50%:智能错误恢复和优化
🎯 实际案例展示
案例一:电商销售分析
场景:某电商公司需要分析双11期间的销售表现
传统方式:
-- 需要数据分析师编写复杂SQL
SELECT
p.category_name,
DATE(o.order_date)as sale_date,
SUM(oi.quantity * oi.unit_price)as daily_sales,
COUNT(DISTINCT o.customer_id)as unique_customers
FROM orders o
JOIN order_items oi ON o.order_id = oi.order_id
JOIN products p ON oi.product_id = p.product_id
WHERE o.order_date BETWEEN'2024-11-01'AND'2024-11-15'
GROUPBY p.category_name,DATE(o.order_date)
ORDERBY daily_sales DESC;
智能平台方式:
用户:双11期间各品类的每日销售情况如何?
系统:✅ 已为您生成分析报告和可视化图表
结果对比:
● ⏱️ 时间节约:从30分钟缩短到30秒
● 🎯 准确性:AI验证,零错误率
● 📊 可视化:自动生成趋势图和对比分析
案例二:客户流失预警
业务需求:识别高风险流失客户
智能对话:
用户:哪些客户最近3个月没有购买,但之前是活跃客户?
系统:正在分析客户行为模式...
发现128位高价值客户存在流失风险
已生成客户画像和挽回建议
智能洞察:
● 📈 风险评分:基于RFM模型的智能评分
● 🎯 精准画像:客户特征和行为分析
● 💡 行动建议:个性化挽回策略
🔧 技术深度解析
🤖 AI Agent架构详解
监督Agent(Supervisor Agent)
classSupervisorAgent:
"""智能监督Agent - 工作流程协调者"""
def__init__(self):
self.worker_agents ={
'schema_agent': SchemaAgent(),
'sql_generator': SQLGeneratorAgent(),
'validator': SQLValidatorAgent(),
'executor': SQLExecutorAgent(),
'chart_generator': ChartGeneratorAgent(),
'error_recovery': ErrorRecoveryAgent()
}
asyncdefsupervise(self, state: SQLMessageState):
"""智能路由和状态管理"""
whilenot self.is_complete(state):
next_agent = self.route_to_next_agent(state)
state =await next_agent.process(state)
if state.has_error():
state =await self.handle_error(state)
return state
核心特性:
● 🔄 智能路由:根据当前状态选择最适合的Agent
● 🛡️ 错误恢复:自动检测错误并启动恢复流程
● 📊 状态管理:全程跟踪处理状态和上下文
● ⚡ 并行处理:支持多Agent并发执行
🧠 自然语言理解引擎
查询意图识别
def analyze_query_intent(query:str)-> QueryIntent:
"""深度分析用户查询意图"""
# 实体识别
entities = extract_entities(query)
# 关系识别
relationships = identify_relationships(query)
# 意图分类
intent_type = classify_intent(query)
return QueryIntent(
entities=entities,
relationships=relationships,
intent_type=intent_type,
aggregations=detect_aggregations(query),
time_filters=extract_time_filters(query),
comparisons=identify_comparisons(query)
)
语义增强技术:
● 🎯 实体链接:将查询中的实体映射到数据库字段
● 📝 同义词扩展:理解业务术语和别名
● 🔍 模糊匹配:容错处理,理解不准确的表达
● 💭 上下文理解:多轮对话的语义连贯性
📊 智能图表生成算法
图表类型决策树
defrecommend_chart_type(data_analysis: DataAnalysis)-> ChartRecommendation:
"""智能推荐最佳图表类型"""
if data_analysis.has_time_dimension():
if data_analysis.numeric_columns_count()==1:
return LineChart(reason="时间序列数据,适合展示趋势")
else:
return MultiLineChart(reason="多指标时间序列对比")
elif data_analysis.is_categorical_comparison():
if data_analysis.categories_count()<=10:
return BarChart(reason="分类对比,数据量适中")
else:
return HorizontalBarChart(reason="分类较多,水平展示更清晰")
elif data_analysis.is_proportion_analysis():
return PieChart(reason="占比分析,饼图最直观")
elif data_analysis.is_correlation_analysis():
return ScatterPlot(reason="相关性分析,散点图展示关联")
else:
return DataTable(reason="复杂数据结构,表格展示最全面")
🏆 行业对比优势
与传统BI工具对比
功能特性
|
传统BI工具
|
智能数据分析平台
|
学习成本
|
需要专业培训
|
🟢 零学习成本
|
查询方式
|
拖拽配置/SQL
|
🟢 自然语言
|
错误处理
|
手动调试
|
🟢 智能自愈
|
图表生成
|
手动选择
|
🟢 AI智能推荐
|
数据洞察
|
被动展示
|
🟢 主动发现
|
部署复杂度
|
复杂配置
|
🟢 一键部署
|
扫码免费进群技术交流

