大模型应用测试课程 两节课完成的落地项目
真正搞懂智能体生成高质量测试用例的核心秘诀
课程咨询/技术交流群:huice666/danwen668
基本目标:上传一份 PRD(pdf/图片/网络文档),几分钟 后拿到覆盖率可量化、可直接导入禅道/TestRail/Jira 的企业级测试用例集。
传统模式的天花板,正在被 AI 智能体打破。五大核心亮点,面试必杀神器。
基于 LangChain + Agent Skills + RAG+多模态文档解析中间件 构建了一套完整的 AI 测试用例生成系统,今天把整套工程实现完整拆开来讲。
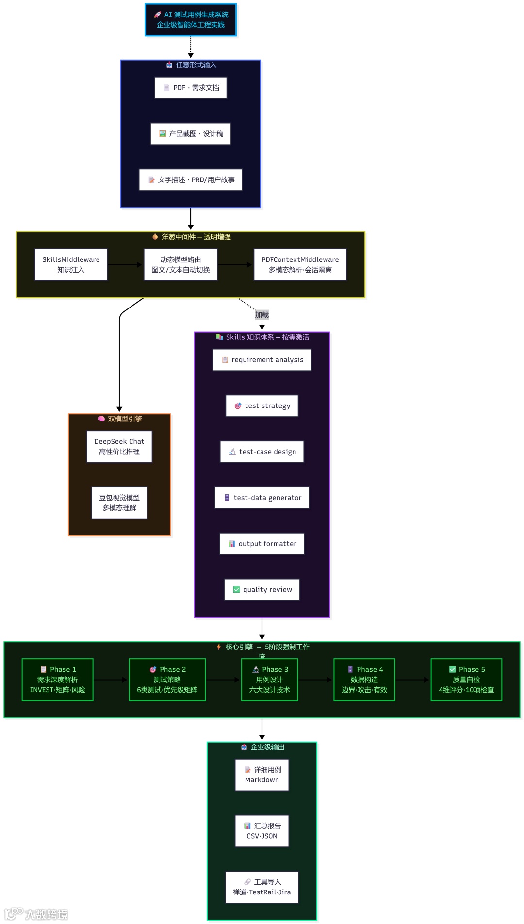
系统全景
先看整体架构,这套系统有 4 个关键设计与普通"接入 大模型 写测试"有本质区别:
① 不是单次对话,是有状态的智能工作流
② 不是通用 Prompt,是 Skills 知识体系驱动
③ 不是纯文本,是多模态(PDF + 截图)原生支持
④ 不是输出文字,是结构化、可导入测试工具的测试资产
📊 AI 测试用例生成全流程
📐 系统分层架构与洋葱中间件模型
核心亮点一:5阶段强制工作流,拒绝"乱出用例"
这是本系统最重要的设计决策之一。
普通 AI 助手接到"帮我写测试用例",往往直接开始输出。我们的系统在 SYSTEM_PROMPT 层面做了强制工作流约束:
Phase 1:需求深度解析 ← 强制首先执行,禁止跳过
Phase 2:测试策略制定 ← 基于分析结果选择测试类型
Phase 3:用例系统设计 ← 六大设计技术精准匹配
Phase 4:测试数据构造 ← 每条用例必须有具体数据
Phase 5:质量自检 ← 每个模块完成后自动执行
Phase 1 的强制性是整个流程质量的基石。系统会先输出:
● 功能测试矩阵:模块 × 8个测试维度(功能/数据/规则/状态/交互/权限/异常/性能)
● 风险热力图:🔴安全 / 🟠数据完整性 / 🟡兼容性 / 🔵性能 分级标注
● 测试范围声明:In Scope / Out of Scope,防止测试遗漏和过度测试
● 用例数量预估:让项目经理提前知道测试资源需求
在用户确认分析准确后,才正式进入用例生成阶段。
核心亮点二:6大 Skills 知识体系 — Agent Skills 规范的工程实践
这是本系统最有技术含量的部分,也是让 AI 真正"懂测试"而非"背测试"的关键。
Agent Skills
Agent Skills核心思想是渐进式披露:
● Agent 的 system_message 中只注入 Skill 的 name 和 description
● 当场景匹配时,Agent 主动读取对应 SKILL.md 的完整内容
● 大幅节省 Token,同时让知识按需激活
每个 Skill 是一个目录,包含一个标准 SKILL.md:
---
name: test-case-design # 必须与目录名完全一致
description: 核心测试设计Skill,当需要为具体功能点设计测试用例时激活...
---
# 测试用例设计方法论 Skill
## 六大测试设计技术
...(完整的技术详解)
我们设计了 6 个领域级 Skills
📊六大测试设计技术体系
SkillsMiddleware 的加载机制
skills_root = Path("./src/workspace/testcase").resolve()
skills_middleware = SkillsMiddleware(
sources=["/skills/"] # 虚拟路径,映射到 skills_root/skills/
)
框架在 before_agent() 阶段遍历 /skills/ 目录,解析每个 SKILL.md 的 YAML frontmatter,将 name + description 注入 system_message。Agent 在运行时按需读取完整 Skill 内容。
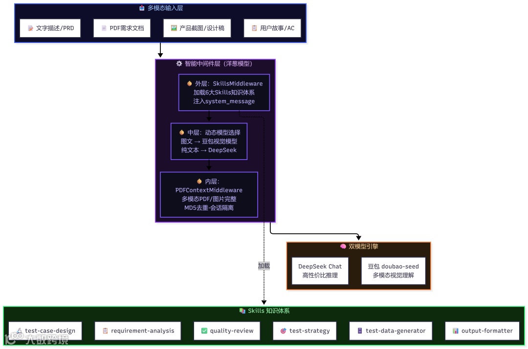
核心亮点三:多模态 PDF 解析中间件
测试工程师的需求文档五花八门——有 PDF、有带截图的 PRD、有设计稿图片。系统通过 PDFContextMiddleware 统一处理:
用户上传 PDF
↓
MD5 hash 去重(同文件不重复解析)
↓
多模态PDF解析器 解析(保留表格结构)
↓ [可选] ENABLE_PDF_MULTIMODAL=true
豆包视觉模型解析图片内容
↓
per-session 会话隔离(thread_id 键值)
↓
追加到 system_message(保留 Skills 内容)
核心亮点四:动态双模型路由
@wrap_model_call
async def dynamic_model_selection(request, handler):
if _has_image_in_messages(request):
model = image_llm_model # 豆包 doubao-seed-1-6-vision
else:
model = deepseek_model # DeepSeek Chat
return await handler(request.override(model=model))
● 纯文本需求 → DeepSeek Chat(成本低、速度快、推理强)
● 含图片需求 → 豆包多模态视觉模型(截图/UI设计稿/流程图直接理解)
用户无需手动切换,系统自动感知消息内容,智能路由到最适合的模型。
核心亮点五:企业级用例规范,不可违背的红线
系统在 SYSTEM_PROMPT 中内置了 8条强制红线,违反则要求立即自我纠正:
❌ 禁止出现(必须被替换)
✅ 强制包含的字段
每条用例必须含:编号(TC-项目-模块-序号)、优先级(P0/P1/P2/P3)、前置条件(独立可准备)、具体测试步骤、具体测试数据、可量化预期结果、需求追溯(REQ-XXX)。
技术栈一览
📐 完整技术栈全景
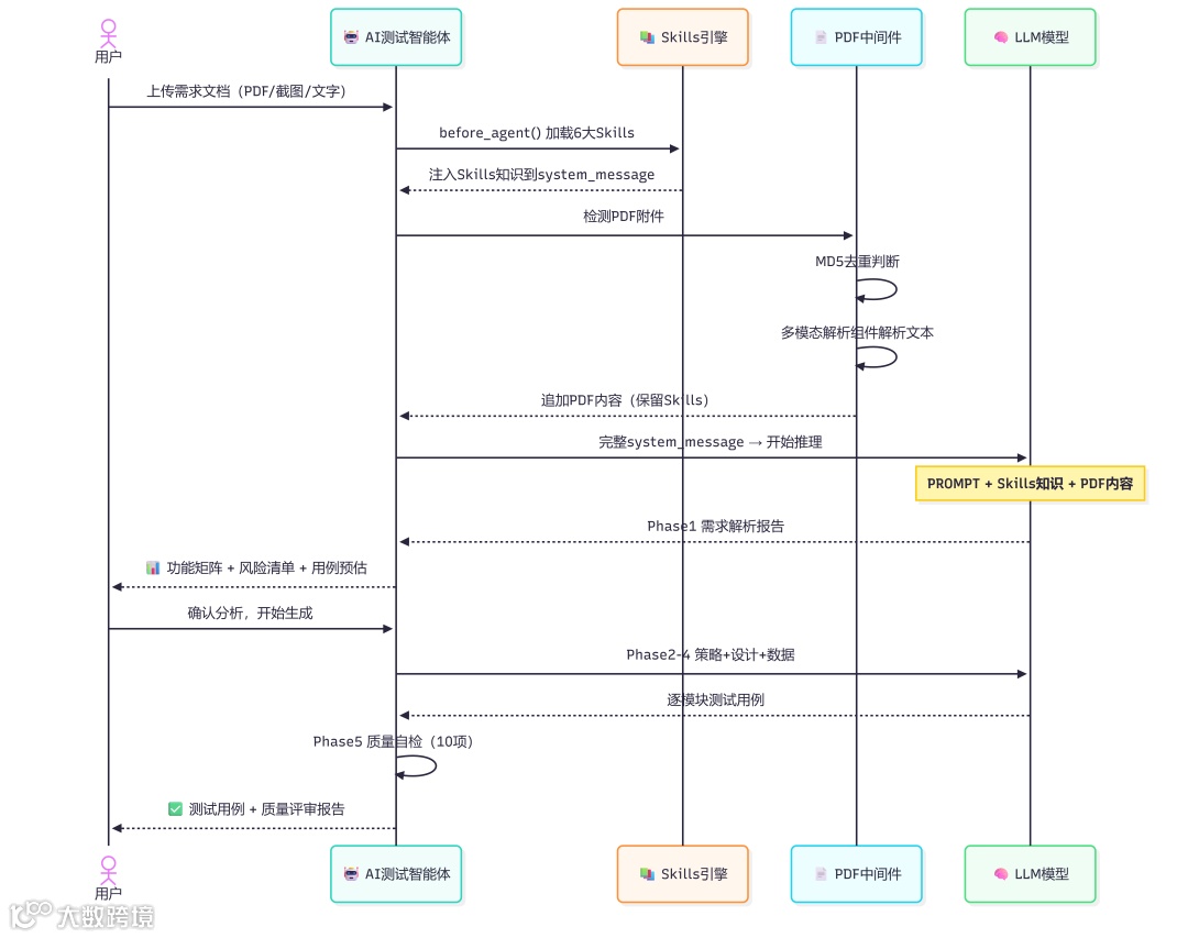
完整交互时序
📊端到端对话交互时序图
整个系统从用户上传文档到拿到测试用例,全程自动化,用户只需在 Phase 1 结束后确认分析报告一次。
欢迎加入智能体技术交流群
|
|

