
8月9日-8月29日可申报!
在前海合作区实际经营
从事商贸、现代物流
航运服务等业务的老板
快看过来



《深圳市前海深港现代服务业合作区管理局
促进商贸物流业高质量发展办法》
(不含商业分项)
2023年度申报指南
来啦!
最高支持金额可达
600万元!

扫描二维码查看
《深圳市前海深港现代服务业合作区管理局
促进商贸物流业高质量发展办法》
更多申报相关事项
一起往下看!
根据《深圳前海深港现代服务业合作区产业发展资金管理办法》(深前海规〔2020〕3号)、《深圳市前海深港现代服务业合作区管理局促进商贸物流业高质量发展办法》(深前海规〔2024〕10号,以下简称“《商贸物流办法》”),为做好2023年度《商贸物流办法》(不含商业分项)申报工作,现制定本申报指南。
在前海合作区实际经营,申报时未被列入严重失信主体名单,从事商贸、现代物流、航运服务等业务的法人或非法人组织及其分支机构及自然人。
2023年1月1日至2023年12月31日。
《商贸物流办法》第八条、第九条、第十条、第十一条、第十二条、第十三条、第十四条、第二十七条 、第二十八条。
2024年8月9日-8月29日。
(一)基础材料清单

点击图片可放大查看
备注:第十三条中的个人申报主体,无需按上述基础材料清单提交,按分项材料清单提交即可。第二十七条申报主体如果是非财政全额核拨事业单位,无需提交上述第6、第8项。
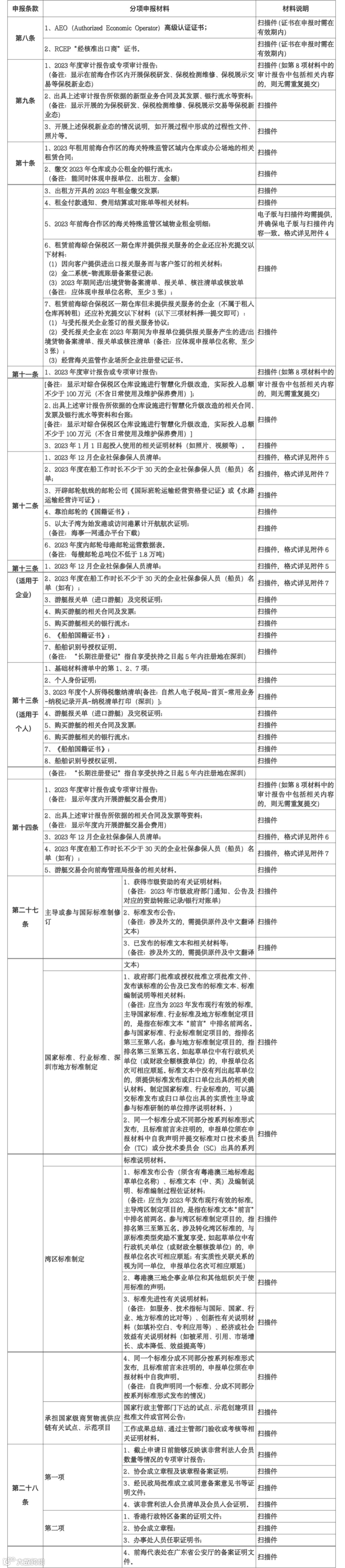
(二)分项材料清单

点击图片可放大查看
(一)机构申报的所有材料,除另有说明外,需加盖单位公章,非空白页(含封面)均需加盖申报单位公章,多页需盖骑缝公章,个人申报的材料无需加盖公章及骑缝章,但需每页签字;
(二)材料中的审计报告,均须由第三方有资质的会计师事务所出具,并加盖会计师事务所公章;
(三)线上可提交《申报指南》中所述申报材料的扫描件,扫描件系对原件的扫描,原件备查。
(一)递交资料
登录前海企业服务一体化平台,线上提交材料。网址:
https://qhsk.sz.gov.cn/qfythpt/enterprise/index.html(如有操作疑问,可进入平台参阅《用户手册》)。
(二)受理审核
前海管理局根据《商贸物流办法》及本申报指南对申报材料进行审核。
(三)公示
审核通过的在前海管理局官网进行公示,公示期为5个工作日。公示期内,有异议且异议成立的,取消相应扶持并进行公示。
(四)拨付资金
公示期满,无异议或异议不成立的,在申报主体提交银行账户确认函、办理人员身份证件及法人授权委托书等资料,并与前海管理局签订扶持协议后,前海管理局将相应扶持资金拨付至申报主体账户。
(一)《商贸物流办法》第十条所指“市场评估价格”由前海管理局委托第三方专业机构评估拟定,并向社会公布;
(二)本指南中的相关名词的解释,均以《商贸物流办法》规定为准;
(三)前海企业服务一体化平台要求的申报材料若与此申报指南不同,以前海企业服务一体化平台要求为准;
(四)本申报指南未尽事宜,由前海管理局负责解释;
(五)咨询电话(工作日9:00-12:00,14:00-18:00):
1、前海企业服务一体化平台操作问题:0755-88105454;
2、申报材料问题(不含商业分项):0755-88105495。
点击文章末尾左下方
“阅读原文”
可查看原链接并下载附件
👇 👇 👇


