

太空家园太空葬


2023年9月26日,由新华网联合百家媒体,中央电视台主持人主持召开的太空家园全国新闻发布会在北京中民大厦(维也纳酒店)召开。民政部社会事务司时任司长李书珊,时任巡视员张洪昌,中国殡葬协会会长助理孟浩,原航天员健康中心副主任高建义,河北省殡葬行业协会秘书长王植猛,中国养老福利协会杜娜,星际航天科技院院长吴国成,北社管生命文化学院荣誉院长孙树仁教授,北社管教研室主任张丽丽博士,教育部社会组织1+X证书培训机构负责人杨根来教授,民政部高级研究员肖成龙教授,全国殡葬标准化技术委员会委员裴春悦等行业领导和社会同仁出席了发布会。
会上,太空家园项目成功启动,并经过行业专家共同论证,成为我国不占用土地,不破坏地球生态环境的新型安葬形式。
— 前·情·回·顾 —
01
现代殡葬职业教育集团将太空家园评为优秀案例
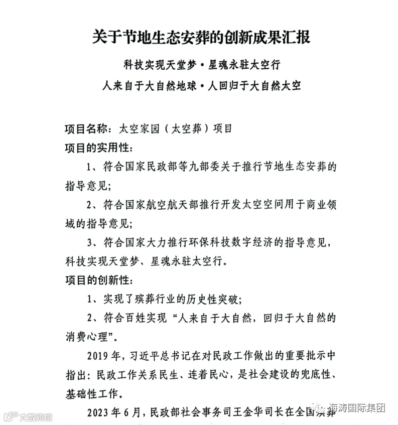
2023年10月13日,现代殡葬职业教育集团发出《征集2023年典型案例的通知》,本次共评选出优秀案例17个。海涛国际集团副总裁李曼将太空家园太空葬新型安葬方式写入《关于节地生态安葬的创新成果汇报》,成为现代殡葬职业教育集团2023年优秀案例之一。、

02
河北省殡葬行业协会将太空家园评为优秀案例
2023年10月13日,河北省殡葬行业协会发出《关于开展殡葬管理服务优秀案例评选活动的通知》,本次共收到优秀案例文章55篇,最终评选出一等奖2名,二等奖5名,三等奖8名。其中,海涛国际集团副总裁李曼起草的《关于节地生态安葬的创新成果汇报》被评为三等奖。并写入河北省殡葬行业协会第六届第三年度工作报告,海涛国际集团董事长孙智勇也在会上针对太空家园做了报告。
1、河北省殡葬行业协会评选结果

2、河北省殡葬行业协会年度工作报告


3、太空家园获奖文稿展示











