搜索
首页
大数快讯
大数活动
服务超市
文章专题
出海平台
流量密码
出海蓝图
产业赛道
物流仓储
跨境支付
选品策略
实操手册
报告
跨企查
百科
导航
知识体系
工具箱
更多
找货源
跨境招聘
DeepSeek
首页
>
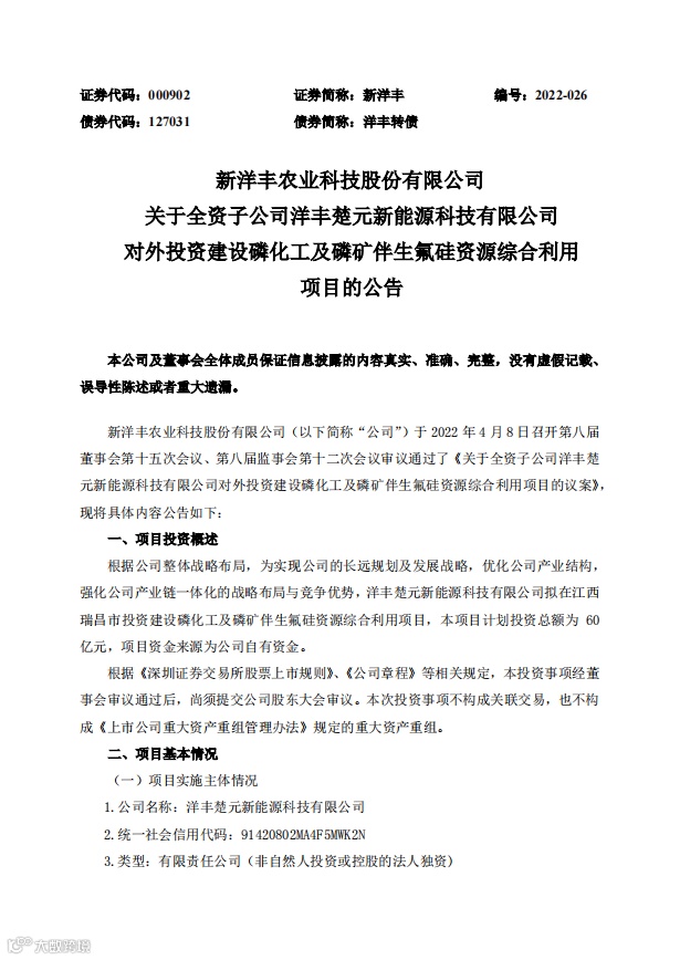
总投资60亿元!磷复肥行业龙头企业深化锂电布局
>
总投资60亿元!磷复肥行业龙头企业深化锂电布局
苏州三现电子科技有限公司
2022-04-13
2
4月11日,新洋丰发布公告称,其全资子公司――洋丰楚元新能源科技有限公司拟总投资60亿元,在江西瑞昌市投资建设磷化工及磷矿伴生氟硅资源综合利用项目。投资项目涵盖磷化工、氟硅化工和新能源材料三大产业。
具体来看,磷化工包括150万吨选矿、30万吨磷酸、25万吨净化磷酸、90万吨硫酸及10万吨高档阻燃剂、10万吨磷酸二氢钾、20万吨渣酸肥和150万吨磷石膏综合利用项目;氟硅化工包括3万吨无水氟化氢和2万吨白炭黑项目;新能源材料为1万吨六氟磷酸锂项目。新洋丰的本次对外投资,已于4月8日经公司董事会审议通过,并将于近期提交公司股东大会审议。
新洋丰创业于1982年,一直在磷化工领域深耕细作,从一家乡办小磷肥厂一步步成长为中国磷复肥行业的龙头企业。公司主导产品磷酸一铵和硫酸钾复
合肥
采用的是湿法磷酸生产工艺,即用硫酸分解磷矿石制得磷酸后用于肥料生产,而湿法磷酸生产过程中会产业大量的副产品氟硅酸。
公告详情如下:
【声明】内容源于网络
0
0
苏州三现电子科技有限公司
锂电池系统(PACK&PDU&BDU&BMS) 定制 研发 生产--服务于重卡,煤矿,储能,工程机械,无人机,机器人等多行业能源解决方案
内容
1159
粉丝
0
关注
在线咨询
苏州三现电子科技有限公司
锂电池系统(PACK&PDU&BDU&BMS) 定制 研发 生产--服务于重卡,煤矿,储能,工程机械,无人机,机器人等多行业能源解决方案
总阅读
184
粉丝
0
内容
1.2k