为提高储能安全,5月3日韩国提高储能系统安全标准以防止韩国储能系统着火。措施集中在强化电池安全标准,改进制造工艺、补足电池安装和运行管理方面的不足、确保火灾事故调查结果可靠性和确保实施能力的措施等。其中包括安装电池时,必须以5MWh或更低的单位安装防火隔板,在所有储能系统所在地建立实时安全管理系统等。
据悉,自去年6月以来,韩国工业、贸易和资源部已经调查了4起ESS火灾事故,并根据调查结果,听取了专家和业界的意见,提出了加强储能系统安全的措施。
原文如下:
强化电池安全标准,改进制造工艺
将当前充电速率限制更改为保修寿命,并要求通过符合性认证,以防止电池单元的热量流失。此外,在发生地面事故(电流不应流动的事故)时,将修订安全标准,以便在绝缘电阻低于制造商的阈值时发出警报。
电池制造商自主改进流程并更换电池,以解决电池制造过程中的问题。
补足电池安装和运行管理方面的不足
安装电池时,必须以5MWh或更低的单位安装防火隔板,并听取行业意见,在安全范围内放宽分离距离规定。
在运行管理方面,按照完善操作信息记录项目的方向修订标准,如急停时间(5秒以内)、电气因素、易燃气体和易燃气体,并建立监测或控制系统。
使用后根据电池等各种ESS的外观增加安全标准
使用后,电池需要由电池制造商或认证机构逐个系统地认证为稳定合格。基于钒的二级和流通池具有低热失控风险,建立了考虑其特性的设施标准。
对于移动储能系统,建立了安装标准,例如安装位置,距离和停止长度。不间断电源(UPS)与储能系统类似,因此使用储能系统安全标准,并且安装环境,设施标准和距离定义不同。
确保火灾事故调查结果可靠性和确保实施能力的措施
推进成立所谓“电气设备事故调查委员会”,对有缺陷的电气装置和部件实行召回令制度。尽管电灾灾害不断增加,但对受害者的赔偿并未及时完成,因此必须购买保险。
利用数字技术扩展安全管理基础设施
将在所有储能系统所在地建立实时安全管理系统,防止火灾,并通过在线检查减轻企业负担。
为确定火灾事故发生原因并阻止事故发生,建立以电池和系统为基础并进行测试和演示的安全管理基地。
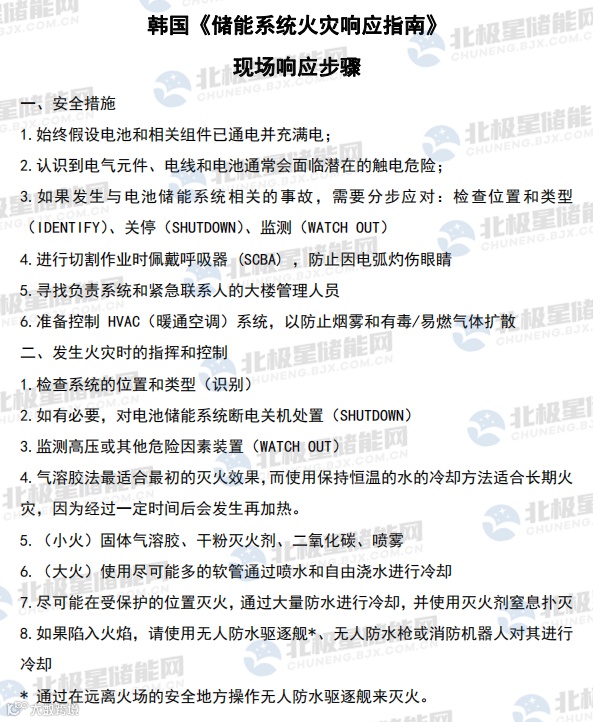
早在2月7日韩国消防部就曾发布《储能系统火灾响应指南》,文件指出储能系统起火和爆炸的主要原因是电池产生的可燃气体,而在储能系统起火时防止产生可燃气体的最佳方法是冷却电池,该响应指南针对不同的火灾程度给出了处置建议。


