研究表明,加拿大安大略省的电力系统将会受到实现净零经济的重大影响。加拿大各地政府的政策通常以客户需求和企业利益(例如ESG)目标为基础,致力扩大可再生能源供应,并最终实现脱碳目标。因此,该国的供配电系统将面临更多针对可再生能源发电的监管,由于电动汽车(EV)和各行业的更广泛电气化而导致电力需求增加,加拿大电网面临着保持安全可靠运行的压力。
安大略省的本地配电公司(LDC)及其客户越来越多地考虑部署储能系统作为非线缆替代方案(NWA)。而能源开发商及其客户可以利用储能系统来满足当前和未来的电力需求。本地配电公司(LDC)的客户希望更加灵活地管理他们的一些能源需求,以确保供电的可靠性,以及帮助他们的负载连接电网。储能系统可以为供配电系统提供所需的峰值容量以及所需的操作灵活性和可靠性(例如,配电服务包括提高系统可靠性和电能质量等)。可以扩大储能部署规模以满足电力系统需求,为需求增长不确定的规划提供多功能性。此外,储能系统可以部署在负荷中心附近,这样可以在电力需求较低的时期存储电力,并在电力需求峰值时期将电力供应给负荷中心,最终为配电系统和输电系统提供价值。
安大略省的本地配电公司(LDC)的客户应该将储能系统作为非线缆替代方案(NWA),这样做更具成本效益,并且可以满足难以预测的长期配电需求。安大略省能源部长Hon.ToddSmith认识到启用非线缆替代方案(NWA)的必要性。他在致安大略能源委员会(OEB)的一封授权信中说:“政府部门应该制定政策支持采用非线缆替代方案的投资,在成本效益高的情况下,对于在越来越多地采用分布式能源的情况下维持有效的监管环境至关重要。
此外,随着安大略能源委员会(OEB)发布2021年节能与需求管理(CDM)指南,本地配电公司(LDC)的用户更加重视能源效率、需求响应、储能系统、用户侧发电和创新解决方案的使用。以满足电力系统需求,并避免或推迟对传统电力线路基础设施的投资。”
然而,与本地配电公司(LDC)及其客户部署储能系统还面临立法和监管的障碍(例如政府法规和OEB规范和指南),包括与收入抵消相关的不确定性和风险。
与传统配电资产(例如电线杆和电力线路)不同,储能系统可以提供多种服务并产生额外收入,以抵消改造或升级配电系统的成本。本地配电公司(LDC)在提供受监管的配电服务之外获得的收入有助于减少其收入需求,并被视为“收入抵消”。
而收入抵消的增加将会降低配电服务的成本。因此,确保本地配电公司(LDC)得到适当的激励以实现收入抵消的最大化,例如收入共享,将有助于更广泛地采用具有成本效益的储能系统作为非线缆替代方案(NWA)。
如图1所示,相对于储能系统来说,传统配电设施投资的前期成本可能较低,但如果实现了安大略省独立电力系统运营商(IESO)管理的批发市场(IAM)和其他服务的收入抵消,那么储能资产的净成本也可能低于传统配电投资。

图1.收入抵消可以降低配电服务成本
监管机构在制定框架以支持本地配电公司(LDC)部署储能系统时,面临的潜在挑战之一是确保有适当的流程来最大限度地抵消收入,同时最大限度地降低电力客户的风险。
安大略能源委员会(OEB) 发布的2021年节能与需求管理(CDM)指南还承认本地配电公司(LDC)从批发市场获利的能力,这可能会改善纳税人资助的节能与需求管理(CDM)活动的业务案例。安大略能源委员会(OEB)表示这是成本回收和风险分配的开放式替代方法,并指出:“配电商也有机会通过安大略省独立电力系统运营商(IESO)的批发市场为其节能与需求管理(CDM)活动获取收入,从而降低需要通过配电费率获得资金的成本。如果可行的话,配电商应在其申请中描述其对这些收入的提议方法。配电商可以要求全额成本回收,并表明通过安大略省独立电力系统运营商(IESO)市场获得的任何收入将被视为用于降低配电率的收入抵消,或考虑配电商与其客户之间共担风险的替代方法。”
本地配电公司(LDC)在安大略省分布式能源的部署中发挥了重要作用,随着电网的发展,现在有机会利用这一经验。因此,本文探讨了提供配电服务的储能资源所有权的不同业务模式的可能风险和收益,其中包括:
•对四种主要的所有权框架的详尽描述。
•每个框架如何管理与收入抵消的相关风险的概述。
•安大略省的立法或监管限制。
•各种所有权模式的优缺点。
•不同所有权模式的司法管辖区示例。
•与最大化收入抵消和降低配电服务成本有关的其他监管考虑。
本文并不建议采用某一种所有权模式。与其相反,本文展示了考虑到配电系统的非线缆替代方案(NWA)所有权的监管灵活性的必要性,并认识到每个非线缆替代方案(NWA)可能具有独特的特征。在评估其所有权结构的适当性时,加拿大储能协会提出了一种以客户为中心的方法,以最大限度地降低配电服务成本,最大化其他电网服务的价值(即价值堆栈),并鼓励本地配电公司(LDC)客户减轻他们的风险。
图2.业务模式的注意事项
1. 配电系统的非线缆替代方案(NWA)的业务模式
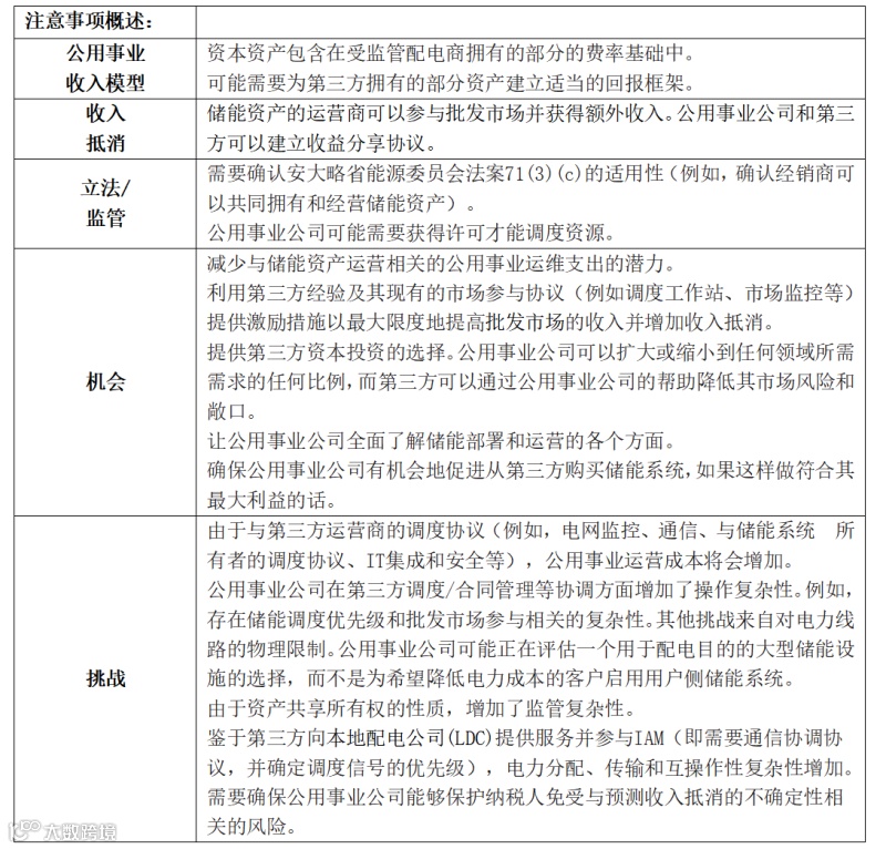
本节回顾了四种可能的业务模式,这些业务模式与储能系统的所有权有关,目的是储能系统可以作为配电系统的一种非线缆替代方案(NWA)。这些模型是根据加拿大储能协会的成员意见定义的。加拿大储能协会并不认可一种特定的模式,而是探索每种模式的潜在机遇和挑战。而提出的每个模型可能是相互排斥的,并提供了受监管的本地配电公司作为公用事业公司和储能开发商作为第三方的观点。
而根据每种业务模式的分析认识到,储能资产能够为本地配电公司(LDC)客户(例如可靠性服务、需求减少、账单管理等在内的用户侧服务)或区域或大宗客户提供额外服务(例如,输电服务或批发市场服务)。为简单起见,本文重点关注为批发市场(IAM)提供额外服务,并在适用的情况下通过容量管理和辅助服务(AS)获取收入。每个框架都适用于电网侧和用户侧储能应用。
本文中的业务模式侧重于将容量管理作为储能系统 的主要用例。其他用例可能适合不同的框架。例如,客户可能会投资部署储能系统来解决特定需求,例如提供电力质量或备份电源。在这些情况下,可能会有不同程度的公用事业公司的参与。
图3.本文考虑的四种业务模式
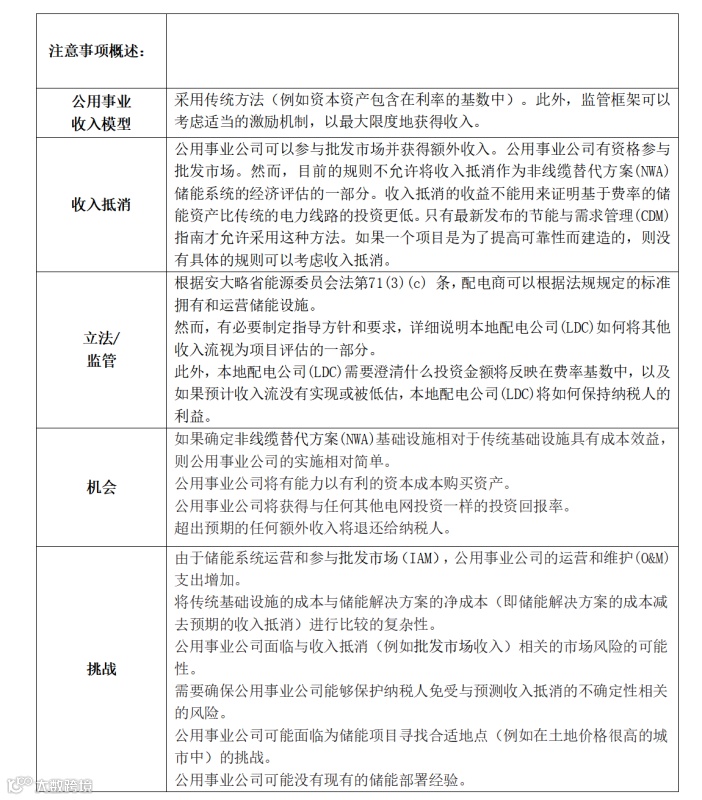
(1)公用事业公司拥有和经营储能资产
这种方法最接近传统的公用事业公司的经营实践,因为公用事业公司拥有提供配电和潜在客户特定服务的储能资产。公用事业公司还将根据配电系统需求(例如调峰)运行储能资产。作为储能资产的所有者和运营商,公用事业公司可以向批发市场(IAM)提供能源和容量,并获得额外收入。
公用事业公司本身也被激励寻求收入抵消,因为它们受到资本和运营和维护(O&M)预算的限制。因此,可以帮助抵消这些成本的额外收入,并允许公用事业公司在其预算内做更多的事情。
来自其他国家和司法管辖区的示例:
•美国巴尔的摩天然气和电力公司(BGE) 2.5MW/4MWFairhaven储能项目旨在解决容量限制。这是响应《马里兰州储能试点项目法案》而开发的几个项目之一。
•当储能系统没有用于配电可靠性时,将提供其他电力服务(包括频率调节服务)。
(2)第三方拥有和经营储能资产
通过这种方法,公用事业公司可以作为一个或多个储能资产的所有者或运营商的第三方获得服务。该模式使公用事业公司能够从独立部署或共址部署的储能系统中获取服务。其储能系统可以是电网侧或用户侧储能系统。
公用事业公司将采取竞争性流程,从第三方获得具有成本效益的配电服务。为了提供配电服务(例如对公用事业公司运营指令的响应要求),需要公用事业公司和第三方之间的运营协议来规定储能系统的运营。公用事业公司可以将土地出租给第三方用于部署和运营储能资产。由于第三方是所有者和运营商,他们可以向批发市场提供多余的容量管理或辅助服务(AS),并获得额外的收入。
重要的是要强调在公用事业公司和第三方之间建立适当的运营协议的重要性。配电资产和服务投资与可靠性直接相关,公用事业公司需要依赖这些资产来遵守电网服务指令。公用事业公司的资产性能与特定基准相关,例如电力系统平均中断持续时间指数(SAIDI)、电力系统平均中断频率指数(SAIFI)和客户满意度指标。因此,如果与非线缆替代方案(NWA)的运营相关的性能降低,预计公用事业公司和第三方将需要制定适当的性能要求和处罚。
该模型的变体可能是第三方拥有和公用事业公司控制的储能资产。在这种情况下,如果储能系统可以满足配电系统的需求,公用事业公司可以针对现有和新的储能容量服务发布招标来满足这一需求,这将在特定情况下控制第三方拥有的储能容量。储能系统提供者将通过降低并网成本或其他服务补偿获得补偿。
其他管辖区的示例:
爱迪生联合电气公司的储能项目
•爱迪生联合电气公司的REV示范项目包括四个业务电池储能系统(其规模为1MW/1MWh),项目总预算为1170万美元。
•部署在电网侧。爱迪生联合电气公司在关键峰值系统事件期间拥有优先调度权(与业主签署合同);主要客户向业主支付租赁款项。
•所有者参与纽约独立电力系统运营公司(NYISO)的批发市场;爱迪生联合电气公司和系统所有者之间共享的收入、
(3)公用事业公司拥有但由第三方运营储能资产
与第一种方法一样,公用事业公司是提供配电服务的储能资产的所有者,这反映了配电系统设备的传统资产所有权。然而,这种方法与第一种方法不同,因为公用事业公司将其储能系统出租给第三方运营商。与第二种方法一样,公用事业公司和第三方将签署运营协议,以提供配电服务。此外,第三方向批发市场(IAM)提供多余的能源、容量和辅助服务。通过这种方法,公用事业公司可能会在与第三方的协议中包含一个收入分享框架。如果储能资产规模过大,其中一部分电力可以向公用事业公司提供配电服务,而剩余的一部分电力则专门为批发市场(IAM)提供服务。
来自其他司法管辖区的示例:
波托马克电力公司(Pepco)的NationalHarbor储能试点项目
•为响应马里兰州储能试点项目法规而开发的几个储能项目之一。
•预计现有变电站在2027年将过载1%,在2028年过载2%(1MW/3MWh) 。
•部署在公用事业公司的电网设施中
•电池储能系统将为波托马克电力公司(Pepco)提供3小时的调峰服务,并将通过PJM市场获得额外收入。
(4)公用事业公司和第三方共享所有权和运营储能资产
这种方法将使第三方和本地配电公司(LDC)共同拥有储能资产。该资产将提供配电公司和其他本地配电公司(LDC)的客户特定服务以及参与批发市场机会。第三方负责储能资产的运营。公用事业公司和第三方将就运营成本和调度决策等所有权相关问题建立与共同责任相关的协议。需要注意的是,在这种情况下,第三方也有可能是公用事业公司,其储能资产位于用户侧。
例子:
•加拿大储能协会一些成员目前正在与安大略省本地配电公司(LDC)就这一模式结构进行谈判。
如上所述,作为安大略省的非线缆替代方案(NWA),储能系统有多种潜在的业务模式,每一种都有潜在的优势和劣势。
重要的是,所有审查的模式都需要额外的监管明确性才能有效实施,如图4所示。
图4.每种业务模式的核心监管概述

