点击蓝字关注我们
随着各地有序开展复工复产,各大企业纷纷筹备招才引智,抢占发展先机。前海国际人才服务中心与企业共抗疫渡难关,为您梳理国家、省、市、前海相关人才政策,推出人才政策汇编,为企业招聘、人才求职提供政策红利参考。
前海国际人才服务中心致力于为企业发展助力,为人才汇聚服务,将持续为您更新企业与人才政策,第一时间送上政策解读,敬请关注。
▼
国家
001
中共中央组织部关于印发《国家海外高层次人才引进计划管理办法》《国家高层次人才特殊支持计划管理办法》的通知
政策时限:自2017年2月24日起施行

▼
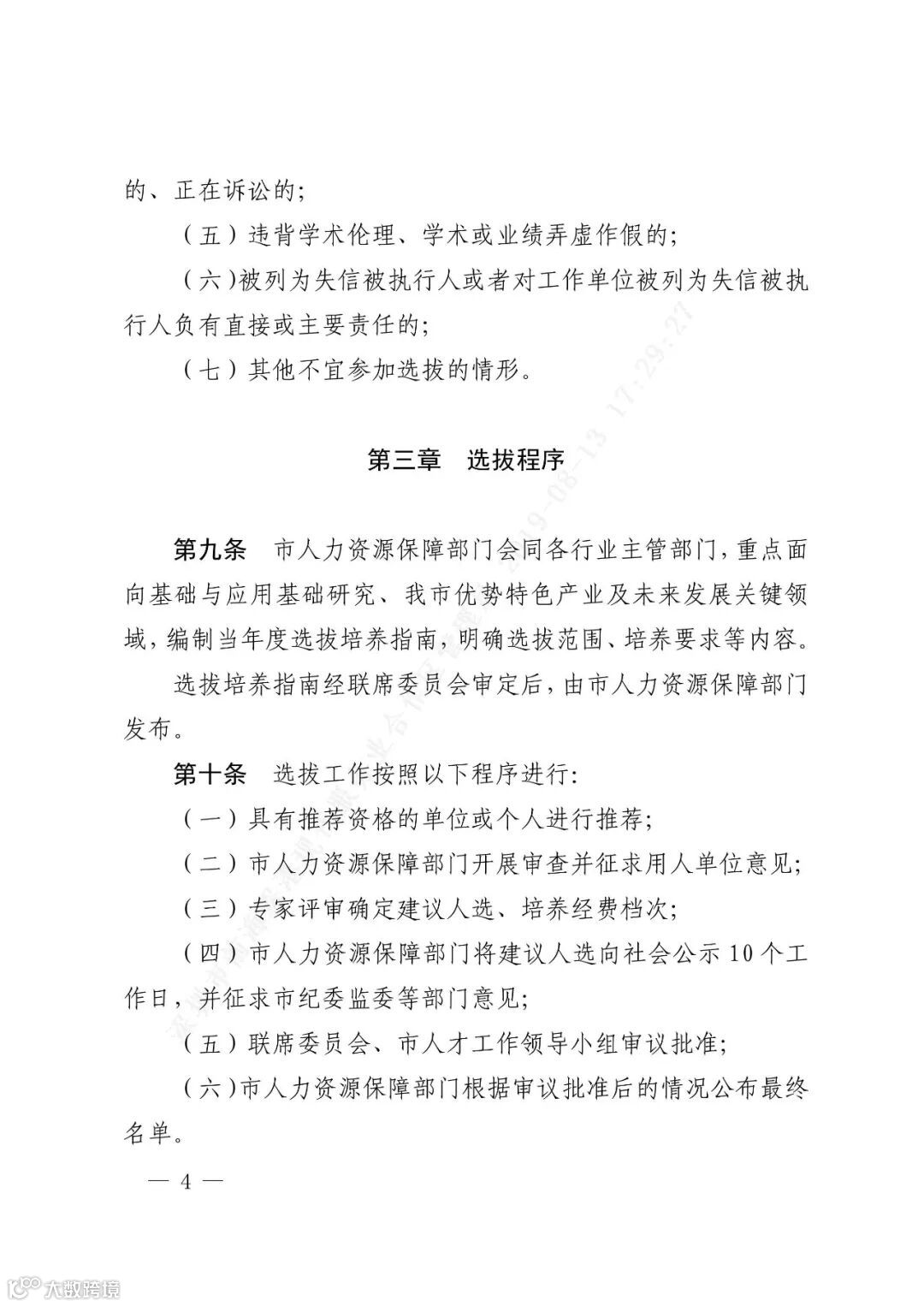
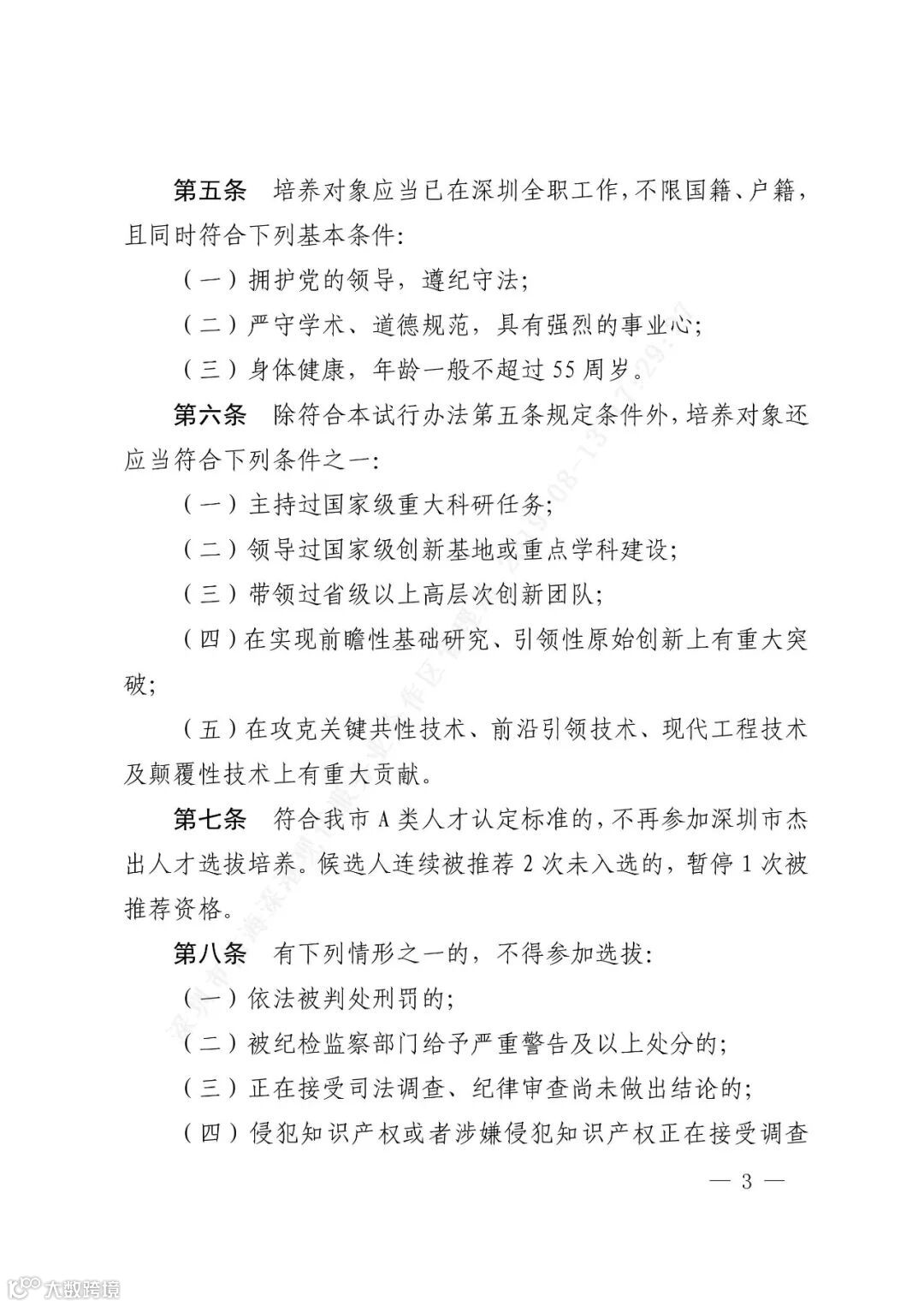
深圳
002
深圳市人民政府办公厅关于印发《深圳市杰出人才选拔培养实施办法(试行)》的通知
政策时限:自2019年9月1日起施行,试行期3年
咨询电话:0755-88123601

▼
003
深圳市人力资源和社会保障局关于印发《深圳市出国留学人员资格审定实施办法》的通知
政策时限:自2018年5月1日起施行,有效期5年
咨询电话:0755-88123456

▼
004
深圳市人力资源和社会保障局关于印发《深圳市人才认定标准(2015年)》的通知
政策时限:自2015年11月16日起实施


