搜索
首页
大数快讯
大数活动
服务超市
文章专题
出海平台
流量密码
出海蓝图
产业赛道
物流仓储
跨境支付
选品策略
实操手册
报告
跨企查
百科
导航
知识体系
工具箱
更多
找货源
跨境招聘
DeepSeek
首页
>
前海深港青年梦工场北区运动中心服务供应商招募公告
>
前海深港青年梦工场北区运动中心服务供应商招募公告
前海产发集团
2024-06-21
2
前海深港青年梦工场北区
运动中心服务供应商
招募公告
一、概况
为打造更具港式港味的高端现代创业园区,为入驻创业团队提供宾至如归的园区配套服务,现招募优质服务供应商入驻梦工场北区配套空间,项目概况如下:
前海深港青年梦工场北区(以下简称“项目”)位于前海城市客厅核心区域,总占地面积约9万平方米,总建筑面积约为14.4万平方米,包含研发办公7.3万平方米、商业配套1.26万平方米、文化设施0.61万平方米、公寓0.47万平方米、公交首末站0.31万平方米、社区健康服务中心0.11万平方米及其他配套服务设施(含运动中心、食堂、熟食中心等)。
项目周边生活配套完善,基本实现衣食住行全覆盖,东临深圳人才保障房龙海家园,西临商业配套前海万象,北侧有微众银行项目,南侧有基金小镇、深圳改革开放干部学院等项目。此外,交通涵盖海陆空三方面,周边毗邻三个地铁站,40分钟内能够到达机场、蛇口港、以及两个高铁站。
项目是由建筑学界最高奖“普利兹克奖”得主理查德·罗杰斯爵士所主持设计,采用“高技派”的手法,同时结合岭南文化元素以及国际时尚元素所打造出来低密度生产、生活与生态高度融合的园区。
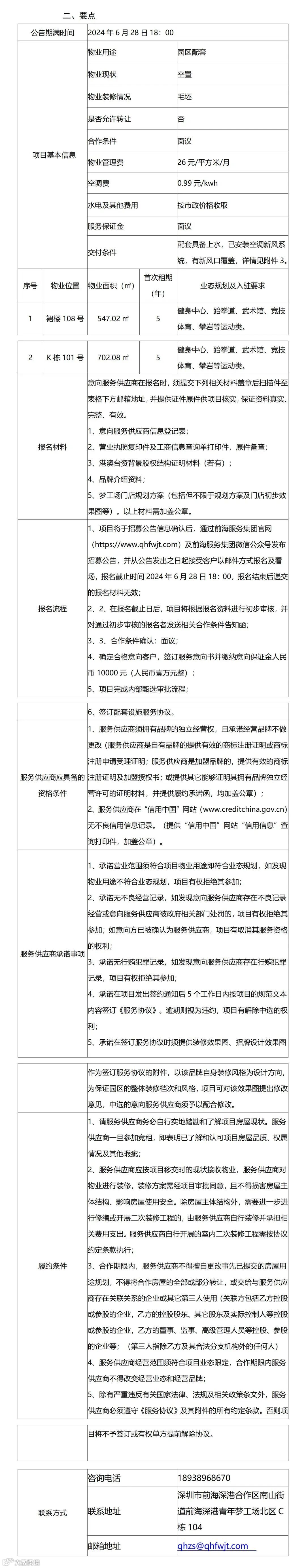
二、要点
附件
▲请扫二维码查看相关附件
深圳市前海园区运营有限公司
2024年6月21日
来源 | 前海服务集团
往
期
推
荐
粤港青年梦想的模样,在前海“具象化”了!
粤港青年梦想的模样,在前海“具象化”了!
成功的故事各不相同,前海的机遇殊途同归
1195家,香港团队占703家!
【声明】内容源于网络
0
0
前海产发集团
前海产发集团以打造国际水准、国内领先的综合服务运营商为愿景,坚持“使命担当、创新卓越、拼搏奉献、共创共享”的价值观和“深港合作共创时代价值、创新服务共享美好生活”的使命,全力塑造极致服务的前海品牌。
内容
0
粉丝
0
关注
在线咨询
前海产发集团
前海产发集团以打造国际水准、国内领先的综合服务运营商为愿景,坚持“使命担当、创新卓越、拼搏奉献、共创共享”的价值观和“深港合作共创时代价值、创新服务共享美好生活”的使命,全力塑造极致服务的前海品牌。
总阅读
0
粉丝
0
内容
0