“前海动态”,可以订阅更多资讯
2月份刚刚到来
深圳就又迎来了43个好消息
民生、娱乐、医疗、教育、交通建设……
各个方面应有尽有
☟
人社部出台政策鼓励职工提升技能,参加失业保险即可取得技能等级证书的企业职工最高可申领2000元补贴。

深圳按规定淘汰老旧车可获补贴,其中包括国Ⅰ国Ⅱ排放标准的汽油车、国Ⅲ排放标准的柴油车。申请前准备好车辆登记证件、车主身份证件和银行账户证件的权利人名称三证名称一致!否则不能申报哦。

随着新能源车辆的持续增长,对电能的需求量也随之增大,为填补充电缺口充电桩将增加7000个。不用为充电着急了~

出生登记、户籍迁入、迁出、定居等,深圳已实现48项户政业务全流程网上受理无需再特意请假来回奔波公安局。

深铁2017年底7条地铁线支持扫码购票和取票。2018年计划实现扫码进站。

深圳北站可以刷脸进站啦!最快只需要3秒!从此告别排长队!持二代身份证的旅客,通过“刷脸”自助进站。

此次车站新增的自助核验闸机,有9台分布在东广场的实名制验证区域、5台在西实名制验证区域还有2台在坪山快捷线候车室。

接种宫颈癌疫苗不需要再专门去香港了,在深圳就可搞定了。10月底深圳首针HPV疫苗成功接种。4价疫苗也在2017年底前后开始接种。另外,疫苗接种还支持在线预约,是不是更加方便了呢!

深圳市住房公积金管委会发布,公积金租房提取额度上调至65%,其他住房消费的额度也上调至40%。


银行取款支持“刷脸”
不再担心出门忘了带银行卡了!现在农行、招行、建行等银行ATM取款都可以通过电子面部识别器可以大方“刷脸”取钱了。



深圳车管所探索“互联网+”应用,打造24小时自助服务点。内配有“车驾宝”一体机、“蜂巢式”号牌存储柜,不仅能够自助办理补证换证类业务,还能够自助刷码取号牌,全天不下班。

外表看起来平平无奇,实则功能强大的“黑科技”路灯,智慧道路共同杆在罗湖爱国路以及南山区沙河西路已试点立杆。

1月18日起,旅客乘坐东航航班可以在空中使用手机,但需设置为“飞行模式”,可以连上wifi聊天、刷盆友圈、追剧啦。

支付宝将取代ETC,高速收费告别排队
2018第一波新花招来了!支付宝将取代ETC付款,从此告别排长队!将支付宝账号和车牌号绑定。

租房可对接入户入学等服务
深圳大力发展人才租赁住房,支持房地产开发企业、经纪机构、物业服务企业设立子公司拓展人才住房租赁业务,调动各类主体筹集人才租赁住房的积极性。

微信电子身份证要来了
有了它,出门就不用带身份证啦,遇到需要出示身份证的情况,掏出手机亮出“网证”就可以啦。

社保卡取现免费
在深圳12家银行:建行、市工行、市中行、市农行、招商银行、深圳农商行、市邮储蓄银行、市交行、中信银行、平安银行、光大银行、民生银行等12家银行利用社保卡跨行取现不收手续费!每月限三次,取款额不超过ATM规定上限。

老人这些都免费
60岁以上老人可免费接种流感和肺炎疫苗,除此之外还可以办理《深圳市敬老优待证》,60岁的女性老人可办理蓝证,65岁以上的男女老人可办黄证,65岁非深圳户籍的可办暂住老人免费乘车证。

1月1日起,进入中英街必须办理的《边境特别管理通行证》,10元办证工本费将正式取消。届时,中英街办证将实现网上预约,游客不再需要现场排队办证。

2017年11月15日东莞虎门滨海大道正式通车是东莞市中心城区与深圳前海的唯一快速通道从东莞大道出发接滨海大道,到达深圳前海只需约1小时。

历时2年,2018年武深高速将全线通车,一路游玩到湖南、湖北的梦想离深圳人又近了一步。

2017年10月12日起,铁路网上购买高铁票可自主选座啦!终于可以摆脱被逆着行车方向的座位支配的恐惧,喜欢坐过道的朋友们也可以重获身心自由!

广深港高铁终于千呼万唤始出来,深圳到香港最快只需14分钟,新增“一地两检”快速通关,今年将正式通车。


去年修建的深茂铁路联络线将引广州、佛山,在广州枢纽丹灶至佛山西联络线以及广珠线路改造工程完成后,可从佛山西出发,乘坐丹灶至佛山西联络线,经由江门站换乘深茂铁路前往深圳。

继深圳直飞泰国甲米航线开通后,还有3条国际航线出炉!圣彼得堡、洛杉矶、凯恩斯,说走就走,享受旅行。

通关能力3万人每日!2018年与港方同时建成并投入使用!去香港更方便啦!

梧桐山站举行盾构始发仪式,8号线一期工程(莲塘至盐田)线路,途经深圳市罗湖区、盐田区,包含9站9区间(含2号线三期),全长16.19公里。站点:莲塘口岸、仙湖路、莲塘(2号线三期),梧桐山南、沙头角、海山、盐田港西、深外高中、盐田路(8号线一期)。未来,分分钟去海边浪个痛快!

起于莲塘口岸,终点为龙岗金钱坳立交,与深汕、深惠高速公路连接,途经罗湖、龙岗、坪山三大行政区的,东部过境高速计划在2018年完工通车!

坂银通道落成
坂银通道计划2018年建成通车,以后从坂田到华强北、银湖等地,将无需绕行皇岗北路或者清平高速,福田中心区与坂田之间的距离将大大缩短!

穗莞深城际全线开通
穗莞深城际轨道全线,预计2018年年底开通,起于广州,经东莞至深圳机场,全长约87公里,开行站站停列车,采用公交化运营模式,全程运行仅需60分钟!

坪盐通道北起坪山区,现状锦龙大道-中山大道平交路口,南至盐田区盐坝高速、规划盐港东立交,预计2018年12月建成!

全长约22.2公里的南坪快速路三期,全线工程预计2018年年底建成通车。届时市民开车从前海至坪山只需1小时左右,将大大缓解坪山区内部交通压力!

云轨旅游专线试验线一期工程,起于高铁坪山站,终点为龙坪路与比亚迪路路口,共设车站9座,全长约8.7公里,2018年将正式建成投入使用!

1月3日到3月31日,深圳市原特区外,也就是宝安、龙岗、龙华3大区,路边临时停车泊位正式实施零!收!费!体!验!模!式!

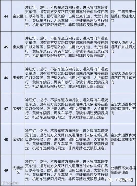
市交警局将公布启用88套高清电子警察设备,重点整治不礼让行人、冲红灯、逆行、不按车道行驶、机动车违反限行规定、非深号牌违反限行规定等多种违法行为。








高速免费上网
近日广深高速上正在测试高速上网,未来几年广东的高速公路将逐步覆盖免费WiFi市民开车出行可以体验免费超高速上网,速度堪比5G网络,煲剧看视频再也不用担心流量超啦~

高速免费通行
自去年起我大深圳就有6条高速免费啦,分别是梅观高速(梅林至观澜段)、惠盐高速的盐田坳隧道、龙大高速深圳段、南光高速、盐排高速、盐坝高速。未来将有更多的高速公路免费,大家可以任意开车出去浪啦~

从现在起新手再也不用担心,因为交通首违不会被处罚!“首违免罚”需同时具备的5种条件。
1、深圳市注册的机动车的所有人。
2、该违法行为未造成交通事故。
3、该违法行为发生之日前二十四个月内该机动车在本市无道路交通安全违法行为记录。
4、该违法行为仅被处以罚款处罚,且数额在五百元(含)以下。
5、机动车注册或者变更登记后已满二十四个月。

中国铁路总公司决定自2017年10月1日起,全国铁路取消铁路异地票售票手续费。在各火车站售票窗口、代售点窗口购买,异地火车票不再加收每张5元的手续费。

簕杜鹃是深圳市花,在深圳无论是在立交桥、小区院落、公园名胜,到处都可以见到这种娇小却极具生命力的花朵。

文化季由“一季六周三节点”构成六大文化主题将贯穿全程,正式开幕2017.11.09-2018.03.18持续4个月。分别为:海洋文化周、民俗文化周、影视文化周、原创音乐周、创意设计周和公园文化周。三节点指:开幕式、跨年活动和新春灯会庙会。


2月刚开始
竟然就有这么多的好消息
深圳人的好日子要来啦

前海动态整理报道/来源:深圳第一、深圳攻略、网络
版权归原作者所有,如侵将删
长按二维码关注我们

