序言:2018年9月6日,经第十三届中国智能交通年会活动学术委员会专家评审,前海智慧交通运营科技有限公司季楷丰、钟尖和耿军撰写的《前海19-03街坊多业主互联共享停车场停车费用清分机制设计 》被录用,并收录到大会优秀论文集。
摘要:前海深港现代服务业合作区是深圳市规划中的未来城市新中心,在前海“高强度+小尺度”的土地开发模式和地下空间一体化开发的背景下,产生了一种前海特有的、涉及多家开发单位统一建设并运营的多业主互联共享停车场。本文以前海合作区19单元03街坊地下停车场为研究对象,在对相关文献进行深入分析的基础上,设计了基于全视频车位检测技术的停车费用清分机制,并进行了停车费用清分机制和补偿清分机制流程的设计,建立了针对多业主互联共享停车场停车费用清分问题的二次0-1整数规划问题的求解模型.最后,根据多业主互联共享停车场和该清分机制的特点,提出了机制保障措施及建议。
关键词:多业主互联共享停车场;全视频车位检测技术;停车费用清分;机制设计
Abstract: Qianhai Shenzhen-Hong Kong Modern Service Industry Cooperation Zone of Shenzhen is located in the west of Shenzhen and is the new CBD of future city master plan. Under the “high-intensity+small-scale” land development pattern of Qianhai and the integrated construction of underground space, a multi-owner-owned shared parking lot involving multiple developers has been produced. In this paper, the mechanism of clearing the parking fee based on the full-vehicle parking space detection technology for the parking lot of Block 19-03 in Qianhai has been studied. Based on the in-depth analysis of the relevant literature, the parking fee clearance mechanism has been implemented. With the design of the compensation and settlement mechanism process, a 0-1 integer programming model has been built to solve the issue of multi-owner's benefits of shared parking. At last, according to the sharing of parking lots and the clearing mechanism, the supporting measures and suggestions are proposed for the government and the owners.
Key words: Multi-owner-owned shared parking lot ;Full video detection technology of parking space;Parking fees clearing;Mechanism design.
1 引言
前海合作区全称前海深港现代服务业合作区,位于深圳西部,伶仃洋东岸,是未来深圳的城市“双中心”之一,被定位为未来珠三角地区的“曼哈顿”。前海秉承以“高强度+小尺度”的土地开发模式和“高密度轨道+智慧交通”的交通发展战略,在此背景下,受地下空间一体化开发和地块尺度不足的原因,逐渐出现一种停车位分属多家开发商、各家开发商停车位所在区域完全互联互通、停车资源(出入口、坡道和车位等)共享共用的新型停车场,本文将其定义为多业主互联共享停车场。
前海19单元03街坊位于前海合作区妈湾片区,整个街坊的地块尺度约为300m×270m,有7个地块(地块编号从19-03-01到19-03-07),分别出让给7家开发商。地块19-03-01到19-03-07的配建车位数分别为430、248、170、265、171、491、202,由于各宗地界面局促,19单元03街坊地下空间为一体化开发,各地块地下停车区域完全互联互通,地块边界无任何物理隔离,内共设置6个停车场出入口坡道,其中,1#~2#、4#~6#坡道为双向出入坡道,3#坡道单向入口坡道,19-03-04地块和19-03-05地块须共用2#坡道,19-02-02与19-02-03须共用6#坡道,因此该停车场为典型的多业主互联共享停车场。根据公安交警停车场管理部门相关规定,该类多业主互联共享停车场只能办理一个停车场经营许可证,进行统一运营。由于多业主互联共享停车场停车位分属不同开发商,而停车场运营过程中,车辆可以由任一出入口进出,因此仅通过进出场记录无法判定停车费用的归属,因此有必要对多业主互联共享停车场停车费用的清分结算方法进行研究。
本文拟以前海合作区19单元03街坊为例,对多业主互联共享停车场停车费用清分机制进行设计。
图1 前海19-03街坊多业主互联共享停车场地下一层平面图
2 相关研究与应用综述
(1)目前类似停车场清分结算方法研究与应用现状
目前在国内还没有与前海19单元03街坊地下停车场类似的多业主互联共享停车场案例,涉及到多个受益方的停车场主要有深圳中航城地下停车场[1]和上海徐汇西岸传媒港地下停车场[2]。深圳中航城位于深圳市福田区,项目占地面积约10万㎡,地下停车场车位3517个,划分为13个地块, 分属多个不同的产权单位,主要功能区包括商业、住宅(公寓)、办公和酒店,但该停车场各产权单位的停车区域均有自己独立的出入口和坡道,停车区域边界也通过地下室墙体形成了连续的物理隔离,仅在通道处开设了与相邻停车区域的联系通道,联系通道通过道闸进行管控,并根据出入口道闸和联系通道的道闸数据来作为停车场清分结算的依据[1]。上海徐汇西岸传媒港地下停车场位于上海市徐汇区,项目占地共17万㎡,规划总建筑面积约100万㎡,地下46.6万㎡,项目业态包括商业、办公等多种业态,地下车库可容纳5200辆机动车辆停放,实行分区管理,各区通过分区联系通道或地下联络道连通,同样,该项目地下停车场也同样通过出入口道闸和联系通道的道闸数据来进行停车费用的清分结算[2]。
(2)其它交通领域清分结算研究现状
在其他交通领域,王三军,余骞等人[3]提出了基于AD-DFS算法的车辆争议路径识别方法,该方法能在标识点有限的情况下识别争议路径,并据此搭建了湖北省高速收费清分校核系统;吴曼[4]以西安市为例,对轨道交通线网票务收益清分结算模式进行了分析;徐石明,刘浪,赵华鸿等人[5]从总体框架、技术实施、软件功能等方面对电动汽车充换电服务网络的跨区域清分结算体系进行了研究;刘大龙[6]针对轨道交通多元化的建设和运营方式,以沈阳市为例,对其轨道交通票务清分体系进行了业务设计、技术设计、应用设计、接口设计等,并对实现后的系统进行了实施验证。
综上所述,目前国内外对于涉及停车费用的清分结算集中在多种支付方式的财务清分结算研究上,涉及多受益方的停车场停车费用清分结算研究应用主要是深圳中航城地下停车场和上海徐汇西岸传媒港地下停车场,但该类停车场边界有明显的物理隔离,仅通过边界处的连通道连通,各停车分区停车费用的清分结算可通过在各停车分区边界处连通道加装道闸来实现,但多业主互联共享停车场由于整个停车场为全互通,各宗地边界上没有物理隔离,因此无法通过在各宗地边界上的连通道加装道闸的方式来实现停车费用的清分结算,必须设计一种新的停车费用清分机制。在其他交通领域,清分结算研究与应用主要针对集中在跨区域、跨线路和多元支付背景下高速公路通行费、轨道交通票务费用以及电动汽车充换电费用的清分结算方面,且此方面的研究和应用已比较成熟,在相关研究中,通过轨迹识别与匹配来判定车辆行驶过程中跨区域、跨线路而产生的多运营方(或投资方)的财务清分结算方法,这对于多业主互联共享停车场停车费用清分结算是一个有益的启示。
3 停车费用清分机制设计
3.1 停车费用清分原理
(1)停车费用清分的基本原理
受目前国内外研究中对于多收益方的财务清分结算大多通过轨迹识别与匹配来判定收益的归属启发,可以通过车辆在停车场中的轨迹识别来进行停车费用的清分[1-4]。车辆停车过程可以分为车辆入场、找车位、车辆停泊、车辆出场四个过程,因此,车辆在停车场中的轨迹识别关键在于这四个过程中关键位置的识别和标定。在车辆入场时,该车辆的车牌号、入场时间、入口编号等信息会被入口管理系统记录,入场时间也将作为停车费用计算的起始时间。同样,在车辆出场时,该车辆相应的出场信息(车牌号、出场时间、出口编号等)会被出口管理系统记录,出场时间也将作为停车费用计算的终止时间。在车辆出场的同时,停车费用也会被计算出来,但仅通过现有信息仍无法判定停车费用的归属,因此需要在找车位和车辆停泊的过程中寻找新的轨迹标识。找车位过程中车辆行驶轨迹与通车道重合,但多业主互联共享停车场中通车道的属性一般难以判定,通车道可能为相邻宗地的边界,也可能是宗地内部通道,因此找车位过程中车辆轨迹无法作为停车费用判定的依据。车辆停泊过程是停车位最主要消费过程,车辆在停车位停放时处于静止状态,在多业主互联共享停车场中任何一个停车位都有其固定属性,是与宗地分区一一对应的,因此将车辆停泊时的位置作为判定停车费用的归属是最合理的,对车辆停泊位置的识别和标定也是停车费用清分的关键。
图2 停车过程示意图
(2)车位检测技术
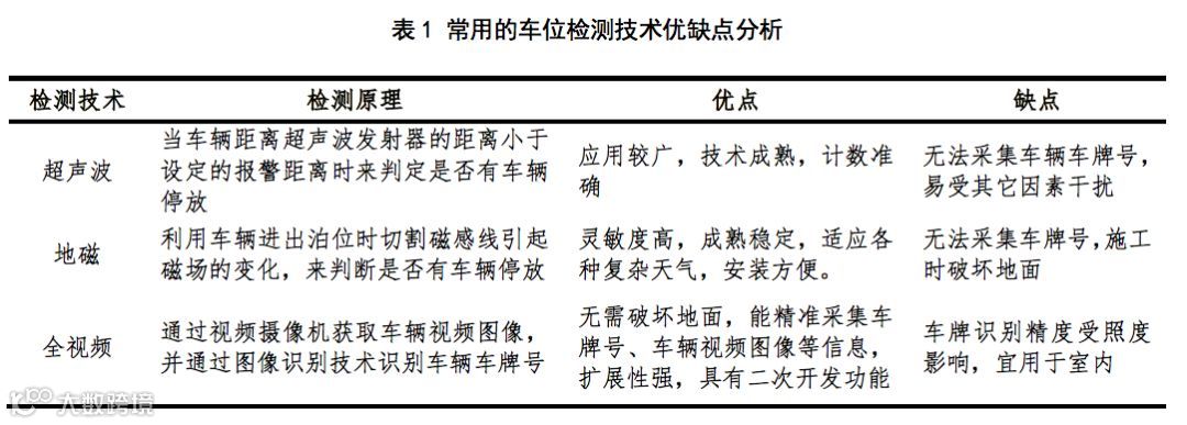
对车辆停泊位置进行标定就必然要对车位信息进行采集,应用较为广泛的车位检测技术主要有超声波检测、地磁检测、全视频检测等,其检测原理和优缺点如表1所示[4]。
由表1可知,超声波检测技术、地磁检测技术和全视频检测技术均能判定某个特定车位是否有车辆停放,可以为停车场提供实时的车位空闲信息,但超声波检测技术和地磁检测技术均无法采集车辆车牌号,无法通过车牌匹配来判定停车费用的归属。全视频检测技术不仅能够采集停放车辆的车牌号信息,还能够为车位引导和反向寻车提供基础数据,因此可以采用全视频车位检测技术来进行多业主互联共享停车场停车费用清分机制的设计。
文、图 | 前海智交 季楷丰 钟尖 耿军
前海科控综合办 整理
版权归原作者所有
长
按
关
注
打开更多精彩
前海科创投控股有限公司
微信公众号 : 前海科控

