前海深港青年梦工场及前海粤港澳青年创业区
招商公告
01
项目简介
前海深港青年梦工场(以下简称“梦工场”)是前海管理局投资建设的国际化青年创新创业中心,委托前海管理局全资直属公司前海科创投控股有限公司运营。梦工场于2014年12月7日正式开园,中央政治局委员、国务院副总理、时任广东省委书记胡春华,全国政协副主席、时任香港特首梁振英等共同揭牌。梦工场占地面积约5.8万平方米,总建筑面积约4.7万平方米。其中,梦工场二期总建筑面积约2万平方米(包括1.55万平方米产业空间、0.06万平方米商业空间),预计2020年第三季度投入使用,以粤港澳初创型、成长型企业及孵化、研发机构为主要客户,重点支持智能硬件、AI和芯片设计、移动互联网、文化创意等四大领域创业项目,打造科技时尚、开放共享、智慧活力、个性互动的全球科技创新者聚集成长空间。
前海粤港澳青年创业区(以下简称“青创区”)位于前海合作区桂湾片区核心腹地,占地面积约9万平方米,总建筑面积约14.3万平方米(包括约8万平方米产业空间、约1.3万平方米商业空间),由前海科创投控股有限公司投资建设。青创区建设是前海贯彻落实《粤港澳大湾区发展规划纲要》关于“拓展港澳青年创新创业空间”要求,助力深圳实现《中共中央国务院关于支持深圳建设中国特色社会主义先行示范区的意见》中“建成具有全球影响力的创新创业创意之都”发展目标的重要举措。青创区以人工智能、大数据、生命健康、物联网、区块链、云计算、科技文创等产业为重点,将建成为前海首个聚焦产业加速的深港科创合作载体,打造具有全球影响力的青年科创平台。青创区一期建筑面积约9万平方米,预计于2020年12月建成(一期示范区预计2020年第三季度投入使用);二期建筑面积约5.3万平方米,预计于2021年12月建成。
项目区位图
前海深港青年梦工场一期
前海深港青年梦工场二期效果图
前海粤港澳青年创业区效果图
02
项目优势
(一)世界级建筑大师设计
青创区由世界著名的理查德·罗杰斯事务所设计,梦工场由香港何周礼事务所设计,以独特匠心的建筑艺术构思,将自然、文化、科技与港澳特色元素相融合,打造低容积率、花园式的世界级科创生态园区和创业者理想家园。
(二)优越的区位和交通条件
梦工场和青创区位于前海合作区核心区域,毗邻全国创新资源最为集聚、创新成果最为显著、创新氛围最为浓郁的深圳科技园,临近前海湾综合交通枢纽,多维立体交通高效便捷,25分钟可到深圳湾口岸和深圳机场。梦工场无缝连接地铁9号线梦海站,青创区无缝连接地铁1号线鲤鱼门站。前海开通往返香港的跨境直通巴士快线,可乘坐环岛中港通巴士直达香港市区九龙、新界、港岛、迪士尼、海洋公园、昂坪360、机场等29个站点。
(三)“国家级”创业示范园区
梦工场致力于打造港澳国际青年内地发展“第一站”,是国内首个深港合作的国际化青年创业社区,是团中央认定的“全国青年创业示范园区”,被授予全国唯一的“青年创新创业跨境合作示范区”;是广东省和香港特区政府认定的首批“粤港青年创新创业基地”;此外,梦工场还是“全国巾帼创新创业基地”、“前海台湾青年创新创业基地”、“前海留学人员创业园”。2018年10月24日,习近平总书记在视察前海期间,接见了梦工场5家创业团队代表,给予“梦工场是圆梦的地方”高度评价。
(四)完备的创新创业生态
园区搭建了“苗圃、孵化、加速”全链条培育体系和“综合服务、投融资服务、技术服务、市场推广服务、创业导师服务”等五大服务平台,前海科创投控股有限公司设立了前海云、数据服务、基金投资等业务模块,开发了“i创业”创新创业综合服务平台,发布了首批38条免费创新创业服务清单,整合了香港品质保证局、广东省科技厅情报所等单位资源,开展“梦想加油站”创业资源精准对接服务,为入驻企业提供系统性创业支持。
(五)高度聚焦的媒体宣传优势
作为“特区中的特区”,前海合作区受到国内外媒体的广泛关注。梦工场作为前海合作区的一张名片,是媒体聚光灯下的焦点,每年接受中央省市各级媒体采访百余批次,接待参访团体上千批次,举办创赛大赛、创业路演等系列品牌科创活动数十场次,创业团队曝光率高,助力入驻企业更好地进行品牌和产品推广。
03
招商对象及条件
(一)创业企业
1.申请者应具有良好的职业道德和职业素质;所创建企业的法定代表人由创业者或创业团队人员之一担任,创业者或创业团队须占有企业一定比例的股权或股份。
2.企业从事的项目符合前海产业发展政策的要求,项目产品必须具有较好的市场前景和产业化条件,产权清晰明确。属于人工智能、大数据、物联网、区块链、云计算、智慧城市、金融科技、生命健康及文化创意等产业领域,且技术含量高、具有一定的创新性及独特性的企业。
3.企业的注册地位于前海合作区或创业企业出具书面承诺同意在入园后3个月内将注册地址迁移至前海合作区。
4.原则上入驻梦工场的企业应为成立五年以内的初创企业,入驻青创区的企业以成长期企业为主,特别优秀或极具潜力的企业可以适当放宽要求。
5.优先考虑港澳台及国际青年创办的企业。
(二)创业载体(众创空间、孵化器、加速器)
1.在国内外创业孵化或创业服务领域具有较强影响力,有志于服务港澳台及国际青年创新创业。
2.具备较强创新创业资源整合能力,具备港澳台及国际青年创新创业团队引进和孵化能力。
3.机构信誉良好,无不良信用记录;
4.入驻合作机构所孵化的团队,其所从事的领域应符合国家发展和改革委员会颁发的《深圳前海深港现代服务业合作区产业准入目录》和商务部颁发的《鼓励外商投资产业目录》(2019年版)。
原则上,创业载体主体或控股股东应具备以下条件:
1.成立不少于3年,港澳台及国际孵化机构可适当放宽条件。
2.近三年累计孵化项目团队数量不少于30家,其中孵化的港澳台及国际企业数量不少于10家,港澳台及国际孵化机构可适当放宽条件。
3.曾运营管理过国家级/省级/市级孵化器、众创空间等,港澳台及国际孵化机构可适当放宽条件。
4.在创业培训、创业咨询、创业媒体、投融资、资源对接、联合办公等方面具有独特服务模式和品牌影响力。
5.自有或可支配的创业投资资金不低于1000万元人民币,或签订合作协议的天使、创投机构和银行等金融机构不少于3家;组织开展在孵企业投融资对接活动,近三年在孵企业获得融资的案例不少于10个,港澳台及国际孵化机构可适当放宽条件。
6.签约知识产权、法律、财务、咨询等创业服务机构共计不少于10家,签约创业导师不少于10名。
7.承诺入驻后孵化的港澳台及国际企业数占所孵化企业总数的比例不低于60%。
8.具有政治影响力的,同时涉及港澳台及国际的孵化合作机构,可对上述条件适当放宽,但需承诺入驻后孵化的港澳台及国际企业数占所孵化企业总数的比例不低于75%。
(三)创新载体(实验室、工程技术中心等)
1.实际经营并开展科技研发和产业化的平台载体,包括各级各类实验室、工程中心、技术中心、创新中心、研究 (发 )中心 (院 、所、站 )、公共技术 (服务 )平台等。
2.符合前海发展目标和产业定位,瞄准新一代信息技术、高端装备制造、绿色低碳、生物医药、数字经济、新材料、海洋经济等战略性新兴产业以及文化创意等前海重点发展的产业。
(四)产业服务机构
为园区企业、机构提供“人、财、法、税”及风险投资、工业设计、产学研、行业协会、产业链等公共服务的各类专业服务机构。
(五)商业配套机构
具备前沿性、科技性、展示性,运用人工智能、物联网等新一代信息技术,可为园区提供“衣食住行”及日常公共生活服务的商业配套单位:如无人餐厅、快递机器人、书吧、创业咖啡、商超、黑科技产品展销店及电竞、机器人活动策展机构。
04
收费标准
(一)前海深港青年梦工场
1.租金:80元/平方米·月;
2.物业管理费:18元/平方米·月;
3.中央空调费:16.88元/平方米·月;
4.水电费按市政价格收取;
5.商业空间根据区位、朝向、流量等条件面议。
各项收费标准如有变动,以运营方实际公布为准。
(二)前海粤港澳青年创新创业区
租金价格原则上为同片区同档次办公用房市场评估价格的30%-70%,具体收费标准另行公布。
05
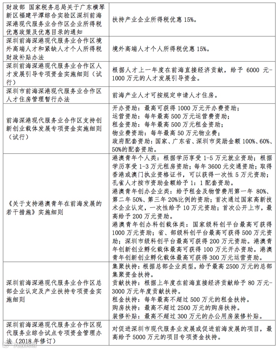
前海相关扶持政策
上述各政策内容仅供参考,具体申报要求以行政主管机关发布政策文本为准。
06
入驻流程
入驻流程包括递交申请文件、申请文件审核、考察评估(创业企业无需此项)、专家评审会评审、运营单位审定、办理入驻手续等环节。能否入驻以评审会评审意见和运营单位审定意见为准。
07
招募时间及申请资料
招募时间自即日起至2020年5月15日,请有意向的单位在项目招募期内,与对应业态招商联系人联系并提交申请材料。
08
招商服务热线
(一)创业企业、创业载体、创新载体招商联系人:
陈先生
联系电话:15999645809
邮箱:chenf@qhkct.com
(二)产业服务机构招商联系人:
丁先生
联系电话:13728723944
邮箱:dinzx@qhkct.com
(三)商业配套招商联系人:
何先生
联系电话:13544061399
邮箱:hehh@qhkct.com
地址:前海深港合作区前海深港青年梦工场1号楼204
点击下方阅读原文即可下载附件
1.创业企业入驻申请表
2.创新创业载体入驻申请表
3.产业服务机构入驻申请表
4.商业配套机构入驻申请表
前海科创投控股有限公司
2020年4月10日
长
按
关
注
前海科创投控股有限公司
网址 : www.qhkct.com
微信公众号:前海科控

