一、土壤培肥的基本原理施肥是补充和增加土壤养分的最有效手段。做到合理施肥、经济用肥,最重要的是掌握合理施肥的五个基本规律
施肥是补充和增加土壤养分的最有效手段。做到合理施肥、经济用肥,最重要的是掌握合理施肥的五个基本规律。
(1)植物必需营养元素的同等重要、不可替代性
尽管植物对必需营养元素的需要量不同,但就它们对植物的重要性来说,都是同等重要的。因为它们各自具有特殊的生理功能,不能相互替代。大量元素固然重要,微量元素也同样影响植物的健康生长。
(2)养分归还学说
人类在土地上种植作物、收获产品,必然要从土壤中带走大量养分,土壤养分含量越来越少,使地力逐渐下降,要想恢复地力就必须归还从土壤中拿走的全部物质,就应该向土壤施加肥料。作物产量有40%~80%的养分来自土壤,但土壤不是一个取之不尽、用之不竭的 “养分库”,必须依靠施肥的形式,把作物带走的养分 “归还”于土壤,才能使土壤保持原有的生命活力。
(3)最小养分定律
要保证作物正常发育从而获得高产,就必须满足作物所需要的一切营养元素。其中有一种元素达不到需要量,作物生长就会受到影响,产量就受这一最小养分的制约。如果无视这个限制因素的存在,即使继续增加其他营养成分也难以提高产量。
(4)因子综合作用律
影响作物生长发育的因子很多,如水分、光照、温度、空气、羊粪、品种等。作物的生长和产量取决于这些因素的综合作用。假如某一因素和其他因素配合失去平衡,就会制约作物的生长和产量的提高。合理施肥是作物增产综合因子中重要因子之一,为了充分发挥肥料的增产作用,施肥必须与其他农业技术措施相结合;同时还要重视各种养分之间的配合作用。
(5)报酬递减律
当某种养分不足限制了作物产量的提高时,通过施肥补充养分,可获得明显的增产。然而,施肥量和产量之间并不是简单的正相关关系,当施肥量超过一定限度,作物产量随着施肥量的增加呈递减趋势,肥料报酬出现负效应。施肥要有限度,这个限度就是获得最高产量时的施肥量,超过施肥限度,就是盲目施肥,必然会遭受一定经济损失。报酬递减律是以其他技术条件相对稳定为前提的。
作物施肥量的多少取决于作物产量需要的养分量、土壤供肥能力、肥料利用率、作物栽培要求等因素,其中根据作物经济产量,确定有效的施肥量,是保证作物营养平衡和持续稳产的关键 。
作物的营养来源于土壤矿物质的释放、上茬作物有机质的分解和当茬作物的肥料补充。通常,对氮素的利用率,水田平均为35%~60%,旱田为40%~75%;磷的利用率为10%~25%;钾肥的利用率为10%~25%;有机肥中磷的利用率为20%~30%,钾的利用率为50%。
作物计划施肥量的确定是一个比较复杂的问题。因为它取决于作物的种类、计划产量、土壤类型、供肥能力、肥料品种、利用率、气候因素以及经济因素等综合影响。所以确定作物计划施肥量最可靠的方法是在总结作物丰产施肥经验基础上,进行肥料试验。目前国内外确定作物最佳施肥方法是根据大量科学资料来确定,同时考虑作物产量与施肥量之间存在着一定的规律性,而作物产量的高低又与从土壤中取走的养分总量之间呈一定的正相关。为此,提出根据作物计划产量所需养分总量与土壤供肥量之间的差数,然后按照肥料的养分含量和利用率折算成肥料使用量的粗略而简便的方法。
作物计划施肥量的估算公式如下:

1.肥料种类的选择
要求有机化、多元化、无害化、低成本。肥料种类主要有农家肥、堆沤肥、矿物肥料、菌肥。
(1)农家肥
是有机农业生产的基础,适合小规模生产和分散经营模式,是综合利用能源的有效手段,是有机农业低成本投入的有效形式。大量施用农家肥可促进有机农业生产中种植与养殖的有效结合,实现低成本的良性物质循环。
猪粪、鸡粪、马粪等是常见的农家肥,特点如下。
①猪粪,含有较多的有机物和氮磷钾,氮磷钾比例在2∶1∶3左右,质地较细,碳氮比小,容易腐熟,肥效相对较快,是一种比较均衡的优质完全肥料,多作基肥,秋施或早春施。积肥时多以秸草垫圈,起圈后肥堆外部抹泥腐熟一段时间再用为好。
②鸡粪,养分含量高,含氮磷较多,养分比较均衡,易腐熟,属于热性肥料,可作基肥、追肥,用作苗床肥料较好。鸡粪中含有一定的钙,但镁较缺乏,应注意和其他肥料配合施用。
③马粪,质地疏松,在堆积过程中能产生高温,属于热性肥料,肥效较快,一般不单独施用,而是与猪粪混合积存,多作基肥,早春施或秋施;单独积存时,要把肥堆拍紧,堆积时间要长,使其缓慢发酵,以防养分损失。
④羊粪,质地细,水分少,肥分浓厚,发热特性比马粪略次,是迟、速兼备的优质肥料。羊粪适用性广,可作基肥或追肥,适宜用于西瓜甜瓜等作物穴施追肥。堆制方便,容易腐熟,注意防雨淋洗即可。
(2)堆沤类肥料
①厩肥是牲畜粪尿与各种垫圈物料混和堆沤后的肥料。包括猪圈肥、牛圈肥、羊圈肥、马圈肥、鸡窝肥等。
②堆肥是利用秸秆、落叶、杂草、绿肥、人畜粪尿和适量的石灰、草木灰等进行堆制,经腐熟而成的肥料。有机农业生产对堆肥的要求,不仅仅是堆制材料的腐解和养分要求,而且要求通过堆沤的过程,实现无害化,即一方面为了环境卫生和保障人民健康,堆肥必须通过发酵,杀灭其中的寄生虫和各种病原菌,另一方面为了作物的健康生长,要通过发酵,杀死各种危害作物的病虫害及杂草种子。此外,堆沤发酵秸秆可以消除其产生的对作物有害的有机酸类物质;一些饼粕类物质,也须通过堆制发酵后施用,以保障作物不产生中毒现象。
③沤肥是利用秸秆、山草、水草、牲畜粪便、肥泥等就地混合,在田边地角或专门的池内沤制而成的肥料。其沤制的材料与堆肥相似,所不同的是沤肥是嫌气常温发酵,原料在淹水条件下进行沤制。
④沼气肥是有机物在密闭、嫌气条件下发酵制取沼气后的残留物,是一种优质的、综合利用价值大的有机肥料。6~8m3的沼气池可年产沼气9t,沼液的比例占85%,沼渣占15%。
(3)矿物源肥料
包括磷肥、钾肥、镁肥、钙肥、铁肥、锌肥、硫肥、硼肥、锰肥和钼肥等。
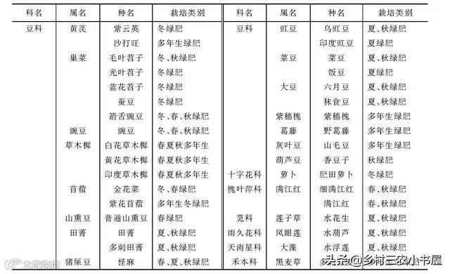
(4)绿肥
绿肥的主要种类有很多,如紫花苜蓿、毛叶苕子、草木樨等,具体如表1-2。
表1-2 我国大面积种植的绿肥种类

引自:杜相革,董民主编 .有机农业导论 .北京:中国农业大学出版社,2006。
(5)生物菌肥 以特定微生物菌种生产的含有活微生物的肥料。根据微生物肥料对改善植物营养元素的不同,可以将其分成根瘤菌菌肥、磷细菌菌肥、钾细菌菌肥、硅酸盐细菌肥料和复合微生物肥料五类。微生物肥料可用于拌种,也可作为基肥和追肥使用。在生物菌肥中,禁止使用基因工程 (技术)菌剂。

2.施肥时期
在制订施肥计划时,当一种作物的施肥量确定下来后就是要考虑肥料的施用时期和数量分配。对于大多数一年生和多年生作物来说,施肥时期一般分为基肥、种肥和追肥三种。各时期施用肥料有其单独作用,但又不是孤立地起作用,而是相互影响的。对于同一种作物通过不同时期施用的肥料间相互影响和配合,促进肥效的充分发挥。
基肥使用要遵循数量大,防止损失;肥效持久;要有一定的深度,养分要完全的原则。
种肥是播种 (或定植)时施于种子或幼苗附近,或与种子混播,或与幼株混施的肥料。
施用种肥时要按照速效为主,数量和品种要严格按原则进行。用量不宜过大,还要注意使用方法,否则就会影响种子发芽和出苗。
追肥时要掌握肥效迅速,水肥结合,根部施肥和叶面喷施相结合和需肥最关键时期施用的原则。
3.施肥方式
主要由撒施、条施、穴施、环施和放射状施等。
撒施是基肥施用的一种普遍方法,将肥料均匀撒于地表,结合耕耙作业使其与土壤混合。
条施是开沟将肥料成条地施用于作物行间或行内土壤的方式。条施既可以作为基肥的施用方式,也可以作为种肥或追肥施用方式,通常适用条播作物。
穴施是作物预定种植或种植穴内,或在作物生长期内按株或在两株间开穴施肥,通常适用于穴播或稀植作物,是一种比条施更能使肥料集中的施用方式。
环施或放射状施肥一般用于多年生木本植物,尤其是果树。该方法是以作物主茎为中心,将肥料作环状或放射状施用。环施的基本方法是以树干为圆心,在地上部的田面开挖环状施肥沟,沟一般挖在树冠垂直边线与圆心的中间或靠近边线的部位,一般围绕靠近边线挖成深、宽各30~60cm连续的圆形沟,也可靠近边线挖成对称的2~4条一定角度的月牙形沟,施肥后覆土踏实。来年再施肥时可在第一年肥沟的外侧再挖沟施肥,以后逐年扩大施肥范围。放射状施肥是在距离树干一定距离处,以树干为中心,向冠外挖4~8条放射状的沟,沟长与树冠相齐,来年在交错位置挖沟施肥。施肥沟的深度随树龄和根系分布深度而定,一般以利于根系吸收养分又能减少根的伤害为宜。
(文章转载自《中国有机肥协会》)

