截至2021年6月28日咸宁市累计接种新冠疫苗近200余万剂次,其中大多数人已按照免疫程序完成两剂次接种。
按照免疫程序完成全程接种是疫苗发挥最佳防病效果的基础,目前,我市使用的均为新冠病毒灭活疫苗,按照免疫程序需全程接种两针。从个体保护效果来看,灭活疫苗接种两针免疫效果优于接种一针。只有完成了全程接种,人体才能产生较好的免疫效果。建议还未接种第二针疫苗的居民,按照接种要求尽快接种第二针。
7月,我市新冠疫苗第一针将全面重启。届时两针会同时开展,第二针或将出现一针难求的局面。
6月30日,是第二针接种的最后一天。越靠近最后一天,第二针达到最长间隔的人就越多,扎堆排队接种的可能性也越大。请珍惜我们疫苗充足接种方便的大好机会,不要待到政策有变而捶胸顿足。
在此特别提醒,还有最后2天(6月29-30日),第二针没打的请抓紧时间!呼吁!
呼吁!呼吁!接种疫苗是目前预防新冠肺炎最有效最直接的方式之一。全民接种新冠疫苗,时间紧任务重,需要全民参与,接种疫苗,是民族责任,也是社会义务!积极完成疫苗全程免疫,对自己负责,对家人负责,对社会负责!
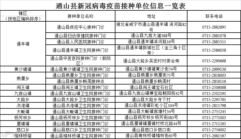
附:各地新冠肺炎疫情防控指挥部、各地新冠疫苗接种门诊地址和联系方式(点击图片可放大):
来源:咸宁市新型冠状病毒感染的肺炎防控指挥部办公室

来源:咸安区新型冠状病毒感染的肺炎防控指挥部办公室

来自:嘉鱼县新型冠状病毒感染的肺炎防控指挥部办公室

来自:通城县新型冠状病毒感染的肺炎防控指挥部办公室

来自:崇阳县新型冠状病毒感染的肺炎防控指挥部办公室

来自:通山县新型冠状病毒感染的肺炎防控指挥部办公室

来自:赤壁市新型冠状病毒感染的肺炎防控指挥部办公室