各有关单位:
根据《武汉市碳普惠体系建设实施方案(2023—2025年》(武政办〔2023〕26号)《武汉市碳普惠管理办法(试行)》(武环规〔2023〕3号)有关要求,我局组织制定了《武汉市分布式光伏发电项目运行碳普惠方法学(试行)》《武汉市规模化家禽粪污资源化利用碳普惠方法学(试行)》《武汉市基于电力需求响应的居民低碳用电碳普惠方法学(试行)》,现予以公布。
附件:
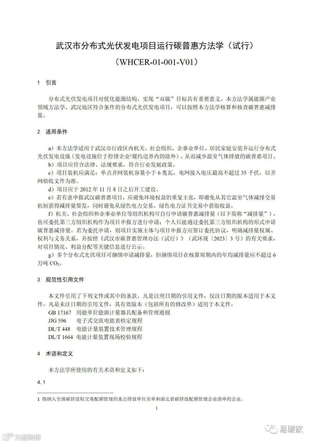
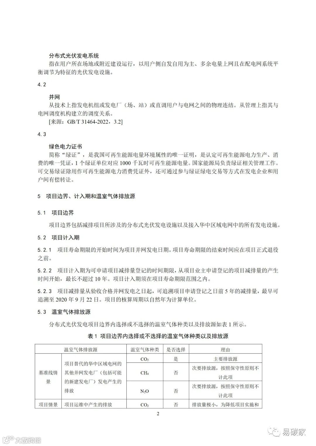
1.武汉市分布式光伏发电项目运行碳普惠方法学(试行)
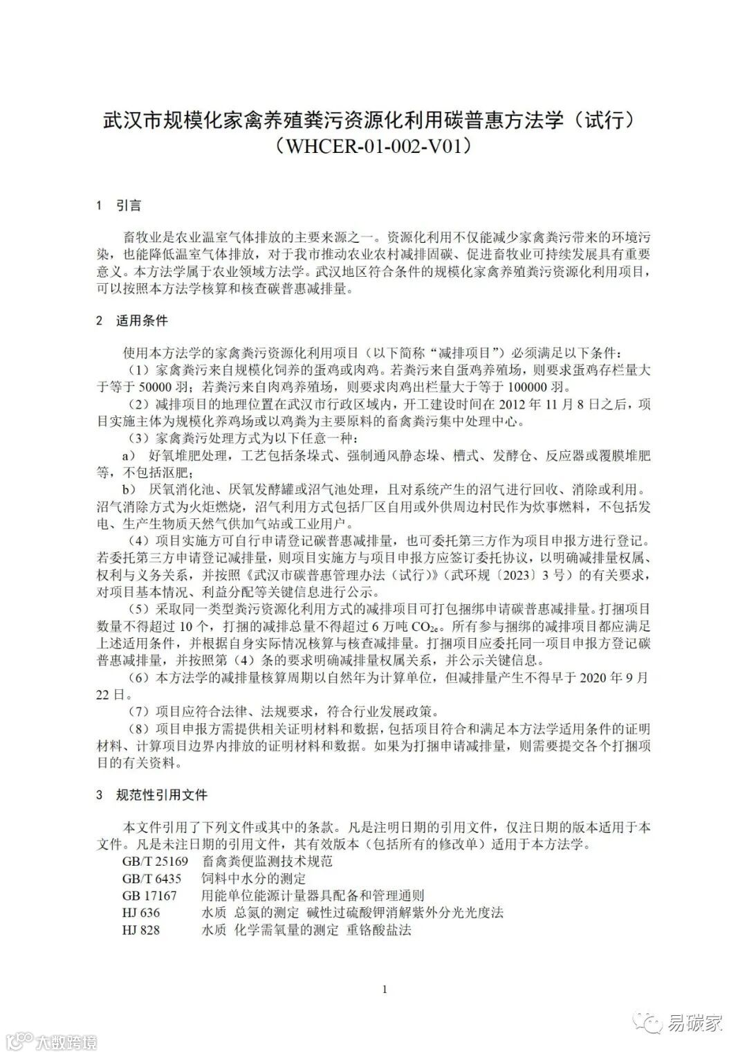
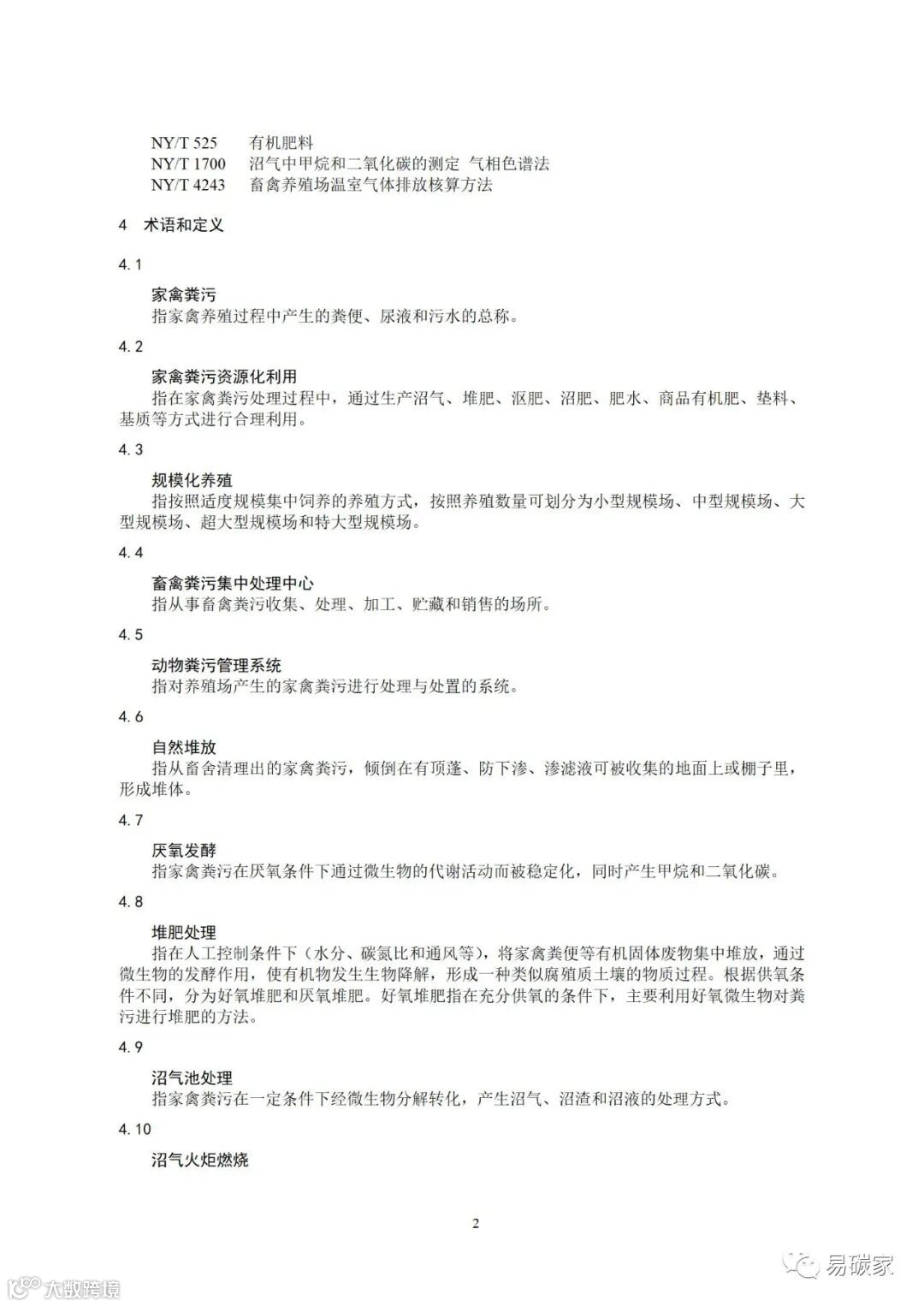
2.武汉市规模化家禽粪污资源化利用碳普惠方法学(试行)
3.武汉市基于电力需求响应的居民低碳用电碳普惠方法学(试行)
武汉市生态环境局
2023年11月28日























































































免责声明: 本公众号部分内容来源于合作媒体、企业机构、网友提供和互联网等公开资料,仅供访问者个人学习、参考、研究、交流或欣赏之用,并已标明来源出处。本公众号对所载资讯的内容、观点保持中立,不对其准确性、可靠性或完整性提供任何明示或暗示的保证。如涉及版权等问题,请及时联系我们(51999076@qq.com),我们将在第一时间妥善处理。
>>
浏览中国碳交易市场最新资讯请关注我们


