10月25日,国家能源局综合司发布关于建立《“十四五”能源领域科技创新规划》实施监测机制的通知,其中六项储能技术列入《“十四五”能源领域科技创新规划》重点任务榜单。
《规划》任务榜单,按照“揭榜挂帅”、自愿申报的原则,广泛征集《规划》任务实施依托项目及能源领域其他相关重大科技创新项目,并建立集中攻关、示范试验实施监测项目库。
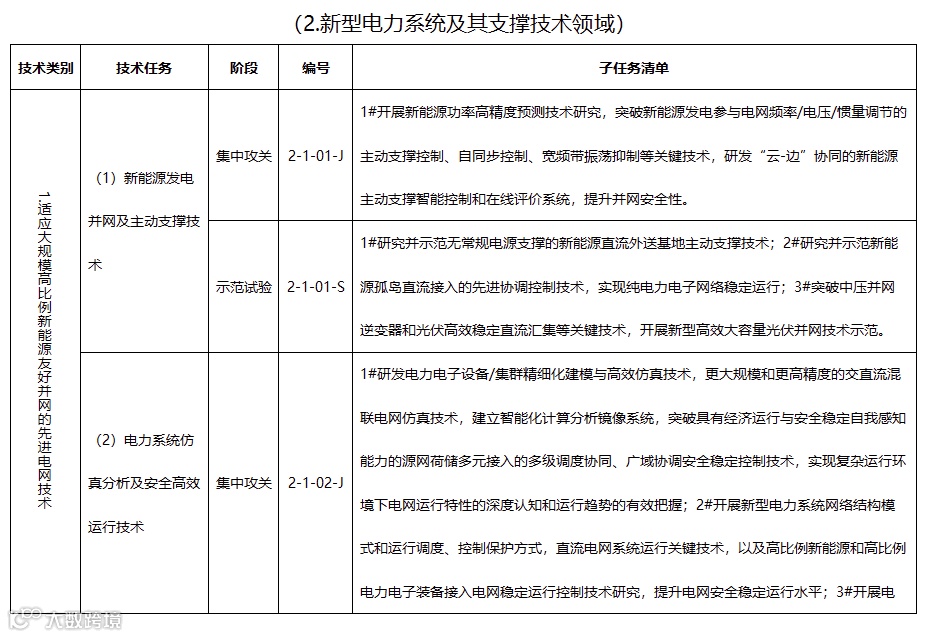
储能相关任务整理如下:
源网荷储一体化和多能互补集成设计及运行技术:
1#开展源网荷储一体化和风光火(储)、风光水(储)、风光储一体化规划与集成设计研究,掌握场站级高电压穿越和次同步振荡抑制技术;2#研究储能充放电最优策略与聚合控制理论,建立工业园区级智慧能源系统一体化解决方案,形成规模化智慧可调资源;3#研究电动汽车与电网能量双向交互调控策略,构建电动汽车负荷聚合系统,实现电动汽车与电网融合发展;4#开发适应新能源汇集输送的多端柔性直流输电、输电线路动态增容等关键技术,实现源网荷储广域灵活调节、安全稳定和经济运行多目标协调控制。
能量型/容量型储能技术装备及系统集成技术:
1#针对电网削峰填谷、集中式可再生能源并网等储能应用场景,开展大容量长时储能器件与系统集成研究;2#研发长寿命、低成本、高安全的锂离子电池,突破铅碳电池专用模块均衡和能量管理技术,开展高功率液流电池关键材料、电堆设计以及系统模块的集成设计等研究,研发钠离子电池、液态金属电池、钠硫电池、固态锂离子电池、储能型锂硫电池、水系电池等新一代高性能储能技术,开发储热蓄冷、储氢、机械储能等储能技术。
1#开展GWh级锂离子电池、大规模压缩空气储能电站和高功率液流电池储能电站系统设计与示范。
功率型/备用型储能技术装备与系统集成技术:
1#针对增强电网调频、平滑间歇性可再生能源功率波动以及容量备用等储能应用场景,开展长寿命大功率储能器件和系统集成研究;2#开展超导、电介质电容器等电磁储能技术攻关,研发电化学超级电容器、高倍率锂离子电池等各类功率型储能器件;3#研发大功率飞轮材料以及高速轴承等关键技术,突破大功率飞轮与高惯性同步调相机集成关键技术,以及50MW级基于飞轮的高惯性同步调相机技术。1#推动10MW级超级电容器、高功率锂离子电池、兆瓦级飞轮储能系统设计与应用示范。
储能电池共性关键技术:
1#开展基于储能电池单体和模组短时间测试数据预测长日历寿命的实验验证和模拟仿真研究,实现储能电池25年以上的循环寿命及健康状态快速监测和评价;2#开展低成本可修复再生的新型储能电池技术研究,研发退役电池剩余价值评估、单体电池自动化拆解和材料分选技术,实现电池修复、梯次利用、回收与再生;3#推动储能单体和系统的智能传感技术研究;4#推动储能电池全寿命周期的安全性检测、预警和防护研究;5#开展基于正向设计,适合梯次利用的动力电池设计与制造,以及梯次利用场景分析、快速分选、系统集成和运维等关键技术研究。
1#研发电化学储能系统安全预警、系统多级防护结构及材料等关键技术,示范大型锂电池储能电站的整体安全性设计、能量智能管控及运维、先进冷却及消防等关键技术。
大型变速抽水蓄能及海水抽水蓄能关键技术:
1#研制大型变速抽水蓄能机组水泵水轮机、发电电动机、交流励磁系统、继电保护系统、计算机监控系统、调速系统等关键设备,研制发电电动机出口断路器等高压开关设备,建立变速抽水蓄能技术体系。2#突破海水抽水蓄能电站应对海上恶劣天气的发电调度、水库和地下水防渗、发电机组抗附着和抗腐蚀、进水口和尾水系统防海浪等关键技术,适时开展工程示范。
分布式储能与分布式电源协同聚合技术:
1#开展分布式储能系统协同聚合研究,提出多点布局储能系统的聚合方法,掌握多点布局储能系统聚合调峰、调频及紧急控制系列理论与成套技术,实现广域布局的分布式储能、储能电站的规模化集群协同聚合;2#开展岛屿可再生能源开发与智能微网关键技术攻关。
中国科学院办公厅,各省(自治区、直辖市)能源局,有关省(自治区、直辖市)及新疆生产建设兵团发展改革委,有关中央企业、国家能源研发创新平台:
为深入贯彻“四个革命、一个合作”能源安全新战略和创新驱动发展战略,落实《“十四五”能源领域科技创新规划》(以下简称《规划》),形成合力加快推动能源科技进步,经商相关机构,我局将按照“十四五”时期我国能源科技创新的总体目标和重点任务,建立科技创新项目实施监测机制,为市场主体服务,确保《规划》任务顺利实施,现将有关事项通知如下。
发布《规划》任务榜单,按照“揭榜挂帅”、自愿申报的原则,广泛征集《规划》任务实施依托项目及能源领域其他相关重大科技创新项目,并建立集中攻关、示范试验实施监测项目库。健全实施监测项目信息报送、定期评估和动态调整机制,确保能源领域科技创新任务“攻关有主体、落地有项目、进度可追踪、动态化调整”。发挥地方能源主管部门组织实施主体及能源企业、科研院所创新主体作用,推动科技与金融紧密结合,实现规划、任务、项目、资源、政策一体化融通衔接。
(一)建立能源领域科技创新项目库。根据《规划》总体目标,明确重点任务(即“榜单”,详见附件1),征集《规划》任务实施依托项目,建立集中攻关、示范试验实施监测项目库。榜单外确有重大创新意义的项目经评估后也可纳入实施监测项目库。实施监测项目库采用常年推荐、分批入库、定期发布的方式管理。项目推荐实行常态化的方式,国家能源科技资源平台常年开放接受推荐项目。“十四五”期间,原则上不再另行发布项目征集通知,根据行业发展需要适时发布调整通知。符合要求的推荐项目及时纳入实施监测项目库,我局每年定期发布项目清单,明确承担能源领域科技创新重点任务的具体项目。
各省级能源主管部门牵头负责本辖区内项目的组织推荐工作,有关中央企业负责本企业项目组织推荐工作。中国科学院负责院属有关单位项目的组织推荐工作。国家能源研发创新平台负责本单位项目推荐工作。
我局组织对项目材料的完整性、与“十四五”能源领域科技创新总体目标的匹配性等进行审核,将符合要求的项目纳入实施监测项目库。其中,示范试验项目应是已经核准备案、在建或已投产的项目,涉及创建示范的,应符合中央有关创建示范活动管理规定。国家科技计划、能源领域首台(套)重大技术装备依托工程以及各类国家级示范项目,在符合“榜单”重点任务部署的前提下,优先纳入项目库。
(二)开展项目动态监测。对于纳入项目库的项目,我局委托第三方机构搭建项目监测信息化平台,建立监测指标体系。项目承担单位要制定具体工作方案,明确项目实施的时间表、路线图,将责任落实到人到岗,通过监测信息化平台按季度填报入库项目的进展情况,项目实施过程中重要进展情况应及时报送我局。我局据此跟踪监测项目实施情况,并动态调整项目库。
(三)健全《规划》滚动修编机制。我局组织《规划》实施评估,根据项目库中《规划》任务依托项目实施进展情况,委托第三方机构开展《规划》实施情况的中期评估和总结评估,加强《规划》实施情况评估成果应用,及时调整《规划》相关内容。
一是推动项目优先落实示范工程,积极协调将具有重大战略价值和市场前景的新技术优先落实示范工程,并支持纳入各类国家级示范项目及地方相关规划。二是将项目实施成效作为国家能源研发创新平台建设管理的重要依据,支持项目科技创新成果突出的实施主体牵头或参与国家能源科技创新任务,充分发挥行业引领的示范作用。三是我局将定期向银行等金融机构推送《“十四五”能源科技创新项目清单》,对符合条件的项目,降低能源企业融资成本,加大能源科技投入强度。四是鼓励项目成果优先纳入能源领域首台(套)重大技术装备清单、能源产业技术装备推广指导目录,推动产业化推广。五是积极协调解决项目实施中遇到的问题,各省级能源主管部门积极协调地方有关部门,统筹推进本地区有关项目实施工作。六是研究建立科技创新成果定期公告制度,通过新闻发布会、能源工作会议、能源科技大会等平台加强项目重大科技创新成果的宣传推广。
(一)项目材料不应涉及国家秘密、个人信息和其他敏感信息。
(二)项目承担单位须对项目材料的真实性负责。凡发现或通过举报发现项目冒用科研成果、知识产权、提供虚假申报材料等情况,一经查实,取消项目资格。
(三)项目承担单位应加强资源统筹和要素整合,集中力量开展技术攻关及应用示范。不鼓励同一单位或同一研究团队分散力量在同方向下牵头或参与多个项目。
(四)同一项目只能通过单个推荐单位推荐,不得通过变换项目名称等方式多头推荐和重复推荐。
请各推荐单位于2022年11月25日前进入国家能源科技资源平台(http://10.83.1.1)填写推荐项目材料(详见附件2),并于形成第一批推荐项目名单(详见附件3),加盖公章扫描上传至国家能源科技资源平台(填报说明详见附件4)。
联系电话:010-81929213 010-81929235 010-81929237
附件:1.《“十四五”能源领域科技创新规划》重点任务榜单



































