自举电路在电平位移驱动电路应用很广泛,电路非常简单,成本低,而且有很多实际案例可以抄作业,不过,由于系统往往存在特殊或极端工况,如设计不当调制频率或占空比不足以刷新自举电容器上电荷,电容上的电压不够,低于欠压保护值UVLO,这时候就出现了系统故障,严重时会损坏系统。所以英飞凌在相关的数据手册和应用指南中有详细设计指导和工况分析,分析了电压纹波,启动过程的阶跃响应和三相空间矢量(或三相正弦波+3次谐波)调制的情况。
自举电路原理
在研究半桥拓扑中使用的自举电路元器件取值大小细节之前,需要复习前两篇提到的一些基础知识,为此我们再放一张简化等效电路有助于分析加深理解(见图1)。
图1. 自举电路的等效电路
自举等效电路简化了VBS即自举电容器Cboot上的电压特性作为模拟调制开关S1开关状态函数的计算,也简化其与占空比(D=占空比=T(ON)/T≡1-D)、栅极电荷QG、漏电流Ileak以及自举电阻Rboot和自举电容Cboot的计算。
VBSMAX代表电源电压、加上或减去自举电路的静态电压降。
自举电压纹波和平均值
研究自举电路动态过程的最好方法是仿真,下面举一个数值的案例做些分析:
图2显示了不同自举电容在10%的占空比时的效果,不难发现电容值的大小只影响VBS纹波(平均值保持不变)。而图3所示为Cboot等于47nF和1µF(预充电到VBSMAX=15V),占空比等于DMIN=10%或30%时的仿真结果。
绿色和黄色曲线表示47nF自举电容器的VBS。紫色和红色曲线表示使用1µF自举电容器的VBS。
图2. 纹波与自举电容
自举电路的时间常数
自举建立过程是建立在下管导通期间,这时候半桥电路已经开始工作了,但上管平均自举电压的建立是需要一个过程,图3显示了系统在自举电容器完全充电至15V(D=100%)时的阶跃响应。从图中可以看出,平均自举电压VBS的行为类似于单阶系统,其时间常数由下列公式计算得出。
通过占空比与系统阶跃响应之间的关系,我们可以了解到,占空比越小,时间常数(τ)越大,因此响应越慢,建立平均电压时间长,如红色曲线,而占空比越高,响应越快,达到平均电压时间短,如粉红曲线。
从上面公式还可以看出,达到平均电压的时间与电容大小也有关,电容小则时间短,可以比较粉红色和绿色的平均电压建立过程曲线。
图3. 开关的占空比与自举电容
图4中显示了两种占空比:
1. Rboot=220Ω、Cboot=1µF、D=10%,红色曲线;
2. Rboot=220Ω、Cboot=1µF、D=30%,粉红色曲线;
看到占空比是10%时,时间常数是2.2ms,当占空比提高到30%时,时间常数只有733μs.
按照上一篇文章的稳态讨论结论:
QTOT=QG+Ileak*TOFF=QG+Ileak*(1-D)*TS,
QTOT在低占空比时会增加。在这种情况下,就需要采用较大的自举电容器,以控制纹波和增加平均电压时间常数。
自举电压与基波的关系
由于有自举电阻和电容存在,可以认为其是占空比变化的自适应滤波器。以正弦调制加3次谐波注入的为例,在仿真中,一个基于正弦波基波加上3次谐波调制的PWM信号被送到电路中(TS=50µs,频率=fe)。
图4显示了不同输出频率下的预期(计算值)VBS。占空比用角度表示(等于2πfe,其中fe为输出频率)的函数(正弦+3次谐波),该角度从0°到360°。
图4. 不同输出频率下的VBS
系统的不同输出频率也会影响自举电压值,即不同fe得到的VBS电压,基波频率低,自举电压纹波就大。黄色曲线VBS(DC)代表使用前面提到的静态方程时得到的曲线,是最最严酷的工况。
本文的例子是使用三相空间矢量(或三相正弦波+3次谐波)调制的情况。其他类型的调制时的工况需要另外分析。
结论:
自举电源在5kW交错调制图腾柱PFC应用
从设计上看,这是一个很好的工业应用案例,涉及自举电路用在中功率驱动和工频50Hz的驱动中的应用。
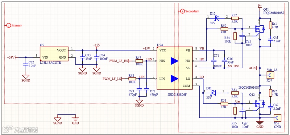
评估板的型号为EVAL-1EDSIC-PFC-5KW,是采用交错图腾柱实现PFC的完整方案,三个半桥桥臂结构,见下图,两个高频桥臂的功率开关采用650V 22mΩ的碳化硅MOSFET IMBG65R022M1H,一个低频桥臂采用10 mΩ600V的CoolMOS™ S7 IPQC60R010S7。
CoolMOS™ S7是高压SJ MOSFET,其针对RDS(on)优化,用于低频开关。非常适合固态断路器和继电器、PLC、电池保护以及大功率电源中的有源桥式整流。
Si和SIC MOSFET驱动都采用基于SOI技术电平位移驱动芯片。
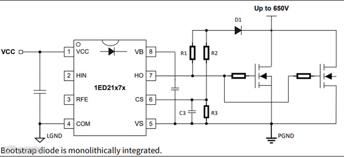
其中SiC MOSFET的驱动采用电平位移驱动芯片1ED21271S65F,它是4A 650V的大电流高压侧栅极驱动器,带过电流保护(OCP)、多功能RCIN/故障/使能(RFE)和集成自举二极管(BSD),DSO-8封装。
CoolMOS™ S7的驱动采用基于SOI技术电平位移驱动芯片2ED2182S06F,它是2.5A 650V高速大电流半桥栅极驱动器IC,集成自举二极管,DSO-8封装。
5kW交错调制图腾柱PFC的设计,在230VAC半负载条件下,实现效率为98.7%,尺寸为218mm x 170mm x 60mm,即功率密度达到36W/in3。
所用器件:
■ EiceDRIVER™ 1ED21271S65F驱动CoolSiC™ MOSFET
■ CoolSiC™ MOSFET IMBG65R022M1H
■ EiceDRIVER™ 2ED2182S06F驱动CoolMOS™
■ CoolMOS™ S7 SJ MOSFET 600V IPQC60R010S7
■ 控制器MCU: XMC™ 4200 Arm® Cortex®-M4
■ 辅助电源:ICE2QR2280G
SIC MOSFET驱动
1ED21271S65F是2025年3月推出的最新产品,电压为650V、输出能力+/-4A的高边栅极驱动器,与其他产品相比,提供了一种更稳健、更具性价比的解决方案。
设计采用英飞凌的绝缘体上硅(SOI)技术,1ED21x7x系列具有出色的可靠性和抗噪能力,能够在负瞬态电压高达-100V时芯片不坏。
可用于高压侧或低压侧高压、大电流、高速功率管驱动,即驱动Si/SiC功率MOSFET和IGBT,击穿电压高达650V,输出电流为+/-4A,传播延迟小于 100ns。
1ED21x7x系列非常适合驱动多个开关并联应用,例如轻型电动汽车中,基于1ED21x7x大电流栅极驱动器的设计,可在一个三相系统中节省多个 NPN/PNP管和外部自举二极管。
在图腾柱PFC设计中,电感器过流保护是个设计难点,1ED21x7x提供简单、易于设计的电感器过流保护。
1ED21x7x的CS管脚功能强大,可以实现过流保护和短路I和短路II的保护。
短路I:指发生在功率开关开通之前,已经处于短路状态。
短路II:短路发生在功率开关导通状态,这是更难保护的。
过流保护:1ED21x7x系列有两个CS保护阈值可以选,0.25V和1.8V。0.25V设置通常与分流电阻一起使用,以实现过流检测,低压选项,可以尽量减少分流电阻上的压降造成的损耗。对于褪饱和检测,要选用1.8V,因为它具有更好的抗噪能力。
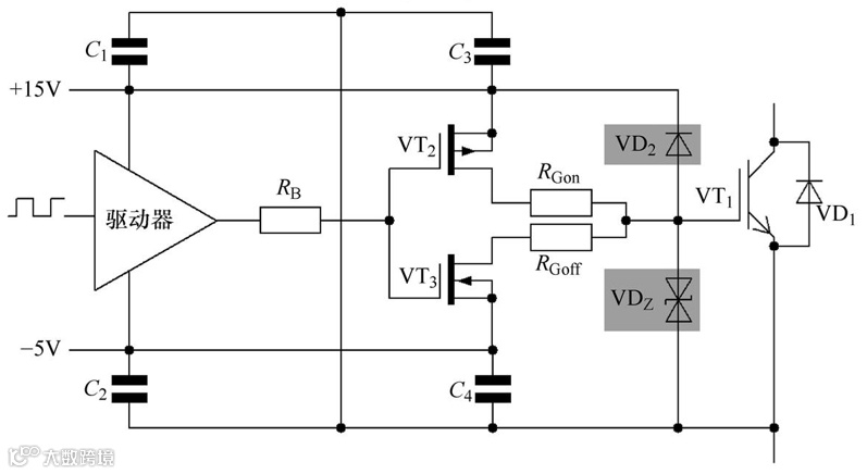
由于1ED21x7x系列集成了自举二极管,外围电路就显得更简单,下图的实际电路外接了一个600V高速二极管Db和一个5.1Ω电阻,自举电容为1uf。这是为什么呢?
在功率半导体驱动电路设计(一)中强调了自举电路会有电压损失,造成上管驱动电压低于下管电压,而SiC的RDS(ON)会随着驱动电压降低而明显增大,这是要在设计中避免的。
自举电压的损失主要贡献是自举电路中的自举电路中的阻抗,VRboot由下面公式决定,选择更小的外接电阻能降低自举电压的损失,外接5.1欧姆相比驱动内置的等效电阻35欧姆来说小得多,零点几伏的改善对SiC MOSFET的静态损耗降低是非常有价值的。
注:IMBG65R022M1H的QG=67nC
1ED21x7x中的自举电路参数
CoolMOS™驱动
EiceDRIVER™ 2ED2182S06F驱动CoolMOS™ S7 SJ MOSFET 600V IPQC60R010S7时,就直接采用集成自举二极管,自举电容为33uf+100nf。
2ED2182S06F的静态电流
由于低频桥臂工作在工频50Hz,按照功率半导体驱动电路设计(一)中的设计公式,进行计算。由于频率只有50Hz,驱动器的静态电流被放大了。它的效应要比IPQC60R010S7的QG大一个量级,所以算出来的电容值就比较大,取33uf。
■ QG为功率开关的栅极电荷 318nC (IPQC60R010S7)
■ Iq为相关驱动器的静态电流170uA(数据表中Quiescent VBS supply current)
■ Ileak为自举电容的漏电流(只与电解电容有关,忽略)
■ fSW为功率管的开关频率50Hz
■ UCC为驱动电源电压
■ UF为自举二极管的正向电压
■ UCEsat为下桥臂功率管的电压降
■ S为余量系数
米勒钳位杂谈
什么是误导通
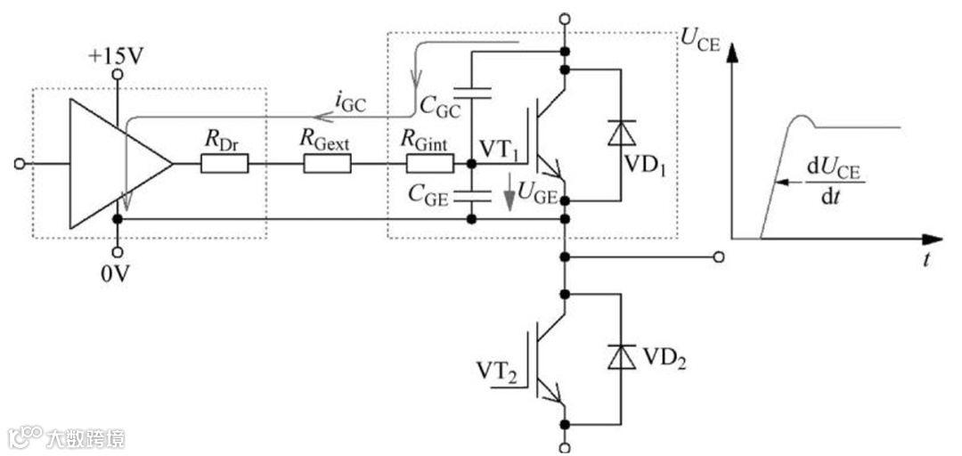
图1是最基本的半桥电路,上管开通的波形如图2所示,这时下管VT2驱动电压为零,已经关断了。
图1. IGBT半桥电路
由图2可以看出IGBT VT1有两个明显的集电极峰值电流。第一个电流尖峰工程师都很熟悉,是来源于下桥臂IGBT的续流二极管VD2的反向恢复电流。注意到没有,UCE还没有达到饱和电压时又出现了第二个电流尖峰,持续时间不长,大约为50ns,分析可以确认这是由于IGBT VT2的瞬时开通导致的。
正常情况下,几十纳秒的脉冲电流还不至于会直接损坏功率半导体器件,然而,额外的损耗是逃不了的,会导致严重的结温升高,降低器件的寿命。另外产生的振荡会干扰驱动电路和控制电路,造成工作异常。
图2. 半桥电路上管VT1开通时的波形
为什么会误导通?
当开通半桥电路下桥臂IGBT VT2时,上桥臂IGBT VT1就会产生电压快速上升dUCE/dt,其在密勒电容CGC产生电流iGC,即:
图3. 密勒电容引起寄生开通
该电流iGC将通过IGBT内部栅极电阻RGint、外部栅极电阻RGext,和驱动内部电阻RDr,最后到电源地(这里,电源地和IGBT VT1发射极同电位),并产生栅极电压,幅值为:
一旦这时栅极电压UGE高于IGBT的阈值电压UGE(TO),就会产生寄生开通。如果IGBT VT2已经导通,这将导致短路。好在这类短路持续的时间很短,通常大约是10~100ns,一般IGBT都能承受。
在功率半导体的寄生参数中,除了寄生电容CGC,还有另外一个寄生电容CGE。部分iGC电流将会通过该电容直接到电源地。
图4. IGBT的寄生电容
英飞凌IGBT7采用微沟槽技术,沟槽密度高,所以可以多做一些沟槽,其中一部分做成伪沟槽,这样可以优化CGC和CGE比值,减小误导通风险,使得IGBT更好用。
SiC MOSFET的dUCE/dt更高,好在SiC的密勒电容只有IGBT的十分之一左右。
工程师可能也会想到在栅极和发射极之间外接个电容CGE也可以降低密勒效应,但需要注意的是额外电容CGE将影响IGBT的开通特性(参考资料2中的第6章6.6.2节)。通常,为了抑制或衰减不需要的振荡,可以用一个小电阻和电容串联。
米勒钳位电路
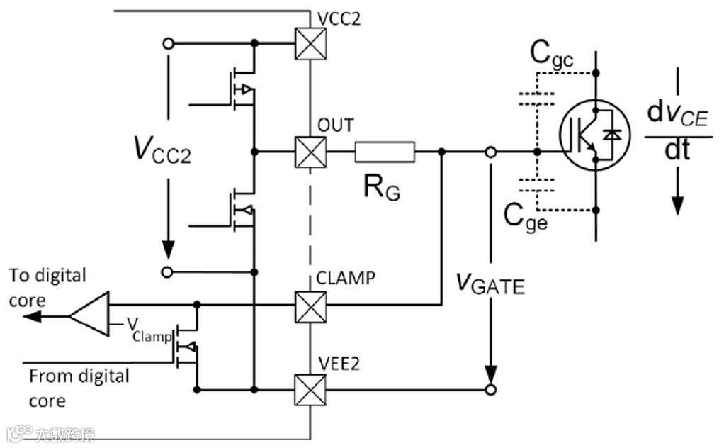
外接个电容CGE分流是一种古老的思路,集成电路时代一定会考虑用有源器件来实现同样或更好的功能,这就是米勒钳位功能。
以EiceDRIVER™ F3为例,该栅极驱动器增加了一个CLAMP管脚,跳过外接的栅极电阻RG直接连接到功率管的栅极,并保证尽可能低的寄生电感。CLAMP功能脚在钳位非激活状态下监测栅极电压,一旦栅极电压相对于VEE2低于2V,便开通CLAMP与VEE2之间MOSFET,提供米勒电流低阻抗通路,防止寄生导通。钳位电路在栅极驱动器再次开通之前保持激活状态。
图5. EiceDRIVER™ F3 1ED332xMC12N的米勒钳位
米勒钳位pre-drive
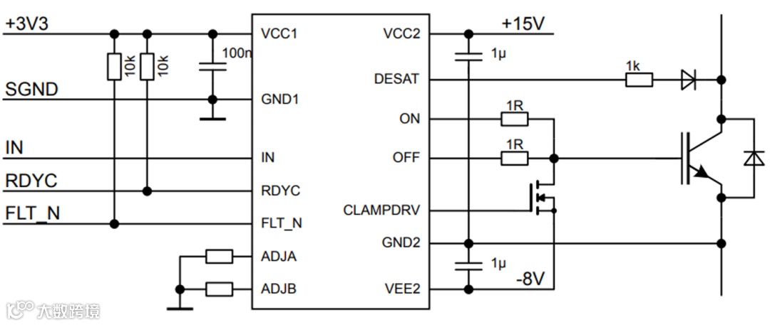
当米勒钳位信号走线电感比较大或者大功率器件米勒电流比较大的情况下,驱动芯片自带的米勒钳位表现并不理想。一般芯片的米勒钳位能力只有2A左右,这会降低大功率IGBT的钳位能力。这时可以选择带有外部MOSFET的预驱动器输出的驱动芯片产品,比如图6的英飞凌1ED3491。
图6. 带米勒预驱的芯片产品
外部的小信号N沟道MOSFET晶体管与驱动器CLAMPDRV脚相连,可实现大电流的箝位。如图6将MOSFET连接到CLAMPDRV输出、VEE2引脚和IGBT栅极之间。由于采用了米勒预驱动配置,钳位电流仅受外部钳位MOSFET晶体管的限制。根据外部MOSFET的不同,米勒电流钳位可达20A。钳位 MOSFET必须靠近IGBT栅极,以尽量减少米勒电流泄放通路的电阻和电感。
英飞凌带米勒钳位的工业应用驱动器产品:
EiceDRIVER™ Compact隔离栅极驱动器IC
■ X3 Compact:1ED3122MC12H、1ED3127MU12F、1ED3125MU12F
■ 2L-SRC Compact:1ED3251MC12H、1ED3250MC12H
在EiceDRIVER™ Enhanced系列隔离栅极驱动器IC
■ F3系列1ED332x
■ X3 Analog系列1ED34x1
■ X3 Digital系列1ED38x0
X3 Analog模拟系列的栅极驱动器1ED3491和X3 Digital数字系列的栅极驱动器1ED3890提供米勒钳位预驱动器,可驱动一个外部MOSFET,该MOSFET可以放置在非常靠近SiC MOSFET的地方,以减小寄生电感,获得最好的钳位效果。
电平位移驱动器:
2ED1323S12P电平位移栅极驱动器同时提供了有源米勒钳位功能和过电流(ITRIP)保护。
米勒钳位不是万能的
IGBT模块由芯片并联实现大电流的,为了均流,芯片上自带栅极电阻,数据手册上能找到具体数值。这一栅极电阻会影响密勒钳位的效果。尽管采用了密勒钳位,根据IGBT和系统设计的不同,栅极电压仍可能引起IGBT寄生开通。在这种情况下,建议最好避免采用单电源,正负电源可以更有效解决米勒导通问题。
栅极钳位
现在市场上功率半导体器件IGBT,MOSFET,SiC MOSFET和GaN,大都是电压栅控器件,驱动起来比电流型双极性晶体管BJT容易得多,只需要有限的电荷给栅极电容充电,但问题是很容易受干扰,除了米勒电流造成的误导通以外,由于其它种种原因,栅极电压被抬高后,也会带来短路风险导致损耗增加,甚至影响器件寿命,损坏栅极。
栅极钳位
前文已经提过,在功率器件开关过程中,由于C-E(D-S)间的dv/dt快速变化,会通过米勒电容产生位移电流,给栅极电容充电。这样可能会抬高功率器件的栅极电压,特别是当关断过电流和短路电流时。
IGBT短路时,其短路电流ISC短路电流是由栅极电压决定的:
因此,将栅极电压限制在某一合理的最大值很重要,这样可以使得短路电流的值不至于过大,不会超出最大的短路能量。图1给出了某种1200V IGBT栅极电压、短路电流和最大短路时间的关系。如果栅极钳位能很好限制短路时最大的栅极电压,那么也就限制了最大的短路电流。
图1. 栅极电压、短路电流和最大短路时间之间的关系
图2a和2b给出两种不同的栅极钳位方法。首先,可以利用一个单向或双向的TVS二极管接在IGBT VT1的栅极和发射极之间。当栅极电压超过TVS二极管的击穿电压后为低阻抗的通路,实现迅速泄放的目的。考虑误差和温度的影响,即:
另外一种栅极钳位的方法是通过二极管VD2直接将栅极和驱动电源电压连接,因此栅极电压被限制在电源电压加上二极管正向压降之内。当驱动输出级是轨对轨输出时,钳位到电源是个好办法。当电源电压为+15V时,如果出现短路,栅极电压可以有效地被限制在+16V以内。
(a) BJT升压电路
(b) MOSFET升压电路
图2. 栅极钳位
在选择TVS管时,要注意击穿电压的最大值和最小值之间通常都会有一个较宽范围,如图3所截取的数据手册所示。除了考虑最大值,还需要考虑温度的影响,一般击穿电压会随温度升高而增大,另外温度升高后会使二极管的额定耗散功率降低,如图4所示。
图3. 飞兆半导体的SMBJ5V0(C)A—SMBJ170(C)A系列TVS二极管数据手册
图4. 脉冲功率降额曲线
在选择电源钳位二极管时,必须保证在高温下,二极管的漏电流或反向电流IR较低。如果反向电流太高,就成为驱动器电源不必要的负载,反向电流也会造成关断状态的功率器件栅极电压的被抬高。这时,如果没有RGE,驱动级对地具有高阻抗,甚至接近或超过功率器件的开通阀值电压,在一些不利条件下,功率半导体会由于这样的原因出现寄生开通。
与PN结二极管相比,肖特基二极管的正向电压很低,因此非常适合用于电源钳位。而选用PN结二极管后钳位电压至少为17V,特别是在BJT输出的栅极驱动中,图2a。当肖特基二极管用于MOSFET推挽输出级时,有可能把栅极电压UGE钳在+15V,图2b。
相比于PN结二极管,肖特基二极管的缺点在于它们在高温时反向漏电流更高。因此必须根据其反向电流的特征选择合适的肖特基二极管。图5a是快恢复PN二极管,图5b为肖基特二极管的漏电流特性。注意肖基特二极管的漏电流比硅快恢复二极管大很多。
图5. 肖特基二极管和快恢复PN二极管的IR=f(UR,Tj)特性
设计中还有一个问题也很重要,为了不对栅极钳位产生影响,栅极电压和电源之间的寄生电感应该尽可能的小,这也是功率器件应用的一般原则。
栅极钳位也不适合用于每个周期的正常开关过程。钳位时,驱动级电流会有一部分注入钳位二极管,这会造成驱动负载不必要的增加。所以在选择器件时,应保证其VRWM(最大反向工作电压)不低于且尽可能接近于被保护线路的正常最大工作电压,比如说15V。
主动关断电路
EiceDRIVER™ Compact 1ED314x对付米勒电流采用另外一种思路---主动关断功能。是驱动器的一项保护功能,其设计目的是防止功率开关栅极悬浮时的误导通。
如果驱动器失去电源,即VCC2掉电,驱动器的主动关断电路就动作,供电是驱动器所连接栅极的浮动电压。
如果开关上出现高速的dUCE/dt,就会产生米勒电流,主动关断电路一样可以提供米勒钳位,即使栅极驱动器没有接通电源,主动关断电路也会利用该电压为自己供电,并主动将栅极拉低。
图6. EiceDRIVER™ Compact 1ED314xMU12的主动关断
栅极钳位设计原则
栅极电压钳位是功率半导体可靠工作的必要条件,实现的方法是多种多样,设计中要抓住要点:
1
钳位电压以精确为好
2
钳位电路不要成为驱动的负载
3
钳位电路不能在正常工况时被触发
MOSFET功率半导体是电压型驱动,驱动的本质是对栅极端口的电容充电,驱动峰值电流是受功率器件驱动电阻和驱动器内阻影响的,而驱动功率则由栅极电荷、驱动电压和开关频率决定。因为栅极电荷也决定这功率器件的开关行为,所以理解栅极电荷对于驱动设计很重要。
栅极电荷
IGBT的栅极对外显示出类似电容的特性,即栅极电荷由驱动提供给栅极电压和器件栅极电容决定,即:
如果电容的数值是恒定不变的,电压与电荷就呈简单的线性关系。但是IGBT的栅极等效电容则不一样,是非线性的。图1给出了栅极电荷QG标幺值和栅极电压UGE的关系,是分段线性的,拐点发生在器件状态发生变化时,最终驱动电压到15V设计值,充电电荷到达E点。
图1. 栅极电荷QG标幺值和栅极电压UGE的关系
图中可以看到栅极电荷充电过程可以分为四个区域。
1
在时间A处,栅极电荷处于积累模式。在时间段AB之间对电容CGE充电,UGE根据式(10.2)上升。在实际的应用之中,时间tA-B由栅极电阻(包括器件内部和外部电阻)和等效栅极电容决定,所以,CGE不是线性上升,而是按指数规律上升。
在绝大多数应用中,驱动电源是一个电压源,因此在开通过程中,由于驱动电压下降,栅极电流IG的增大依赖于时间。用一个电流源代替电压源驱动IGBT,可以实现UGE的线性增大,因此Q/U的梯度总是线性的。
2
在时间B处,UGE到达了平带电压UFB,受电压影响的MOS电容(属于CGE的一部分)不再影响充电过程。这时相比于时间段AB,CGE的值降低。相应地,栅极充电斜率上升。在时间段BC之间,栅极电压UGE,B-C超过栅极阈值电压UGE(TO),所以IGBT开始工作。
平带电压UFB描述了在某一时间,栅极表面和下层半导体金属氧化层(两者之间有栅极氧化层隔离)之间的电位相同。这时,由于栅极电荷和半导体电荷互相抵消,半导体金属氧化层的能带是平坦的。
在A到C阶段,驱动器在给CGE充电,电荷为QGE。
3
在时间段CD,栅极的充电过程是由反馈电容CGC(也叫作密勒电容)决定的。这时,集-射极电压UCE不断降低,电流IGC通过CGC给栅极放电,这部分电流需要驱动电流IDirver来补偿。这时栅极出现一个恒定的电压,这种现象叫作密勒电压或密勒平台。我们可以说驱动器在给CGC充电,电荷为QGC。
由于集电极-发射极之间的电压变换率为负,所以CGC上的电流也负值,比如,集电极-发射极电压由近似直流母线电压UDC降为饱和电压UCEsat。
4
IGBT一旦进入饱和,此时的电压为饱和电压UCEsat,dUCE/dt会下降到零,也没有任何反馈。在到达时间点E之前,驱动电流会对栅极一直充电,其效果和在AB段相似。
不同厂家的数据手册和应用文档都给出了类似于图1的栅极电荷充电曲线,也给出了在时间点E时的电荷QG=f(UGE)。
如果给出了IGBT栅-射极之间的推荐电容CGE,就可以根据该电容得出栅极充电曲线或者充电电荷QG。因为栅极电荷与温度几乎无关,所以栅极电荷测量都是在环境温度为25℃时完成的。但是栅极电荷与IGBT的技术和标称电流有关。
由于栅极几何结构上的不同,沟槽栅IGBT比平面IGBT具有更高的栅极电荷,微沟槽技术的器件栅极电荷会相对更大一些,因为IGBT设计中可以提高栅极密度,做一些伪沟槽来平衡器件的电容,提高器件的抗干扰能力。所以对于微沟槽栅IGBT,栅极电容CGE和充电电荷QG的值相对大一点,所以,微沟槽栅IGBT需要提供更大的驱动功率。
利用QGC确定开通电阻
选择栅极电阻是设计栅极驱动电路的重要步骤。开通过程中功率开关管(如IGBT)的栅极通过栅极电阻被充电至接近VVCC2,关断过程中利用栅极驱动器IC内部的源极和漏极晶体管向VVEE2放电。
基于MOSFET输出的栅极驱动器输出可以简化为动态电阻(RDS,source,RDS,sink),在开关过程中会出现压降(VDS,source,VDS,sink)。
开通电阻的选择要考虑两个过程:
1
在初始状态,即时间tA时,栅极电位与VEE2引脚相同。在此阶段,电源电压VCC2-VEE2在内部栅极电阻RDS,source、外部开通栅极电阻RG,ON以及功率半导体开关内部栅极电阻RG,int之间分配。这是栅极驱动器需要输出最大电流,要通过设计外部栅极电阻保证合适脉冲电流值。
2
在tC与tD之间,栅极电压和栅极电流保持恒定,这时是在给栅极集电极电容CGC进行充电。这是功率晶体管开-通过程中的一个重要过程。上面提到的米勒平台,其持续时间由驱动电流的大小决定。因此,使用大平均电流的栅极驱动器可以实现更快的开通速度。在此平台时间内,集电极-发射极电压(VCE)降至其饱和电压。同时决定器件C-E两端的dV/dt,米勒平台越短,dV/dt越高。开通电阻RG,ON和米勒平台时间tON的关系如下:
其中QGC是图1中C时刻到D时刻的充电电荷。如果有明确的米勒平台时间tON设计目标值,可以利用上面公式得出RG,on。
注:Vpl是米勒平台电平电压
利用QG计算功耗
通过计算功率晶体管的总栅极荷QGtot、供电电压 VVCC2–VVEE2、开关频率fS及外部栅极电阻,来估算输出部分的损耗。由于许多设计在开通和关断时使用不同的电阻器,因此必须考虑开通和关断的不同情况。这会产生一个特定的损耗分布,取决于:
■ 外部栅极电阻RGon,ext与RGoff,ext;
■ 栅极驱动器输出部分的内部阻抗,RGon,IC和RGoff,IC;
■ 功率器件的内部栅极阻抗,RG,int。
利用QG设计电源退耦电容
驱动器输出侧电源的电容器需要足够大,以保证在功率开关开通时的电源电压降在设计期望值内。这个值与QG有关,可以使用以下方程式初步估算电容器:
此处的IQ2代表栅极驱动器的拉(源)静态电流,fsw是开关频率,QG是功率晶体管的总栅极荷,而ΔVVCC是栅极最大电压变化。考虑到电容器和栅极电荷参数的误差典型值,额外增加了20%的余量。
例如,如果以15kHz的频率驱动栅极电荷为QG=160nC的英飞凌TRENCHSTOP™ IGBT4 IKW40N120H3为例,栅极驱动器输出侧静态电流最大值为3mA(1ED3321),允许200mV的栅极电源电压变化,则所需的最小电容为:
考虑电容值受温度的影响,应至少选择一个大于4倍的值,比如10uF的电容器。此电容器用于隔离型栅极供电电压,应尽可能靠近VCC2和VEE2引脚放置。为了抗噪去耦,应在引脚VCC2与VEE2之间放置一个100nF的电容器。
理解栅极电荷对于驱动设计很重要,它能帮助你计算驱动器功率,选择合适的驱动电阻和驱动芯片。并设计合适的驱动电源和满足预期的功率器件开关速度。

