
《社会单位灭火和应急疏散预案编制及实施导则》 GB/T 38315-2019 ,发布日期是2019-12-10 , 实施时间为2020-04-01。
标准的主要内容:
一、范 围
本标准规定了机关、团体、企业、事业单位编制灭火和应急疏散预案的编制程序、主要内容、预案的实施、演练考核。
本标准适用于机关、团体、企业、事业单位(以下简称单位)的灭火和应急疏散预案编制、培训及演练等工作。
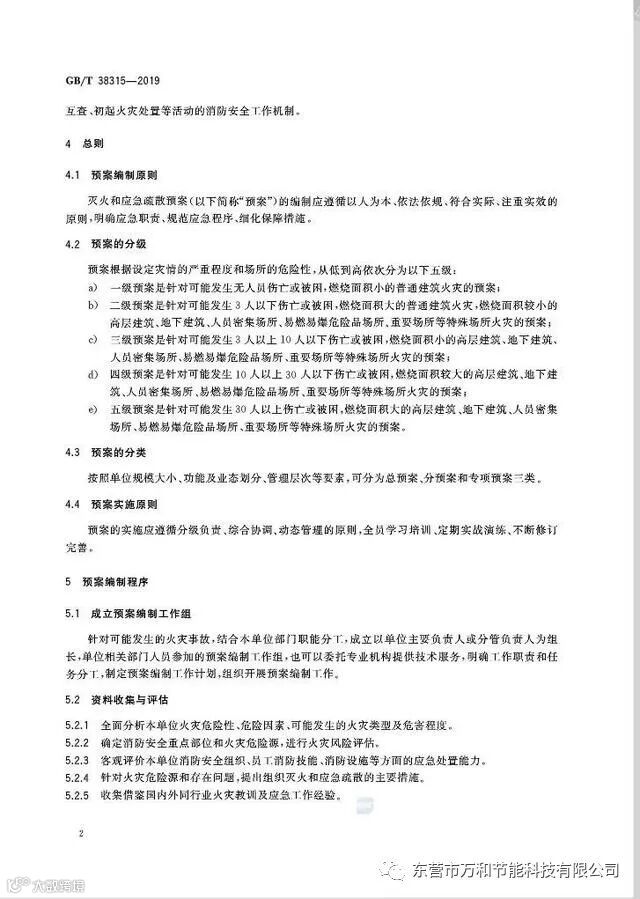
二、总 则
(一)预案编制原则
灭火和应急疏散预案(以下简称“预案”)的编制应遵循以人为本、依法依规、符合实际、注重实效的原则,明确应急职责、规范应急程序、细化保障措施。
(二)预案的分级
预案根据设定灾情的严重程度和场所的危险性,从低到高依次分为以下五级:
一级预案是针对可能发生无人员伤亡或被困,燃烧面积小的普通建筑火灾的预案。
二级预案是针对可能发生3人以下伤亡或被困,燃烧面积大的普通建筑火灾,燃烧面积较小的高层建筑、地下建筑、人员密集场所、易燃易爆危险品场所、重要场所等特殊场所火灾的预案。
三级预案是针对可能发生3人以上10人以下伤亡或被困,燃烧面积小的高层建筑、地下建筑、人员密集场所、易燃易爆危险品场所、重要场所等特殊场所火灾的预案。
四级预案是针对可能发生10人以上30人以下伤亡或被困,燃烧面积较大的高层建筑、地下建筑、人员密集场所、易燃易爆危险品场所、重要场所等特殊场所火灾的预案。
五级预案是针对可能发生30人以上伤亡或被困,燃烧面积大的高层建筑、地下建筑、人员密集场所、易燃易爆危险品场所、重要场所等特殊场所火灾的预案。
(三)预案的分类
按照单位规模大小、功能及业态划分、管理层次等要素,可分为总预案、分预案和专项预案三类。
(四)预案实施原则
预案的实施应遵循分级负责、综合协调、动态管理的原则,全员学习培训、定期实战演练、不断修订完善。
三、预案编制组织程序
针对可能发生的火灾事故,结合本单位部门职能分工,成立以单位主要负责人或分管负责人为组长,单位相关部门人员参加的预案编制工作组,也可以委托专业机构提供技术服务,明确工作职责和任务分工,制定预案编制工作计划,组织开展预案编制工作。
四、预案的演练
消防安全重点单位应至少每半年组织一次演练,火灾高危单位应至少每季度组织一次演练,其他单位应至少每年组织一次演练。在火灾多发季节或有重大活动保卫任务的单位,应组织全要素综合演练。单位内的有关部门应结合实际适时组织专项演练,宜每月组织开展一次疏散演练。
单位全要素综合演练由指挥机构统一组织,专项演练由消防归口职能部门或内设部门组织。组织专项消防演练,一般应在消防归口职能部门指导下进行,保证专项演练能够有机融入本单位整体演练要求。
组织全要素综合演练时,可以报告当地消防部门给予业务指导,地铁、建筑高度超过100m的多功能建筑,应适时与消防部门组织联合演练。
演练应确保安全有序,注重能力提高。
五、预案的演练考核
单位应每年定期组织本单位全体员工对各级各类预案的学习、实施情况进行考核,结合各岗位职责分工,明确各角色考核要求,量化考核标准,纳入单位总体工作考核。

















