关于对《政府投资项目可行性研究报告编制通用大纲(征求意见稿)》
《企业投资项目可行性研究报告编制参考大纲(征求意见稿)》
和《关于投资项目可行性研究报告编制大纲的说明》
公开征求意见的公告
为加强对项目前期工作的指导和规范,进一步提高项目前期工作的水平,经深入调研和广泛征求意见,在2002年印发的《投资项目可行性研究指南(试用版)》基础上,国家发展改革委研究起草了《政府投资项目可行性研究报告编制通用大纲(征求意见稿)》《企业投资项目可行性研究报告编制参考大纲(征求意见稿)》和《关于投资项目可行性研究报告编制大纲的说明》,现向社会公开征求意见。
请登录国家发展改革委门户网站(http://www.ndrc.gov.cn)首页“互动交流版块”,进入“意见征求”专栏,就《政府投资项目可行性研究报告编制通用大纲(征求意见稿)》《企业投资项目可行性研究报告编制参考大纲(征求意见稿)》和《关于投资项目可行性研究报告编制大纲的说明》,提出宝贵意见建议。
此次公开征求意见的截止时间为2022年12月9日。
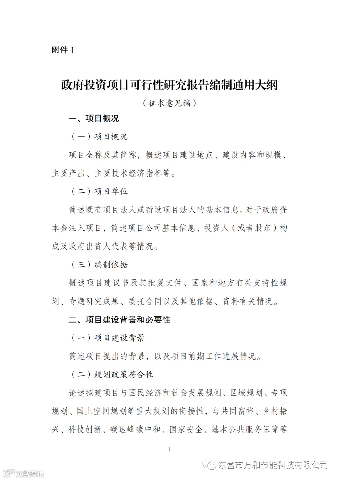
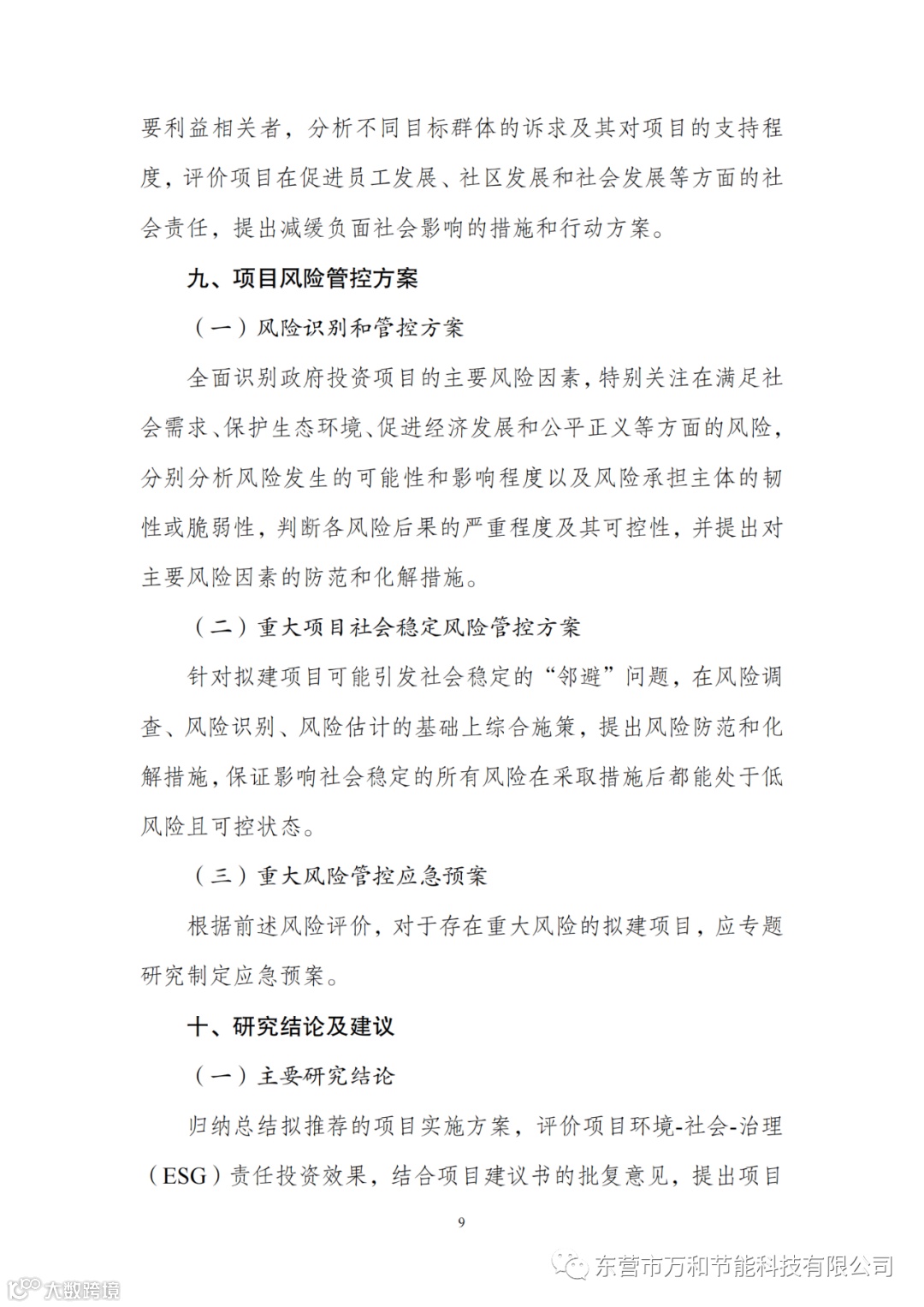
附件:1.政府投资项目可行性研究报告编制通用大纲
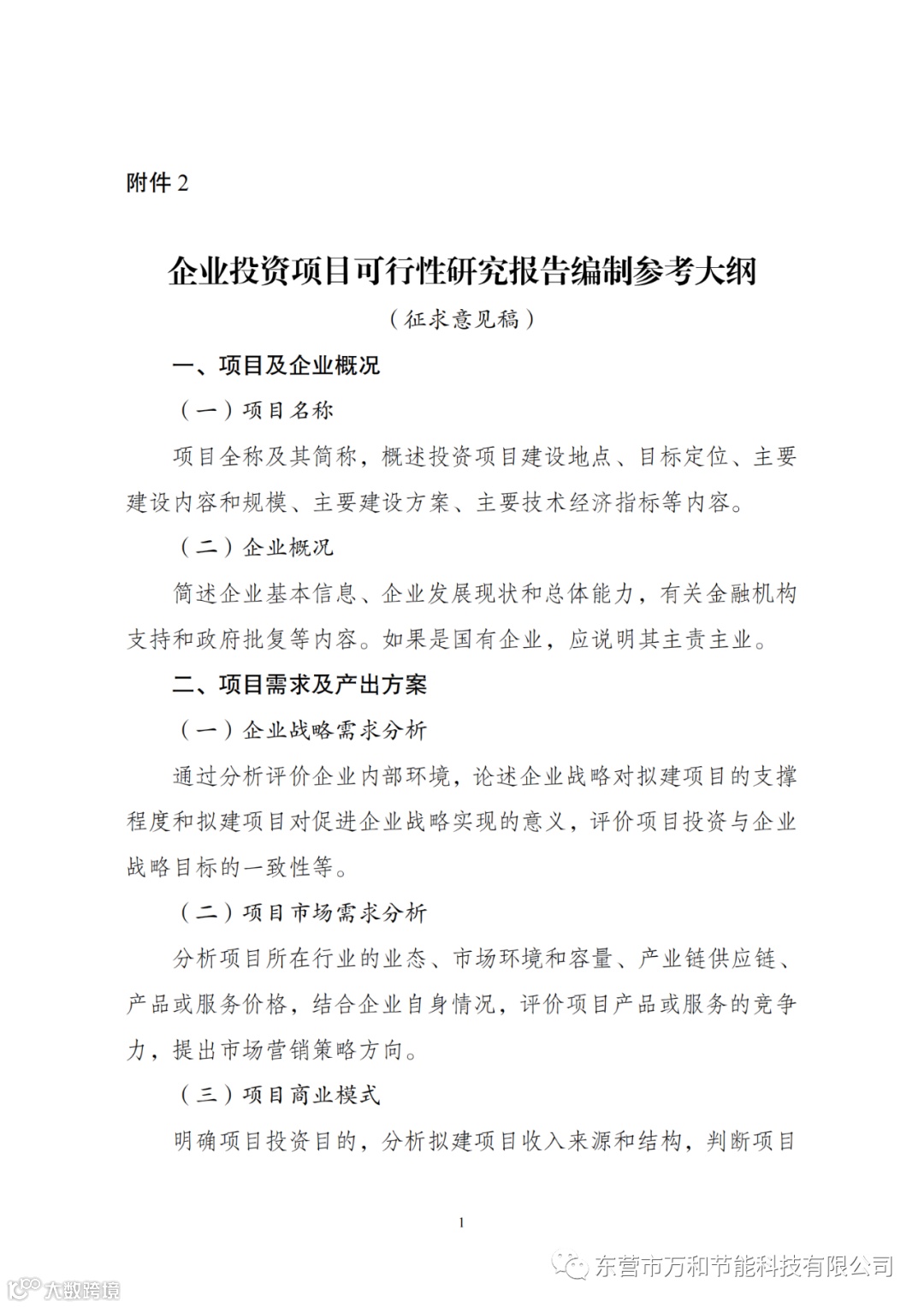
2.企业投资项目可行性研究报告编制参考大纲
3.关于投资项目可行性研究报告编制大纲的说明




























