搜索
首页
大数快讯
大数活动
服务超市
文章专题
出海平台
流量密码
出海蓝图
产业赛道
物流仓储
跨境支付
选品策略
实操手册
报告
跨企查
百科
导航
知识体系
工具箱
更多
找货源
跨境招聘
DeepSeek
首页
>
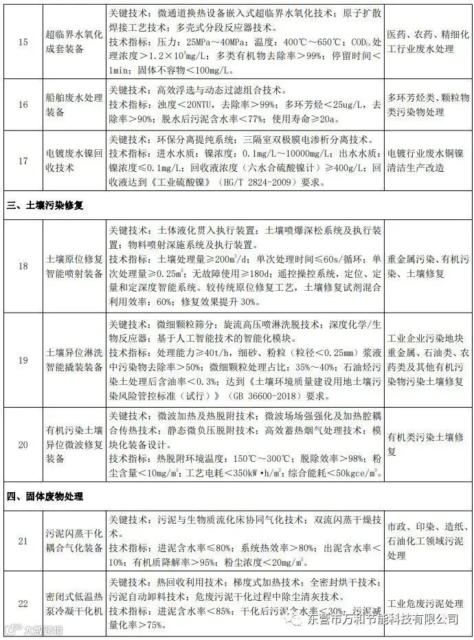
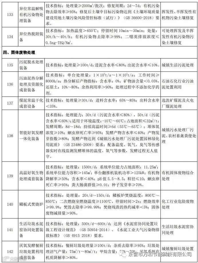
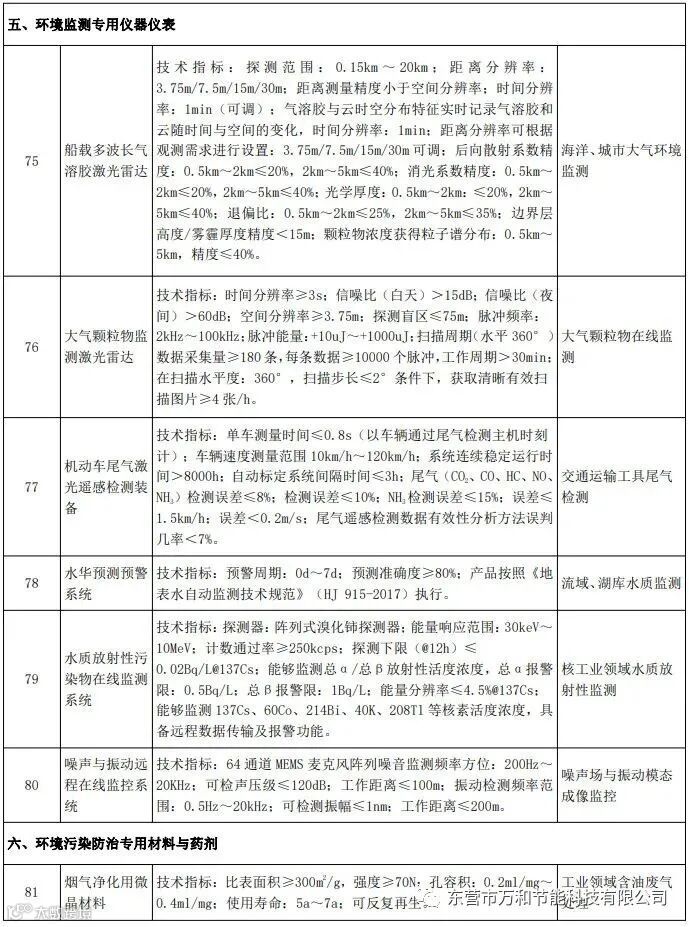
《国家鼓励发展的重大环保技术装备目录(2020年版)》(征求意见稿)
>
《国家鼓励发展的重大环保技术装备目录(2020年版)》(征求意见稿)
东营市万和节能科技有限公司
2020-12-25
2
导读:工信部于11月23日发布《国家鼓励发展的重大环保技术装备目录(2020年版)》(征求意见稿),旨在加快先进环
工信部于11月23日发布《国家鼓励发展的重大环保技术装备目录(2020年版)》(征求意见稿),旨在加快先进环保装备研发和应用推广,提升环保装备制造业整体水平和供给
质量
。目录分为开发类、应用类以及推广类,涵盖大气污染防治、水污染防治、土壤污染修复、固体废物处理、环境监测专用仪器仪表、环境污染应急处理、环境污染防治设备专用零部件等领域。
详情如下:
公开征求对《国家鼓励发展的重大环保技术装备目录(2020年版)》(征求意见稿)的意见
为加快先进环保装备研发和应用推广,提升环保装备制造业整体水平和供给质量,我们会同科技部、生态环境部组织制定了《国家鼓励发展的重大环保技术装备目录(2020年版)》(征求意见稿),现公开征求社会各界意见。如有意见和建议,请于2020年12月3日前反馈工业和信息化部(节能与综合利用司)。
联系电话:010-68205340
电子
邮件
:hbc@miit.gov.cn
传真:010-68205340
附件:《国家鼓励发展的重大环保技术装备目录(2020年版)》(征求意见稿).pdf
工业和信息化部节能与综合利用司
2020年11月23日
【声明】内容源于网络
0
0
东营市万和节能科技有限公司
清洁生产审核能源审计安全标准化咨询与评审安全生产风险分级管控与隐患排查治理(两个体系建设)能源管理体系咨询可研报告安评环评能评化工企业“四评级一评价”咨询碳排放报告QHSE(质量、健康、安全、环境)管理体系咨询安全环保应急预案节能安全
内容
207
粉丝
0
关注
在线咨询
东营市万和节能科技有限公司
清洁生产审核能源审计安全标准化咨询与评审安全生产风险分级管控与隐患排查治理(两个体系建设)能源管理体系咨询可研报告安评环评能评化工企业“四评级一评价”咨询碳排放报告QHSE(质量、健康、安全、环境)管理体系咨询安全环保应急预案节能安全
总阅读
95
粉丝
0
内容
207