
2022年3月,有网友向应急管理部提问:《企业安全生产费用提取和使用管理办法征求意见稿》是否已经审批通过? 并得到应急管理部规划财务司的官方回复。
《企业安全生产费用提取和使用管理办法》(财企〔2012〕16号)目前继续适用。该办法的修订仍在推进过程中。
自2019年应急管理部办公厅发布《企业安全费用提取和使用管理办法》(征求意见稿)后,时隔两年财政部正式发布修订稿,这意味着新修订的《企业安全费用提取和使用管理办法》即将正式发布。2022年企业安全生产费用的提取和使用将迎来大变动。但关于2022版《企业安全费用提取和使用管理办法》官方一直未正式发布。

结合2012年发布实施的财政部 安全监管总局关于印发《企业安全生产费用提取和使用管理办法》的通知(财企〔 2012〕16 号)、以及2019年7月8日,应急管理部办公厅关于征求《企业安全费用提取和使用管理办法(征求意见稿)》意见的函( 应急厅函〔2019〕428号)。
财政部的《企业安全生产费用提取和使用管理办法(修订稿)》意见的函( 财资便函〔2021〕83号)一直未能官方公布的原因之一是:第三次修订后的《安全生产法》,2021年9月正式生效。相关的管理办法需要要重新梳理,重新修订。
一、安全费用提取使用、奖励举报的相关问题
1.《企业安全生产费用提取和使用管理办法征求意见稿》是否已经审批通过?
咨询:请问2021年的《企业安全生产费用提取和使用管理办法征求意见稿》是否已经审批通过,目前未看到修订版的相关正式文件。咨询时间: 2022-03-09
回复:《企业安全生产费用提取和使用管理办法》(财企〔2012〕16号)目前继续适用。该办法的修订仍在推进过程中。回复单位: 规划财务司 回复时间: 2022-03-14
2.关于缓提或少提安全生产费用的政策
咨询:财企[2012]16号 财政部 国家安全生产监督管理总局关于印发《企业安全生产费用提取和使用管理办法》的通知,“第十四条 中小微型企业和大型企业上年末安全费用结余分别达到本企业上年度营业收入的5%和1.5%时,经当地县级以上安全生产监督管理部...
回复: 此处县级以上安监部门包含县级。2019-12-03 规划财务司
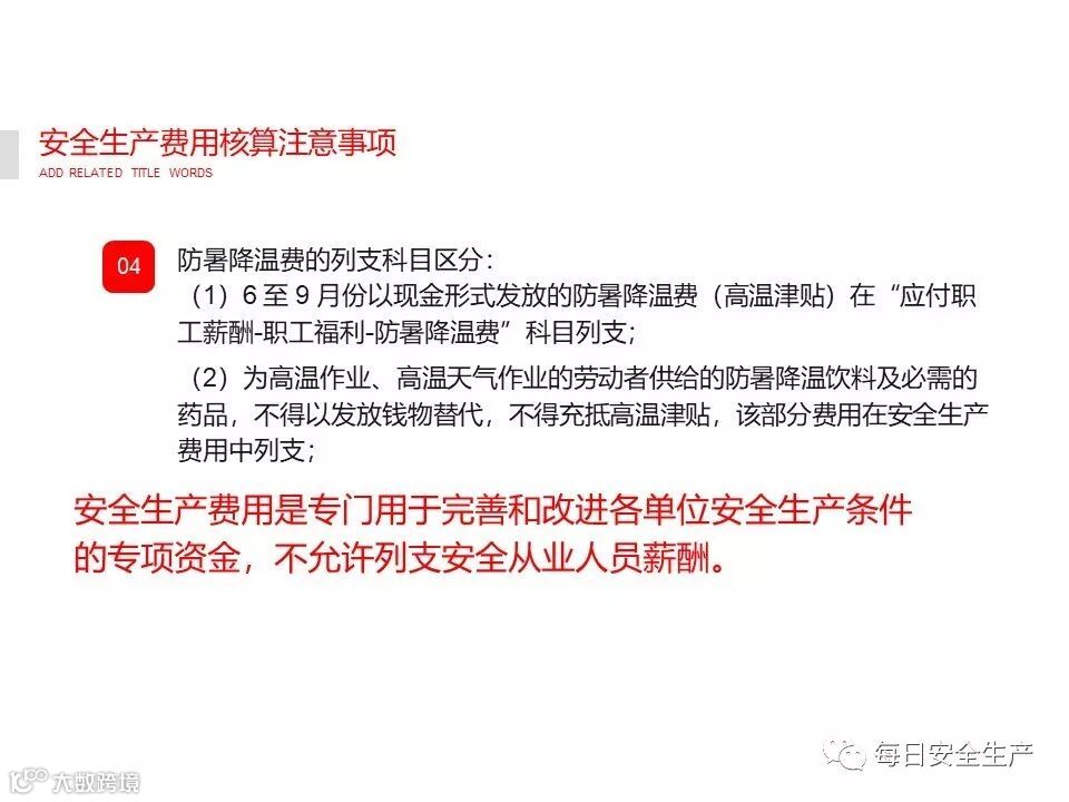
3.职业健康查体费用是否可以计入安全费用
咨询: 您好。职业健康查体费用是否可以计入企业安全费用?
回复: 根据《企业安全生产费用提取和使用管理办法》规定,职业健康查体费用不可以纳入企业安全费用。2019-11-29 规划财务司
4. 关于安全生产费用提取问题
咨询:我们是一家施工单位,具有专业承包相关资质,工程实施时会有劳务分包;经查阅相关规定后对安全生产费用提取仍有如下疑惑:
1.企业安全生产费用与建安费中安全生产、文明施工措施费是否一致?
2.如果不一致,区别在哪里?实际应该如何计提?
3.作为一家专业承包单位,上有总包,下有劳务分包,该如何计提?
回复:1.企业安全生产费用与建安费中安全生产、文明施工措施费不一致。
2.两者的区别在于法规规定、范围内容、计取方式均不同。
3.建设工程施工企业安全费用计提规定详见《企业安全生产费用提取和使用管理办法》(财企[2012]16号)第七条。按照规定,其中总包单位应当将安全费用按比例直接支付分包单位并监督使用,分包单位不再重复提取。回复单位: 规划财务司 回复时间: 2019-12-18
5.关于公路工程施工安全经费提取检查用车辆租赁费用、燃油费用、维修保养费用疑问的咨询
咨询:我是某高速公路施工项目部的安全生产管理人员,在安全经费的提取上有两个疑问,特向贵部咨询。
1、“(四)安全生产检查、评价......”一项中,安全管理人员开展日常安全检查的车辆租赁费用、燃油费用、维修保养费用、驾驶员工资、参加公司集中组织的安全教育培训时车辆所发生的过路费、人员食宿费是否可提取?
2、为鼓励安全管理人员履职尽责而发放的奖金是否可以列安全费用?
回复:1.安全管理人员开展日常安全检查用车辆租赁费用、燃油费用、维修保养费用可以在安全费用列支,驾驶员工资不可以列支。2.企业举办安全教育培训发生的车辆过路费、人员食宿费用可以列支。如果是职工个人赴培训地点发生的费用,应该按照单位的财务规定办理。3.企业为鼓励安全管理人员履职尽责而发放的奖金不可以列安全费用支出。回复单位: 规划财务司 回复时间: 2020-01-03
6.市民举报安全生产重大事故隐患和违法行为进行奖励,需不需要上交个人所得税?
咨询:请问按照《安全生产领域举报奖励办法》(原安监总财【2018】19号),对市民举报安全生产重大事故隐患和违法行为进行奖励,市民需不需要上交个人所得税?依据是什么?咨询时间: 2021-03-09
回复:《财政部 国家税务总局关于个人所得税若干政策问题的通知》(财税字〔1994〕20号)中第二条第四项规定,“个人举报、协查各种违法、犯罪行为而获得的奖金暂免征收个人所得税 ”,您咨询的具体问题还请向当地税务部门咨询。 回复单位: 调查评估和统计司 回复时间: 2021-03-12
7.举报重大安全隐患问题有奖励吗?
咨询:我朋友不会网上反映问题,让我代问一下省重点工程天然气管道偷工减料,不照图施工,让数千万元地衣治理工程成了豆腐渣工程,翻山越占的管线设计用石头水泥或混灏一上浇注,私自改为黄土掩埋,一遇雨季,黄土石流向下游冲去,存在重大安全隐患,人家手里有该线路图纸,原讲好让他施工,后又说和领导讲好了,不需要照图施工了,这笔钱装进了谁的口袋?咨询时间: 2021-03-01
回复:有文件正式规定举报奖励办法,《国家安全监管总局财政部关于印发《安全生产领域举报奖励办法》的通知》(安监总财【2018】19号)中规定:举报人举报的重大事故隐患和安全生产违法行为,属于生产经营单位和负有安全监管职责的部门没有发现,或者虽然发现但未按有关规定依法处理,经核查属实的,给予举报人现金奖励。第十一条经调查属实的,受理举报的负有安全监管职责的部门应当按下列规定对有功的实名举报人给予现金奖励:(一)对举报重大事故隐患、违法生产经营建设的,奖励金额按照行政处罚金额的15%计算,最低奖励3000元,最高不超过30万元。
回复单位: 调查评估和统计司 回复时间: 2021-03-02
8.安全投入相关问题
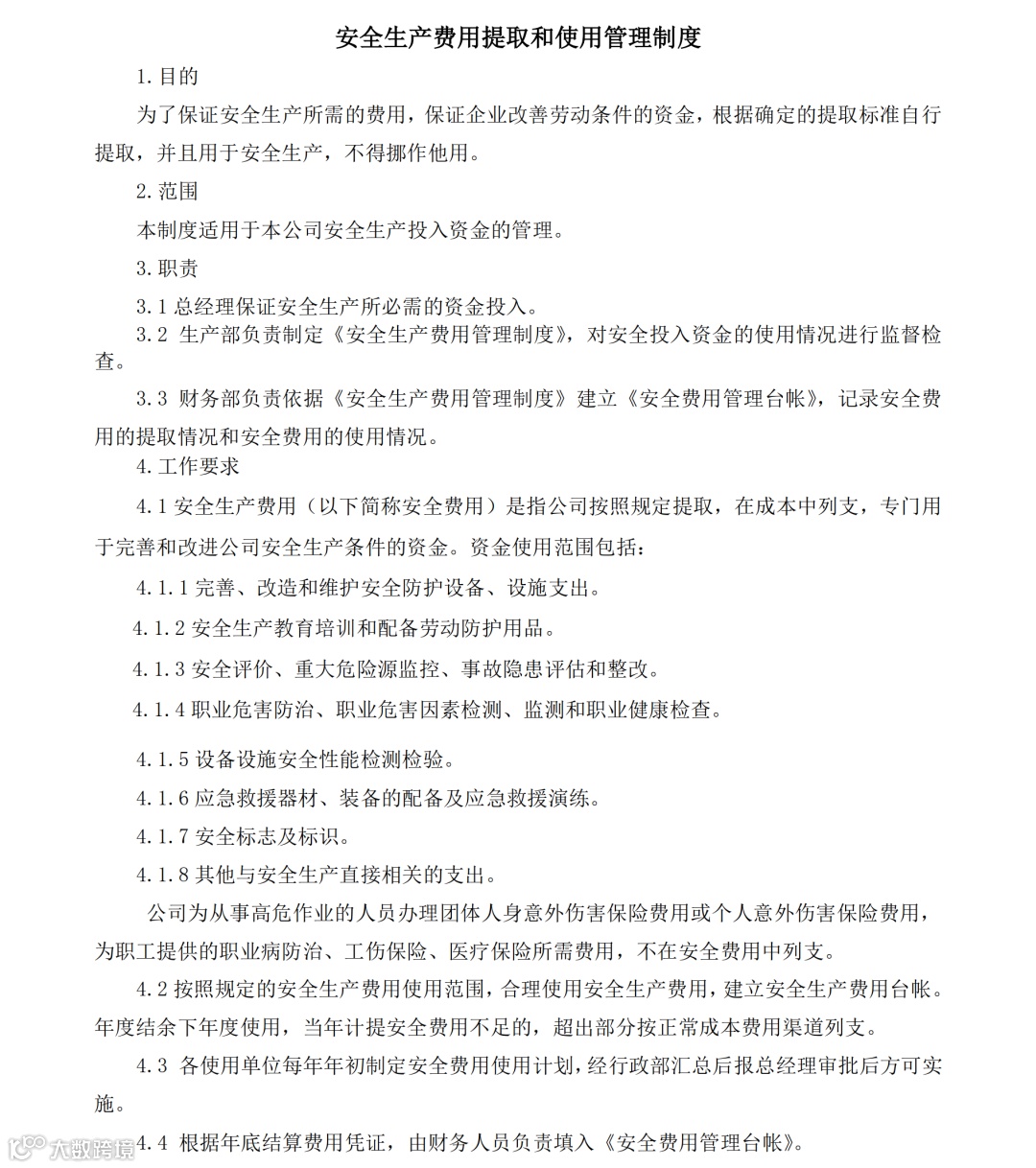
咨询: 请问,企业配备专职安全管理员,安全管理员的工资是否可以列入每年计提的安全生产费用预算中?2022-03-08 回复: 根据《企业安全生产费用提取和使用管理办法》(财企〔2012〕16号)有关规定,安全生产费用的使用范围主要包括安全防护设施设备、重大危险源和事故隐患评估整改、安全检查及标准化建设、作业人员安全防护、安全生产宣教及培训、新技术新装备推广、安全检测检验等。基于此,安全管理员的工资薪酬不可以列入每年计提的安全生产费用预算中。2022-03-14 规财财务司
9.企业安全生产费用
咨询: 1、企业消防设备设施的维修、养护费用支出,可不可以从企业安全生产费用中支出?
2、企业购买的安全帽、口罩等劳动防护用品费用支出,可不可以从企业安全费用中支出?2022-03-08
回复: 可以。2022-03-14 规划财务司
企业安全生产费用提取和使用管理办法(修订稿)
修订的相关内容
1、从范围来讲,应急厅函〔2019〕428号把应急管理部门管的写的很清楚,把他们不在管辖范围内的写的不清楚,比如交通、军用等,这一次到了财政部又把以前财企〔 2012〕16 号涉及到的军用等纳入进出来了。
新增的石油天然气开采企业、武器装备研制生产与试验企业、电力生产与供应企业,这些都单独列出。毕竟财政部管费用管的业务范围要比应急部要广。按照“管业务管安全”的原则,这个文也应该由财政部牵头编制。
2、里面涉及排序的问题,除了第四十六条解释权,其他条只要涉及两个部门的,均将应急管理部放在了财政部门前面,这是财政部写的,可能出于谦逊的态度吧。
遵照煤监变成矿山安全监察局,把非煤矿山安全监察职责也划入矿上安全监察局,这次统一改为了“矿山安全监察机构”
3、第三章 安全费用的使用内容中改动大的主要是:
(二)配备、维护、保养应急救援器材、设备支出和应急救援队伍建设、应急预案制定与应急演练支出;
重大危险源的使用范围增加了很多,
安全风险分级管控和隐患排查治理“双重预防机制”纳入企业安全生产费用提取和使用管理办法。
(三)开展重大危险源检测、评估、监控支出,安全风险分级管控和事故隐患排查整改支出,安全生产信息化建设、运维支出;
将事故隐患奖励放在每个行业中
(五)安全生产宣传、教育、培训和从业人员发现并报告事故隐患的奖励支出;
4.第十七条【缓提、少提的条件】企业依法提取和使用安全费用,在确保安全投入的基础上,安全费用上年末结余达到企业本年度安全费用提取计划,企业可以缓提或者少提安全费用,但是需要按照管理权限向当地县级以上人民政府负有安全生产监督管理职责的部门报备。
增加了追责条款
第四十二条【违规处理】企业未按本办法提取和使用安全费用的,由应急管理部门、矿山安全监察机构和行业主管部门按照职责分工,责令限期改正,并依照《中华人民共和国会计法》《中华人民共和国安全生产法》和相关法律法规进行处理、处罚。对情节严重、性质恶劣的,可依照有关规定,实施联合惩戒。
第四十三条【追责条款】各级应急管理部门、矿山安全监察机构和行业主管部门和财政部门在企业安全生产费用管理中存在违反本办法行为的,以及其他滥用职权、玩忽职守、徇私舞弊等违法违纪行为的,按照《中华人民共和国监察法》《财政违法行为处罚处分条例》等有关规定追究相应责任,构犯罪的,依法追究刑事责任。
官方已明确:企业安责险保费可以作为安全费用列支

咨询:安全生产责任险可以放在专项储备-安全生产费科目列示吗?望回复咨询时间: 2021-11-01
回复:根据《企业安全生产费用提取和使用管理办法》(财企〔2012〕16号)的有关规定,企业安全生产责任保险保费可以在安全费用列支。回复单位: 应急管理部规划财务司 回复时间: 2021-11-04
《危险化学品企业安全风险隐患排查治理导则》应急〔2019〕78号
1、企业应建立和落实安全费用管理制度,足额提取安全生产费用,专项用于安全生产;
2、企业应合理使用安全生产费用;建立安全生产费用台帐,载明安全生产费用使用情况。


▼ 以下为2019年7月8日应急管理部在对《企业安全生产费用提取和使用管理办法》(财企〔2012〕16号)执行情况调查基础上,起草了《企业安全生产费用提取和使用管理办法(征求意见稿)》(应急厅函〔2019〕428号),左边表格为财企〔2012〕16号文修订前,右边表格为修订后:(节录)




广东省第十二届人民代表大会常务委员会公 告(第94号):
《广东省人民代表大会常务委员会关于修改〈广东省安全生产条例〉的决定》2017年11月30日,将第二十二条修改为:“生产经营单位应当将安全生产费用纳入年度生产经营计划和财务预算,专门用于改善安全生产条件。安全生产费用提取、使用和监督管理的具体办法根据国家有关规定执行。”




GB/T33000-2016:

江苏省危化企业二级安全生产标准化达标增加地方要求:按规定缴存安全风险抵押金,或参加包括雇主责任险和公众责任险在内的安全生产责任保险,投保的赔偿限额标准不低于每人30万元和每次事故100万元。(注:安全风险抵押金取消)
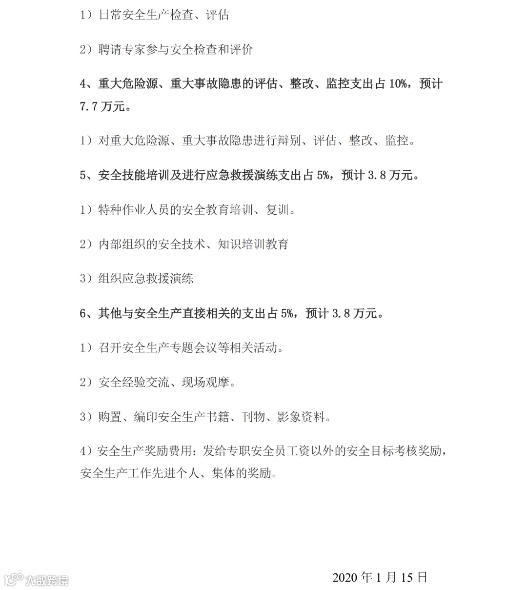
企业安全生产费用提取和使用标准解读,附台账示例






















































































附件











